网站首页  词典首页


请输入您要查询的字词:

 

字词 硬颗粒饲料机
类别 中英文字词句释义及详细解析
释义

硬颗粒饲料机


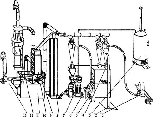
(1)硬颗粒饲料机组的成套设备 由饲料粉碎机、搅拌机、硬颗粒饲料机、斗式提升机、立式冷却器、振动筛、风送系统、配电箱及立式锅炉九大部分组成(图5-8),有电动机8台,容量为56.14瓦。每班需8-10人操作,每班产量5-8吨,产量500-900公斤/时,成形率大于95%,含水率小于13%。

图5-8 SLY-Z17型硬颗粒饲料成套设备流程图

1.粉碎机;2.进料坑;3.蒸气锅炉;4.旋风分离装置;5.配电箱;6.卧式搅拌机;7.硬颗粒饲料机;8.斗式提升机;9.输料总

(2)主要技术性能

研制单位:渔业机械仪器研究所青浦渔业机械厂

型号:SLY-Z7

主机功率:17.0千瓦

模型:平模

压模直径:380毫米

孔面直径:外533厘米;中293毫米;内233毫米

压模转速:213转/分

压模线速度:3.35米/秒。(2.66-4.04)米/秒。

辊轮直径:4×178毫米

产量:Φ4600公升/时;Φ6800公斤/时;Φ81000公斤/时

主机电耗:14.0千瓦/时

吨料电耗:14.0千瓦/吨

(3)压制颗粒的工艺流程 粉状的原料秤量,清理后直接倒入进料机进料坑,经过输料管进入旋风分离装置,分离后进入卧式搅拌机。需要粉碎的原料经秤量、清理后送入粉碎机,粉碎后的饲料,由输料管经旋风分离装置进入卧式搅拌机,充分搅拌后,即可拉开搅拌机底部的输料管闸板,把配合饲料送入造粒机的料斗。进入造粒机的粉料,在螺旋输送轴的推动下,进入搅拌器与蒸汽拌和,然后送往造粒机的内腔压粒。从钢模挤压出来的产品是线状,需用割刀切割成所需的长度的颗粒饲料。这时颗粒饲料的含水量约在17-18%左右,再用斗式提升机将颗粒送入冷却器进行冷却,风冷后的颗粒送到振动筛筛选,此后所得颗粒即可予以称量、包装。

造粒机是整套设备中最主要的设备,由四大部分组成:即输送器、搅拌器、蜗轮减速器、造粒器。

造粒机的工作原理,当经过搅拌均匀的饲料由输料管送到造粒机上方料斗后,由输送器均匀地控制粉料进入搅拌器,粉料在搅拌器内和经过处理的干燥过热的蒸汽进行充分混合,使粉料得到均匀的加热,然后将半糊化后的混合粉料均匀地送入造粒器中。在内腔中粉料被刮粉器拌刮,均匀地铺在平模与辊轮之间,在平模与辊轮的强力挤压下,粉料不断地被挤进平模模孔压缩成形,然后呈长圆柱形从模孔下方挤出,被装在平模下面的二把切刀割断,变成长10-20毫米的颗粒落入盛料筒内,最后被刮料板送出造粒机出料口,进入提升机。

使用前准备:

①检查电源电压,当电压低于360伏时不宜开车。

②检查辊轮与平模间的间隙,应控制在0.1-0.3毫米之间。

③检查蒸汽压力是否符合要求,压力为3-5公斤/厘米2之间时开车最为有利。

④弄清粉料的配方比例,以便于开车时,正确掌握蒸汽的用量,含油率低的粗纤维比例大,对蒸汽的需要量也大。其数据可参考表5-6。

表5-6 粉料配方比例及对蒸汽的需要量

一般常用的鱼饲料配方,进机蒸汽压力为1公斤/厘米2左右。

硬颗粒饲料机的操作顺序:

①打开疏水器,疏清蒸汽管道中的积水。

②起动机组中的提升机。

③起动造粒机的主电机(此时,直流变压器处于0伏)。付主电机起动运转正常以后将变压器电压调到60伏,然后逐渐转动变压器手轮,增大电压,使输送器主轴转速逐渐升高。当造粒机出料口有少量零星饲料被送出时,方可开始向造粒机输送蒸汽。由于此时蒸汽压力较大,在开启蒸汽阀时,必须极其缓慢和谨慎,避免送汽过量。蒸汽是有助于粉料通过压模时起润滑剂作用,减少磨损后功率消耗。过多的蒸汽或水份使颗粒出模后自然膨胀,表面开裂,易在冷却后破碎;蒸汽太少成粒系数低。

停车时操作顺序:

①关断蒸汽阀门,停止送汽。

②将变压器手轮调至0伏,使输送器停止送料。

③切断主电机电源,在电机未完全停转时再次开车,如此反复数次。

④停车后卸下造粒器的外胆,向内胆加入4-5斤鱼粉(也可用拌油粉料代替),重新起动电机,用鱼粉挤出原平模模孔中的颗粒把鱼粉压入模孔中。

⑤清除平模及辊轮上的余料。

(4)常见故障及排除方法 见表5-7。

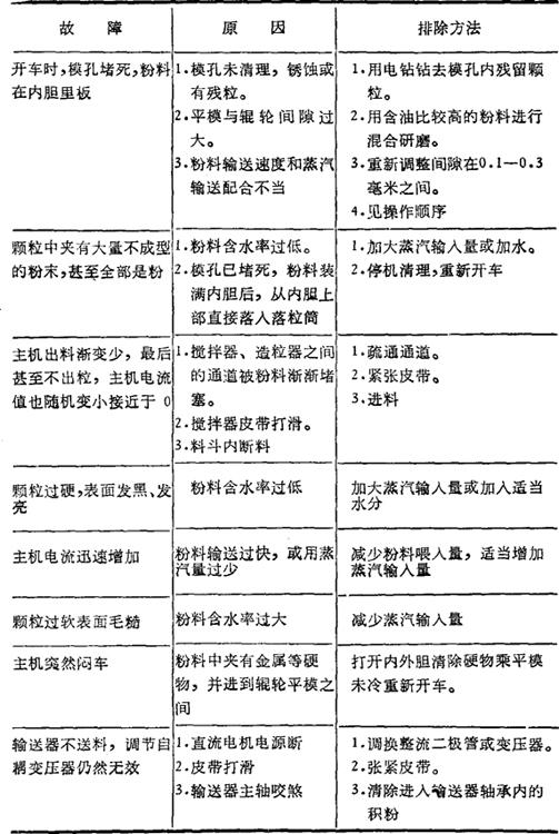
表5-7 故障产生原因及排除方法

随便看

 

离鸟网收录3541549条中英文词条,其功能与新华字典、现代汉语词典、牛津高阶英汉词典等各类中英文词典类似,基本涵盖了全部常用中英文字词句的读音、释义及用法,是语言学习和写作的有利工具。

 

Copyright © 2004-2024 vtrois.com All Rights Reserved
更新时间:2026/4/21 16:58:18