网站首页  词典首页


请输入您要查询的字词:

 

字词 电磁式交流接触器
类别 中英文字词句释义及详细解析
释义

电磁式交流接触器


1.适用范围

电磁式交流接触器一般用于交流50Hz或60Hz,主回路额定工作电压690V及以下,电流至630A的配电系统中。供远距离频繁地接通和分断电流之用,并适用于频繁地起动及控制电动机。

2.电磁式交流接触器的结构和工作原理

(1)结构:接触器主要由电磁系统、触点系统、灭弧系统及其他部分组成。

①电磁系统:电磁系统包括电磁线圈和铁芯,是接触器的重要组成部分,依靠它带动触点的闭合与断开。

②触点系统:触点是接触器的执行部分,包括主触点和辅助触点。主触点的作用是接通和分断主回路,控制较大的电流,而辅助触点是在控制回路中,以满足各种控制方式的要求。

③灭弧系统:灭弧装置用来保证触点断开电路时,产生的电弧可靠的熄灭,减少电弧对触点的损伤。为了迅速熄灭断开时的电弧,通常接触器都装有灭弧装置,一般采用半封式纵缝陶土灭弧罩,并配有强磁吹弧回路。

④其他部分:有绝缘外壳、弹簧、短路环、传动机构等。

(2)工作原理:当接触器电磁线圈不通电时,弹簧的反作用力和衔铁芯的自重使主触点保持断开位置。当电磁线圈通过控制回路接通控制电压(一般为额定电压)时,电磁力克服弹簧的反作用力将衔铁吸向静铁芯,带动主触点闭合,接通电路,辅助接点随之动作。由于交流电路大都是三相式,所以交流接触器的触头以三相为主。

3.交流接触器的产品型号及主要技术数据

(1)以CJ型号开头的交流接触器见表1-55。

表1-55 CJ型号交流接触器的产品型号及主要技术参数

注:a表示常开,b表示常闭。

4.接触器的外形尺寸及安装尺寸

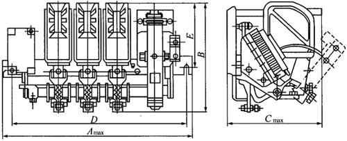
(1)CJ12和CJ24交流接触器的外形及安装尺寸见图1-35和表1-56。

图1-35 CJ12和CJ24交流接触器的外形及安装尺寸

表1-56 CJ12和CJ24交流接触器的外形及安装尺寸/mm

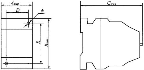
(2)其他型号交流接触器的外形及安装尺寸见图1-36和表1-57。

图1-36 其他交流接触器的外形及安装尺寸示意图

表1-57 其他交流接触器的外形及安装尺寸/mm

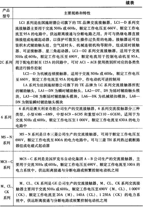
5.国外引进的各种型号交流接触器

国外引进的各种型号交流接触器见表1-58。

表1-58 各种国外引进交流接触器型号一览表

随便看

 

离鸟网收录3541549条中英文词条,其功能与新华字典、现代汉语词典、牛津高阶英汉词典等各类中英文词典类似,基本涵盖了全部常用中英文字词句的读音、释义及用法,是语言学习和写作的有利工具。

 

Copyright © 2004-2024 vtrois.com All Rights Reserved
更新时间:2026/4/20 6:21:13