网站首页  词典首页


请输入您要查询的字词:

 

字词 狼疮性肾炎
类别 中英文字词句释义及详细解析
释义

狼疮性肾炎


一、概述

系统性红斑狼疮(SLE)是一种累及全身多个系统的自身免疫病,血清出现多种自身抗体,并有明显的免疫紊乱。狼疮性肾炎是系统性红斑狼疮的常见并发症,一般认为当已确诊为SLE,又存在“肾炎”表现时即可确诊为狼疮性肾炎。

二、流行病学

系统性红斑狼疮以年轻女性多见,育龄妇女占患者总数的90%~95%,但也见于儿童和老人。男女之比为1∶7~1∶10。我国患病率高于西方国家,约为70/10万人口,海外华裔人群同样有较高患病率。美国黑人患病率比白人高3倍。

在过去20余年中对狼疮肾炎的认识有着迅速的发展。若根据临床表现,肾脏受累在SLE中占1/4~2/3。肾脏受累表现与肾外器官受累可不平行,有些患者肾外表现明显而肾脏受累轻;有些患者有慢性的肾病综合征或肾功能损害却无明显的多系统受累。根据一般病理检查,肾脏受累者约占90%,加上电子显微镜及免疫荧光检查,则几乎所有系统性红斑狼疮均有程度不等的肾脏病变。肾脏病变程度,直接影响系统性红斑狼疮的预后。随着糖皮质激素及细胞毒药物的应用,本病的预后已有很大改观。尽管如此,肾脏受累及进行性肾功能损害仍是本病主要死亡原因之一。

三、病因

病因不明,可能与遗传、性激素、环境等多种因素有关。

1.遗传 SLE患者的近亲发病率为5%~12%;据统计异卵孪生的发病率为2%~9%,同卵孪生则高达23%~69%,说明遗传和本病的发生有关。

2.性激素 大部分SLE是育龄妇女。对SLE动物模型NZB/NZWF1雄鼠在新生期予阉割后,其SLE发病增高,与模型雌鼠的发病相似,给发病的小鼠使用雌激素可加重病情,而雄激素则可减少发病。在人类无论是男性或女性SLE,体内的雌酮羟基化产物皆增高,且妊娠可诱发本病。由此可见性激素和本病的发生有关。

3.环境

(1)感染NZB/NZWF1:小鼠组织中可分离出C型RNA病毒并在肾小球沉积物中查到抗C型病毒抗体。在人类发病中尚未证实与任何原发病有直接关系。病原体可能只是一种多克隆B细胞刺激因素,促发了本病。

(2)日光:日光过敏见于40%SLE患者。紫外线的照射使皮肤的DNA转化为胸腺嘧啶二聚体,提高了免疫原性,并使角质细胞产生白介素—1,增强了免疫反应。

(3)食物:改变实验动物的饮食成分,如脂肪种类、牛白蛋白的含量、能量水平均影响实验性结缔组织病的病情。说明食物的变化也可能和本病的发生有关。

(4)药物:药物进入人体后可以改变其细胞而成为自身抗原。在服用某些药物如普鲁卡因酰胺、肼苯达嗪、氯丙嗪、甲基多巴、异烟肼等后或过程中,有人会出现狼疮样症状和血清ANA(+),停药后均自动消失,即所谓的药物性狼疮。

四、发病机理

1988年以来建立了移植物抗宿主小鼠狼疮样肾炎模型,为本病机理研究提供了条件。公认本病是一免疫复合物介导性炎症,其证据为:①本病患者血浆球蛋白、γ球蛋白及IgG增高,血清中具有抗DNA抗体等多种对自身细胞成分有特异作用的抗体;②患者循环中免疫复合物阳性,免疫荧光检查证实肾、皮肤、脑等多处均有DNA—抗DNA免疫复合物沉积;③患者呈低补体血症;④组织学改变呈免疫反应特征,包括淋巴细胞及浆细胞浸润。

(一)自身抗体

自身抗体的产生是患者及实验动物系统性红斑狼疮的特征性表现。本病患者血清中可查得多种多样的抗自身组织成分的抗体。

1.抗核抗体 抗双链DNA及单链DNA抗体、抗Sm抗体、抗核糖核蛋白抗体、抗SS—A及SS—B抗体、抗增殖细胞核抗原抗体等。

2.抗细胞浆抗体 抗细胞骨架抗体等。

3.抗细胞膜抗体 抗红细胞抗体、抗血小板抗体、抗白细胞抗体、抗磷脂抗体等。

4.抗球蛋白抗体 类风湿因子、IgM型冷球蛋白、抗IgG抗体等。

5.其他 抗甲状腺球蛋白抗体、抗微粒体抗体、抗平滑肌抗体等。

自身抗体如何引起抗体产生导致自身免疫性疾病,这是免疫学上研究的重点课题之一。其可能在抗原刺激下抗体生成细胞中免疫球蛋白分子的V—line基因DNA改变而形成抗体。这种抗原可以是自身抗原,也可以是在结构上与自身抗原有相似之处的异种抗原;或因免疫稳定功能失调使机体在发育过程中已产生的自我识别能力减弱或消失,使原已形成的“禁株”释放出来,产生大量自身抗体,形成自身免疫反应。

(二)免疫复合物的形成与沉着

关于免疫复合物沉着的机理目前尚有争议,可能有两种机理。

1.中等分子量的可溶性DNA免疫复合物经过血循环至肾脏(或其他器官)而沉积于肾小球或其他器官的组织。

2.近十年来,一些研究工作表明,更重要的是“原位”形成免疫复合物。DNA对肾小球基底膜具有亲和力,它能结合到GBM上,再吸引抗DNA抗体形成免疫复合物。

近年来发现组蛋白对GBM也有很高亲和力,因此DNA一组蛋白颗粒能沉积于GBM上,再吸引抗DNA抗体原位形成免疫复合物。沉着于肾小球的免疫复合物,通过经典途径激活补体,本病患者血清补体C1q、C3、C4成分均明显下降,而备解素及B因子含量正常或仅稍下降。但亦有研究提示可同时存在着旁路途径激活补体。被激活后的补体系统除形成膜攻击复合物(C5b~9)外,并吸引炎症细胞,特别是单核细胞等直接损伤组织。此外,浸润的白细胞、血小板及肾脏固有细胞处于炎症状态时,可产生多种细胞因子进一步介导炎症损伤。但另一方面,还应看到补体系统对免疫复合物的溶解吸收有重要的作用。

(三)免疫调节障碍

本病发生时多克隆B细胞高度活化产生众多自身抗体,是免疫调节障碍的结果。

1.抗个体基因型网络紊乱。

2.淋巴细胞及其因子调节网络紊乱 T淋巴细胞对B淋巴细胞的调控失常是自身免疫发病的重要关键。但是这些改变常常是不一致,不恒定的。

(1)辅助性T细胞:狼疮患者伴有严重肾损伤和(或)血小板减少,而无全身多器官受累者常有CD+4下降及CD+4/CD8比值下降,这可能是抗T细胞自身抗体作用的结果。

(2)抑制性T细胞:狼疮患者Ts缺陷见于EB病毒刺激Ts细胞反应减弱,其他抗原激活Ts细胞反应也减弱,提示Ts细胞及功能减弱可能是自身抗体失控产生的原因之一。

(3)T细胞产生的淋巴因子:IL—1、IL—2在本病时均减少。

(4)B淋巴细胞:B细胞高反应性及自发性多克隆激活是本病患者及动物模型的特点之一。

(四)黏附因子与细胞浸润

近年研究表明,本病时肾脏功能损害的程度与间质T细胞、巨噬细胞浸润及主要组织相容(MHC)抗原表达的程度呈明显正相关。在实验性及人类狼疮肾炎时,细胞间黏附因子(ICAM)及MHCII抗原与肾小管的表达与间质细胞浸润有关。

(五)自身免疫功能紊乱的促发因素

1.遗传及体质 本病的遗传易感基因定位于第6对染色体。妇女发病率明显高,提示内分泌因素的作用。

2.环境因素 由上可见遗传因素只是一种易感倾向,环境因素在本病的促发中起重要作用。

(1)病毒感染:病毒基因序列的某些片段可插入正常细胞DNA邻近癌前基因的部位导致癌前基因的表达及细胞激活。

(2)药物因素:肯定与本病有关的药物有肼苯达嗪、普鲁卡因酰胺、异烟肼、甲基多巴、氯普吗嗪及奎尼丁等,尤以前二药为普通,可能与药物中肼及胺、巯基团有关。

(3)日光(紫外线):紫外线可使DNA转化为胸腺嘧啶二聚体,而使抗原性增强,促发本病。

五、分类

1.ISN/RPS 2003年狼疮性肾炎分类标准(表3—3)

表3—3 ISN/RPS 2003年狼疮性肾炎分类标准

2.几种特殊类型的肾脏病变

(1)新月体型狼疮性肾炎:在前述的Ⅲ型或Ⅳ型基础上,有广泛的大新月体形成。

(2)间质性肾炎:肾小球病变轻微而以肾血管间质病变为主者。

(3)肾淀粉样病变:为本病偶见表现,常见于合并慢性感染或其他结缔组织病时。

六、临床表现

1.SLE的肾外表现 SLE常有明显的肾外症状,但有些病例开始时可仅有肾累及症状。临床表现多样性,可由没有明显症状,而仅有红斑狼疮细胞或抗核抗体阳性,直至凶险的爆发型。

(1)一般症状:大部分患者表现全身乏力,体重下降,90%的患者有发热,热型不定。

(2)皮肤黏膜:50%的患者可以出现面部蝶形红斑,脱发见于50%的患者,是SLE活动的敏感指标之一。网状青斑常见,是血管炎的典型特征,多有神经系统症状。此外,还可见荨麻疹、盘状红斑、甲周红斑、紫癜、裂片状出血、口腔及鼻黏膜溃疡等。

(3)关节和肌肉:90%的患者有关节疼痛,常见于四肢小关节,约10%的患者可有轻度关节畸形,但一般无骨侵蚀现象。1/3的患者有肌痛,有的甚至出现明显的肌无力或肌肉萎缩。

(4)心血管:活动性SLE患者发生心包炎者可高达2/3的病例,一般为短暂、轻度的临床表现。10%的患者可有心肌炎的表现。此外还可出现雷诺氏现象、肺动脉高压和复发性血栓性静脉炎。

(5)肺和胸膜:40%~46%的患者可发生胸膜炎。急性狼疮性肺炎并不多见,表现为呼吸困难,可无胸痛和咳嗽,严重者可发生大量咯血。少数可发展至弥漫性肺间质纤维化。

(6)血液系统:①红细胞:50%~75%的患者呈正色素正细胞性贫血;②60%的患者白细胞<4500/mm3,特别是淋巴细胞下降;③血小板:一般为轻度降低,少数<3万/mm3

(7)胃肠道:部分患者有恶心、呕吐,腹痛常见,可能与腹膜炎及腹腔脏器病变有关。肝、脾肿大分别见于30%、20%的患者。

(8)神经系统:临床表现复杂多样,常表现为精神异常;其他可见癫痫、偏头痛、偏瘫、舞蹈病、外周神经病及视网膜病变等。

(9)其他:月经不规则,经前症状加重,特别是偏头痛。

2.狼疮性肾炎的肾脏受累表现 以程度不等的蛋白尿及镜下血尿为多见,常伴有管型尿及肾功能损害。

(1)轻型 占30%~50%,无症状,血压正常,无水肿。仅有尿常规检查异常,尿蛋白阴性或少于++,或每日<1g,常有镜下血尿及红细胞管型,肾功能正常。

(2)肾病综合征型:约40%患者起病呈肾病综合征表现,有肾病综合征者占40%~60%。狼疮性肾炎的肾病综合征有两种类型:①单纯性肾病综合征,呈大量蛋白尿、低蛋白血症及水肿,但血胆固醇常不升高,时有少量尿红细胞;②除肾病综合征外伴明显的肾炎综合征,有血尿、高血压、肾功能损害,常伴有全身性活动性狼疮的变形表现。

(3)慢性肾炎型:占35%~50%,患者有高血压、不同程度的尿蛋白,尿沉渣中有大量红细胞及管型,肾功能损害以至肾衰竭。

(4)急性肾衰竭型:患者于短期内出现少尿性急性肾衰。常伴有全身性系统性病变活动表现,常为以上肾病综合征型或轻型转化而来。

(5)肾小管损害型:国内报道有44%狼疮病例存在着不同程度的肾小管功能损害。

(6)抗磷脂抗体型:抗磷脂抗体阳性,临床上主要表现为大、小动静脉血栓及栓塞,血小板减低及流产倾向。

(7)临床寂静型:临床症状及体征均无肾受累表现,尿常规化验阴性,但病理阳性。

3.病情活动的临床指标 Urowitz分析病情活动指标:①关节炎;②实验室检查发现白细胞减低,低补体血症及抗DNA抗体阳性;③皮肤黏膜损害;④胸膜炎、心包炎;⑤精神、神经系统损害;⑥血管炎;⑦血尿。以上7项中符合2项以上则可100%肯定为活动病变。

七、检查

1.一般检查

(1)血常规:大部分患者(80%)有中等度贫血(正细胞正色素性贫血),偶呈溶血性贫血,血小板减少,约1/4患者呈全血细胞减少。

(2)血沉:90%以上的患者血沉明显增快。

(3)血浆蛋白:血浆蛋白降低可能与蛋白尿丢失及肝脏合成能力下降有关。球蛋白显着增高,电泳呈γ球蛋白明显增高。但重度非选择性蛋白尿时,因从尿中丢失,球蛋白也可反而降低。一些患者类风湿因子阳性,或呈混合性多株IgG/IgM冷球蛋白血症。

2.免疫学检查

(1)抗核抗体:应用间接免疫荧光法可发现抗核抗体阳性,膜状分布时诊断意义较大。抗核抗体检查敏感度达90%以上,但特异性较低。

(2)抗天然(双链ds)DNA抗体:于未治疗患者抗体阳性率50%~80%,本实验特异性较高。

(3)抗Smith抗体及抗RNP抗体:抗Sm抗体阳性见于25%~40%本病患者,抗RNP抗体见于26%~45%本病患者,抗Smith抗体对诊断系统性红斑狼疮特异性极高。

(4)抗组蛋白抗体:见于25%~60%本病患者,特异性也较好。

(5)抗SSA及抗SSB抗体:前者见于30%~40%本病患者,后者仅0%~15%。

(6)其他抗体:SLE还有多种其他自身抗体如溶血性贫血时抗红细胞抗体及坏死性血管炎时抗中性粒细胞胞浆抗体等,近年来尤其重视抗磷脂抗体,见于34%的患者。

(7)循环免疫复合物:本病时循环免疫复合物常增多,一些报道认为循环免疫复合物与疾病的活动性密切相关。

(8)补体:本病存在着明显的补体消耗现象,血清总补体CH50下降,可经典途径激活,使C3、C1q及C4下降,也可经旁路途径激活,使C3、备解素及B因子下降。

(9)皮肤狼疮带:暴露部位非皮损的表皮与真皮连结处,应用直接免疫荧光法可查得一条IgG和(或)C3呈颗粒状沉着得黄绿色荧光带,见于本病70%以上患者。

3.尿液成分的变化 尿液成分的变化包括单纯性蛋白尿到重度蛋白尿伴明显肾炎样尿改变,如血尿、白血病尿、红细胞管型等,肾功能正常或下降。

八、诊断

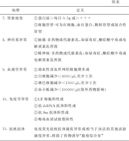
(一)1982年美国风湿病学会修订的系统性红斑狼疮分类标准 本病的诊断标准大多参照美国风湿病学会1982年提出的分类标准,11项标准中符合4项或以上即可诊断为本病(表3—4)。据国内多中心试用特异性为96.4%,敏感性为93.1%。本标准易漏诊一些早期、轻型、不典型的病例。国内加抗核抗体、血清补体C3及皮肤狼疮带试验等诊断标准后,特异性为9.36%,但敏感性提高到97.5%。

表3—4 1982年美国风湿病学会修订的系统性红斑狼疮分类标准

(二)我国1982年风湿病学术会议关于SLE的诊断标准 1.临床表现 ①蝶形或盘状红斑;②无畸形的关节痛、关节炎;③脱发;④雷诺氏现象和(或)血管炎;⑤口腔黏膜溃疡;⑥浆膜炎(胸膜炎或心包炎);⑦对光敏感的皮疹;⑧神经精神症状。

2.实验室检查结果 ①血沉增快(>20mm/h);②白细胞减少(<4×109/L)和(或)溶血性贫血;③蛋白尿(持续>+)和(或)管型尿;④γ球蛋白升高;⑤狼疮细胞阳性(每片至少2个或至少2次阳性);⑥抗核抗体阳性。

凡符合以上临床表现和实验室检查结果共6项者,即可确诊为SLE。

九、鉴别诊断

典型病例诊断并不难,但由于临床表现多种多样,本病误诊率较高,国内资料为31.5%,临床上必须与以下疾病相鉴别。

1.原发性肾小球疾病 如急、慢性肾炎,原发性肾小球肾病。这些疾病多无关节痛和关节炎、无皮损,无多器官受累表现,血中抗dsDNA阴性。

2.慢性活动性肝炎 本病也可出现多发性关节炎、疲劳、浆膜炎、抗核抗体阳性、狼疮细胞阳性、全血细胞下降,也可有肾炎样尿改变,但一般肝肿大明显,有蜘蛛痣、肝病面容及肝掌等肝病表现,必要时可行肝活检。

3.发热应与并发感染鉴别 SLE并发感染时经细心检查可发现感染灶,无其他疾病活动的表现,如关节痛、皮疹等。同时,并发感染时血沉和C反应蛋白均可升高,而狼疮活动时,血沉可升高,C反应蛋白常不变或轻度升高。

此外,应注意与痛风、感染性心内膜炎、特发性血小板减少性紫癜、癫痫、混合性结缔组织病等鉴别。

随便看

 

离鸟网收录3541549条中英文词条,其功能与新华字典、现代汉语词典、牛津高阶英汉词典等各类中英文词典类似,基本涵盖了全部常用中英文字词句的读音、释义及用法,是语言学习和写作的有利工具。

 

Copyright © 2004-2024 vtrois.com All Rights Reserved
更新时间:2026/4/21 3:27:39