网站首页  词典首页


请输入您要查询的字词:

 

字词 牛分割肉分割规格
类别 中英文字词句释义及详细解析
释义

牛分割肉分割规格


(一)我国牛分割肉分割规格(试行)

1.肉块的分割和命名

根据市场需求和生产的总体情况,牛肉按加工需求可分为以下各部位肉:

里脊(Tenderlion)、外肌(Striplion)、眼肉(Ribeye)、上脑(Highrib)、嫩肩肉(Tendershoulder)、臀肉(Rump)、膝圆(Knuckle)、大米龙(Outsideplat)、小米龙(Eyeround)、腰肉(Sirsket)、胸肉(Brisket)、腹肉(Flank)和腱子肉(Shin)。

眼肉:主要包括背阔肌、肋最长肌、肋间肌等。其一端与外肌相连,另一端在第5~6胸椎处。分割时先剥离胸椎,抽出筋腱,在眼肌腹侧8~10cm处切下。

上脑:主要包括背最长肌、斜方肌等。其一端与眼肉相连,另一端在最后颈椎处。分割时剥离胸椎,去除筋腱,在眼肌腹侧6~8cm处切下。

胸肉:主要包括胸升肌和胸横肌等。在剑状软骨处随胸肉的自然走向剥离,修去部分脂肪即为完整的胸肉。

嫩肩肉:主要是三角肌。分割时沿眼肉横切面的前端向前分割,可得一圆锥形的肉块即为嫩肩肉。

臀肉:主要包括半膜肌、内收肌、股薄肌等。分割时把大米龙、小米龙剥离后便可见到一块肉,沿其边沿分割即可得到臀肉。

腰肉:主要包括臀中肌、臀深肌、股阔筋膜张肌等。在臀肉、大米龙、小米龙、膝圆取出后,剩下的一块肉即是腰肉。

膝圆:主要是臀股四头肌。当大米龙、小米龙臀肉取下后,见到的一块圆形肉块,沿此肉块的自然走向分割,即得完整的膝圆。

大米龙:主要是股二头肌。与小米龙紧密相连,故剥离小米龙后大米龙就完全暴露,沿该肉块自然走向剥离即可。

小米龙:主要是半腱肌。位于臀部,当把牛后腱子取出后,小米龙处于明显的位置,按其自然走向分离即得小米龙。

肋腹肉:主要包括肋间内肌,肋间外肌等,也称肋排。一般包括4~7根肋骨。分无骨肋排和带骨肋排两种。

腱子肉:腱子分前、后两部分。前牛腱从尺骨下刀,剥离骨头;后牛腱从胫骨上端下刀剥离骨头,取下。

2.肉块分割方法和标准

牛柳也称里脊,即腰大肌。分割时先剥去肾脂肪,然后沿耻骨前下方把里脊剔出,由里脊头向里脊尾逐个剥离腰椎横突,取下完整的里脊。

外肌也称西冷,主要是背最长肌,其分割步骤如下:

(1)沿最后腰椎切下;

(2)沿眼肌腹壁侧(离眼肌5~8cm)切下;

(3)在第9~10胸肋处切断胸椎;

(4)逐个剥离胸、腰椎。

(二)对港冻牛分割肉

1.适用范围

此分割方法适用于冻黄牛、牦牛、水牛分割肉。

2.品质、卫生条件

(1)对港冻牛分割肉须采自安全非疫区具有非疫区证明书和产地检疫证明书的健康牛,按《肉品卫生检验试行规程》、《肉类加工卫生要求暂行规定》和本试行标准屠宰加工,经兽医宰前、宰后检验合格。

(2)用于分割加工的牛肉须不低于出口鲜冻牛肉三级标准(三级品:肌肉发育较次,脊椎骨尖、坐骨及髋骨结节显着突出,由第八肋骨至坐骨结节间有小面积脂肪)。色暗、肌纤维粗的老公牛肉不得用于加工出口。

(3)分割牛肉不得有炎症、水肿、脓肿、淤血、伤斑等病变。

(4)须肉质新鲜,清洁卫生,整形美观,冷冻适宜,无血污、粪污、浮毛、杂质碎骨、软骨等。

(5)应修去全部皮下脂肪及切面外露脂肪,修掉板筋、腱、筋头及肉尸表面的大血管、外露淋巴结、疏松结缔组织等,修割应平整美观,不得深修或透腔,保持肌膜完整、肉块完整。

3.品名规格

(1)牛展(Boneless beef shin)--小腿肉:

前腿牛展:取自牛前腿肘关节至腕关节处精肉。

后腿牛展:取自牛后腿肘关节至跟腱处精肉。

(2)牛前(Boneless beef crop)--颈背部肉:

取自牛12~13肋间靠背最长肌下缘处直向颈下切开但不切到底,取上部的精肉。

(3)牛胸(Boneless beef brisket)--胸部肉:

取自牛的牛前直切线下部与切线未切割余下的精肉。

(4)西冷(Boneless beef striploin)--腰部肉:

取自牛的第5~6腰椎处切断,沿背最长肌下缘切开上部精肉。

(5)牛柳(Boneless beef tenderloin)--里脊肉:

取自牛带里脊头的完整里脊。

(6)牛腩(Boneless beef thin flank)--腹部肉:

取自牛十三肋骨内断体处至后腿肌肉前缘,上沿腰部至西冷下缘切开精肉。

(7)针扒(Boneless beef topside)--股内肉:

取自牛的沿缝匠肌前缘连接间膜处分开,含有股薄肌、缝匠肌和半膜肌的精肉。

(8)膝圆肉(Boneless beef knuckle)--膝圆肉:

取自牛的股四头肌(俗称和尚头)。

(9)尾龙扒(Boneless beef rump)--荐臀肉:

取自牛的沿半腱肌上端至髋骨结节处,与脊椎平直切断上部精肉。

(10)会牛扒(Boneless beef silver side)--股外肉:

取自牛的沿半腱肌上端至髋骨结节处,与脊椎平直切断下部精肉。

(11)三角肌肉(Boneless beef triangle meat)--三角肉:

取自牛股阔筋膜张肌。

(12)牛碎肉(Boneless beef trimming)--碎肉:

取自加工出口冻牛分割肉修割下来的小块精肉(重量不限)。

4.分割肉的检验

须对已分割好的肉,逐块进行品质、规格、卫生质量和重量检验,装箱后应检查其品名与实物是否相符,装箱是否平整,做检验记录。

5.冷冻

预冷:在库温0~4℃预冷间预冷。

冻结:库温-23℃,时间不超过72h,肉的中心温度不高于-15℃。

冻藏:库温-18℃(温度波动不超过±1℃),肉温保持-15℃以下。

6.包装及箱外标记

(1)包装:纸箱须坚固、清洁、干燥无霉、无异味、无破损。每箱净重25kg,超过或不足者(牛前除外),只准用肉块调换,不得切割整块肉。

①柳、尾龙扒、针牛扒、膝圆肉、会牛扒,逐块用尼龙布卷包。

②西冷轻微卷包,以保持原肉形状。

③牛腩、牛展、牛胸、三角肌肉用尼龙布隔层,在箱里摆放整齐。

④牛前、牛碎肉为大包装。

⑤三角肌肉可做会牛扒、膝圆肉、尾龙扒、针牛扒箱内添秤用,但每箱内不得超过1kg。

(2)箱外标记

①纸箱两侧,一侧印刷中英文中国粮油食品进出口公司××分公司;另一侧印刷中英文品名。

②纸箱两端,一端印刷净重25kg,另一端印刷“注意冷藏”。

③在印有“注意冷藏”的一端印刷工厂和生产日期代号。

7.对港冻牛分割肉操作方法

(1)放血、剥皮、去头、蹄、尾及摘除内脏。

(2)解体:首先从脊椎骨中间将牛体纵劈为二分体,再从每分体的第12至第13肋骨(牦牛为13至14肋骨)间横行截开,分成四分体。

(3)剔骨分割:应尽量避免刀伤,保持肌肉完整,然后将剔骨的前半部分肉分成三个部位,后半部分肉分成九个部位。

前半部分肉三个部位的分割法:

(1)牛展:前腿牛展,上从肘关节处、下从腕关节处截断,取下之小腿肉即牛展(有腕桡侧伸肌、第三指伸肌、指总伸肌)。

(2)牛前:从第12至第13肋间靠背最长肌下缘处直向颈下胸骨柄尖端上方10~15cm处切开,但不要切破肩部肉,其上部即为牛前(斜方肌、背阔肌、三角肌等)。

(3)牛胸:牛前直切线下部肉即为牛胸(有胸肌、肋间肌等)。

后半部分肉九个部位的分割法:

(1)牛柳:从腰内髂骨翼的腹侧取出带里脊头的完整里肌(腰肌),即牛柳。

(2)牛腩:前由13肋骨断体处,后沿腰椎肋横突及后腿肌肉(股四头肌)前缘割下腹壁肌肉(包括全部腹肌),即为牛腩。

(3)西冷:从第5~6腰椎处切断,沿腰背侧肌下缘切下(背最长肌)即为西冷。

(4)针扒:沿缝匠肌前缘连接间膜处分开,取下缝匠肌、股薄肌、半膜肌,即为针扒。

(5)膝圆肉:沿股四头肌与(股二头肌)连接间膜划开,取下股四头肌(俗称和尚头),保持肌外膜完整,即为膝圆肉。

(6)尾龙扒:沿半腱肌上端至髋骨结节处,与脊椎平直切断,其上部肉(有臀中肌、股二头肌),即为尾龙扒。

(7)会牛扒:沿半腱肌上端至髋骨结节处,与脊椎平直切断,其下部肉(有半腱肌、股二头肌),即为会牛扒。

(8)三角肌肉:在取下膝圆肉后,露出的一块三角形肉(股阔筋膜张肌),即为三角肌肉。

(9)牛展:后腿牛展,上从膝关节处、下从跟腱处截断取下(有腓肠肌、趾伸肌、趾伸屈肌),即为后腿牛展。

另有牛碎肉:系为加工出口分割牛肉修割下来的不带脂肪、筋膜的小块肉(重量不限)。

(三)日本牛分割肉分割规格

1.牛分割肉分割规格

(1)分割肉的分割及其名称

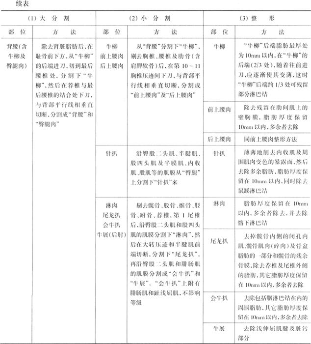
本规格中规定的分割肉,是指将半片胴体用分割整形方法(表1-5-18)加工成的肉块。各分割肉的名称为颈肉(Neck)、前腿肉(Fore shank)、肩部通背(Chuck loin)、牛胸(Briskct)、牛柳(Tender loin)、前上腰肉(Rib loin)、后上腰肉(Loin end)、肋腹(Beefbelly)、针扒(Top sidc)、淋肉(Thick flank)、尾龙扒(Rump)、会牛扒(Silver side)、牛展(Shank)共13部分。

表1-5-18 牛胴体的分割、整形方法

(2)肉质等级及重量规格

①肉质等级:分割肉的“肉质等级”即该分割肉在胴体阶段按照牛胴体分割规格(表1-5-19)所判定的“肉质等级”,其等级名称为5、4、3、2、1;②重量规格:分割肉的重量规格见表1-5-20,其规格名称为S、M、L。

表1-5-19 牛胴体分级分割规格(肉质等级)

表1-5-20 重量规格 单位:kg

2.牛分割肉分割规格的适用范围

(1)本规格的适用对象为上述的13种分割肉。但也可不加工成小分割肉(如不再分割“颈肉”和“肩部通脊”等)或分割肉不再加工(如不再细分“肋腹”等)。

(2)本规格适用于冷却分割肉及冷冻分割肉。

(3)“颈肉”、“肋腹”、“牛展”及不再加工成分割肉的或分割肉不再加工的肉品,其“重量规格”不作规定。

(4)分割肉的包装应标出以下内容,但“颈肉”及“牛展”可不标出第②项的“肉质等级”。另外,目前可暂不标出第③项的重量规格。

①分割肉名称;②肉质等级;③重量规格;④品种、性别;⑤脂肪厚度;⑥内装件数及内容物重量;⑦生产年月日;⑧生产厂名及操作者;⑨分割肉等级确认工厂编号;⑩保存温度。

随便看

 

离鸟网收录3541549条中英文词条,其功能与新华字典、现代汉语词典、牛津高阶英汉词典等各类中英文词典类似,基本涵盖了全部常用中英文字词句的读音、释义及用法,是语言学习和写作的有利工具。

 

Copyright © 2004-2024 vtrois.com All Rights Reserved
更新时间:2026/4/19 5:30:22