网站首页  词典首页


请输入您要查询的字词:

 

字词 渗氮
类别 中英文字词句释义及详细解析
释义

渗氮


渗氮是一种以氮原子渗入钢件表面,形成一层以氮化物为主的渗层的化学热处理方法,也称氮化.

钢件经氮化后具有如下性能:高的硬度、高耐磨性、高耐疲劳性、高耐腐蚀性.钢件经氮化后只做精加工或不加工.但由于渗氮工艺时间太长,使得生产率太低,故渗氮只用于特别必需之处.

一般渗氮都是以氨作为渗氮介质的氨在不同温度下的分解率见表15-32.

表15-32 氨在不同温度下的分解率

氨分解的化学反应如下:

2NH3→2[N]+6[H]→N2+3H2

钢件表面吸氮能力主要受氨分解率和温度的影响在一定的氨分解率下,钢件表面吸氮能力随温度的增加而提高,到一定温度后这种关系就不明显了.实践证明,在550~600℃钢具有很好的吸氮能力

在一定温度下,钢件的吸氮能力随氨分解率的不同而改变.实际生产中通过控制氨气流量来调节氨的分解率.每一个温度都有一个吸氮能力最大的氨分解率钢件在渗氮温度范围内,吸氮能力最佳的氨分解率为15%~35%,温度低取下限,温度高取上限.

图15-32是Fe-N系状态图.在共析温度590℃以下渗氮时,随着氮原子的扩散、氮原子浓度的增加,表面首先形成饱和氮浓度的α相,随后转变成γ′相,待氮浓度饱和后又转变成ε相.随着氮原子的扩散,这种相转变向里推移,经一定时间就形成ε相→γ′相→α相的渗层组织,缓冷下来就形成了ε相→ε相+γ′相→γ′相→α相的组织.

图15-32 Fe-N系在高压下的平衡图

在共析温度以上590~650℃渗氮时,渗氮后渗层组织是ε相→γ′相→γ相→α相,缓冷下来就形成了ε相→ε相+γ′相→γ′相→(γ′相+α相)共析→γ′相+α相→α相.

各种氮化物相结构及性能见表15-33.

常用渗氮钢见表15-34.

渗氮前的处理一般都是调质处理,常用渗氮调质处理工艺及处理后的性能见表15-35.

表15-33 各种氮化物相结构及性能

表15-34 常用渗氮钢

渗氮根据目的的不同可分为抗磨渗氮和抗蚀渗氮;根据氮化温度可分为一段渗氮、二段渗氮和三段渗氮;根据氮化介质可分为气体渗氮和液体渗氮,而液体渗氮实质是低温盐浴氰化,以渗氮为主.

表15-35 常用渗氮钢调质处理工艺及处理后性能

①固溶处理.

一段渗氮又称为单程渗氮法、等温渗氮化.渗氮温度为480~530℃.其工艺曲线见图15-33.开始时氨分解率控制在18%~25%,以获得高氮浓度、高硬度的表层,保温15~20h第二期中氨分解率为30%~40%,使氮原子向内部扩散,保温60h.第三期氨分解率为70%,温度为560~570℃,保温3~5h,进行退氮处理.这种方法操作简单,工件变形校但工艺时间长,渗层浅,易产生脆化层.

二段渗氮又称双程渗氮法,其工艺曲线见图15-34.第一段温度为510~520℃,氨分解率为18%~20%,保温20h,使表层吸收足够的氮原子形成高硬度的化合物层.第二段氨分解率为40%~60%,温度为550~560℃,保证有足够氮原子向内部扩散,以缩短渗氮时间.第三段大大提高氨的分解率,进行退氮处理,以消除渗层的脆性.其优点是缩短了渗氮时间.

图15-33 38CrMoAl钢一段氮化工艺

图15-34 38CrMoAl钢二段氮化工艺

三段渗氮又称三程渗氮,其工艺曲线见图15-35.第一段形成高氮浓度、高硬度的氮化物层;第二段进行扩散形成一定深度的渗氮层;第三段再渗氮增加表面氮浓度,提高表面硬度.

图15-35 38CrMoAl钢三段氮化工艺

抗蚀渗氮处理通常的工艺是:渗氮温度600~700℃,保温时间0.5~1h,氨分解率为45%~65%.此种渗氮处理,温度的选择应以不影响工件心部的组织、性能为原则.

部分常用钢在氨中渗氮工艺见表15-36.

表15-36 部分常用钢种在氨中的渗氮工艺

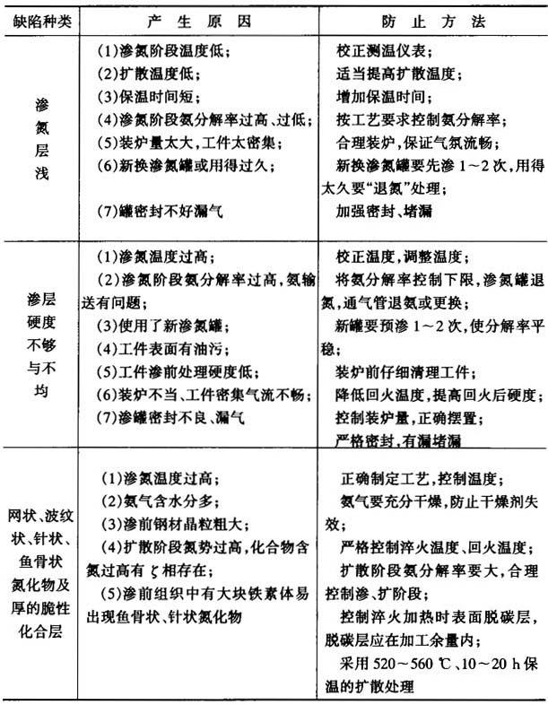
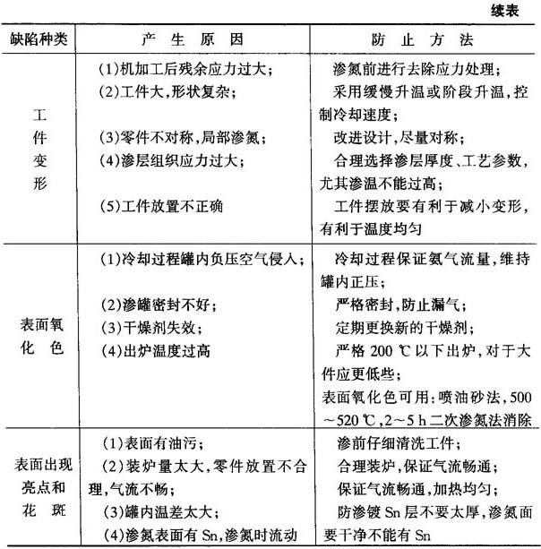
常见渗氮缺陷及防止方法见表15-37.

新发展的渗氮工艺有离子渗氮、电解气相催渗渗氮、化学催渗渗氮、高频渗氮.

表15-37 常见渗氮缺陷及防止方法

随便看

 

离鸟网收录3541549条中英文词条,其功能与新华字典、现代汉语词典、牛津高阶英汉词典等各类中英文词典类似,基本涵盖了全部常用中英文字词句的读音、释义及用法,是语言学习和写作的有利工具。

 

Copyright © 2004-2024 vtrois.com All Rights Reserved
更新时间:2026/4/19 13:48:50