网站首页  词典首页


请输入您要查询的字词:

 

字词 泥石流的分类
类别 中英文字词句释义及详细解析
释义

泥石流的分类


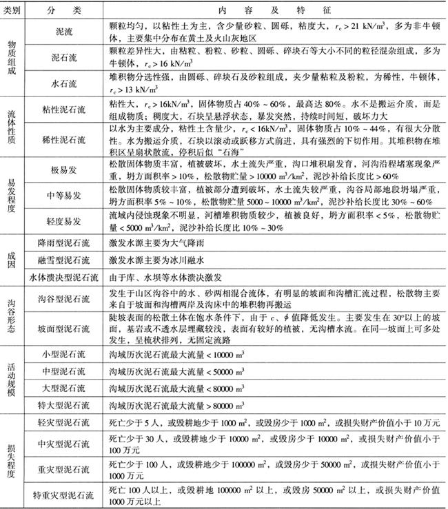
泥石流可按其物质组成、流体性质、诱发因素、规模等特征指标划分为不同的种类,其常用的分类方法列于表3-1。

表3-1 泥石流分类简表

根据泥石流易发程度、流域特征,结合流体流量、堆积区规模及危害程度,对泥石流进行综合工程分类,其分类方法列于表3-2。

表3-2 泥石流工程分类表

(据李智毅等,2000)

【参考文献】:

邓清禄.2000.斜坡变形构造.武汉:中国地质大学出版社

段永侯,罗元华,柳源等.1993.中国地质灾害.北京:中国建筑工业出版社

李媛,张颖,钟立勋.1992.中国滑坡崩塌类型及分布图说明书.北京:中国地图出版社

李智毅,王智济,杨裕云.1996.工程地质学基础.武汉:中国地质大学出版社

李智毅,唐辉明.2000.岩土工程勘查.武汉:中国地质大学出版社

刘传正等.2000.地质灾害勘查指南.北京:地质出版社

牟会宠.1987.滑坡.北京:地震出版社

晏同珍,杨顺安,方云.2000.滑坡学.武汉:中国地质大学出版社

张咸恭,李智毅等.1998.专门工程地质学.北京:地质出版社

随便看

 

离鸟网收录3541549条中英文词条,其功能与新华字典、现代汉语词典、牛津高阶英汉词典等各类中英文词典类似,基本涵盖了全部常用中英文字词句的读音、释义及用法,是语言学习和写作的有利工具。

 

Copyright © 2004-2024 vtrois.com All Rights Reserved
更新时间:2026/4/19 5:07:05