网站首页  词典首页


请输入您要查询的字词:

 

字词 毛坯成形方法选择的依据
类别 中英文字词句释义及详细解析
释义

毛坯成形方法选择的依据


选择毛坯成形方法受许多因素的影响.这些因素通常被分为技术因素和经济因素两类,从而形成了在选择毛坯成形方法时必须遵循的两条原则,即技术上的可靠性和经济上的合理性.表2-97列出了毛坯成形方法选择的依据.

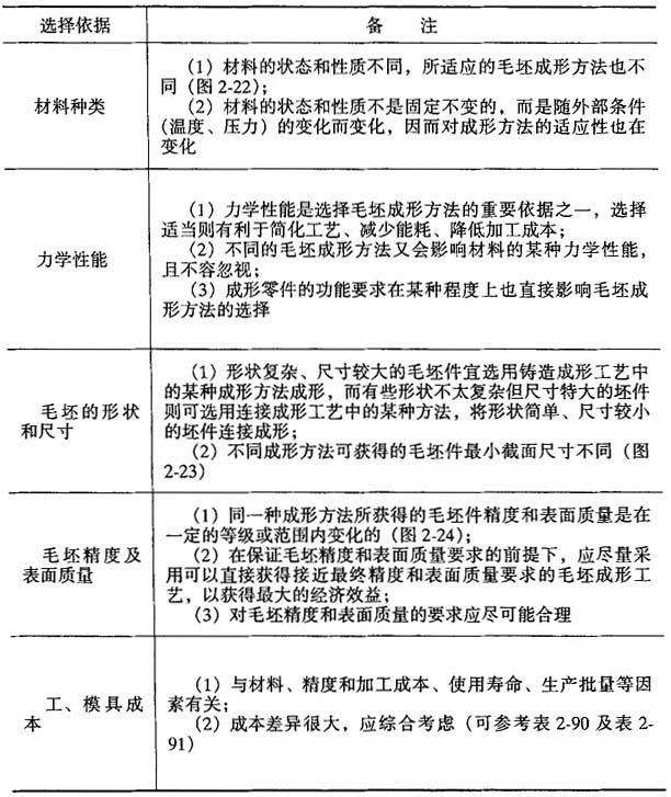
表2-97 毛坯成形方法选择的依据

图2-22 毛坯成形方法与材料的状态、性质的关系

图2-23 不同成形方法可获得的毛坯件最小截面尺寸

A—砂型铸造(钢);B—锻造(钢);C—锻造(Al·Mg)、铸造(Al);

D—熔模铸造、压铸;E—热轧;F—冷扎

图2-24 不同加工方法制品的表面粗糙度比较

随便看

 

离鸟网收录3541549条中英文词条,其功能与新华字典、现代汉语词典、牛津高阶英汉词典等各类中英文词典类似,基本涵盖了全部常用中英文字词句的读音、释义及用法,是语言学习和写作的有利工具。

 

Copyright © 2004-2024 vtrois.com All Rights Reserved
更新时间:2026/4/19 17:32:54