网站首页  词典首页


请输入您要查询的字词:

 

字词 模样
类别 中英文字词句释义及详细解析
释义

模样


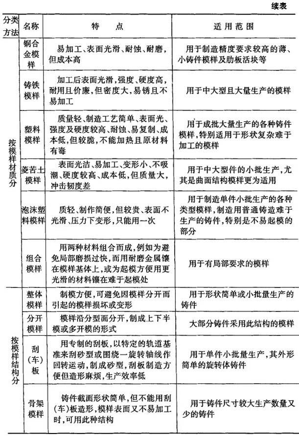
5.5.1.1 模样分类及适用范围

模样分类及适用范围见表5-82.

表5-82 模样分类及适用范围

5.5.1.2 金属模样材料及性能

金属模样材料及性能见表5-83.

表5-83 金属模样材料及其性能

5.5.1.3 金属模样的壁厚与筋

金属模样的壁厚与筋见表5-84.

表5-84 模样壁厚与筋的结构参数

随便看

 

离鸟网收录3541549条中英文词条,其功能与新华字典、现代汉语词典、牛津高阶英汉词典等各类中英文词典类似,基本涵盖了全部常用中英文字词句的读音、释义及用法,是语言学习和写作的有利工具。

 

Copyright © 2004-2024 vtrois.com All Rights Reserved
更新时间:2026/4/19 18:08:50