(一)模板安装的质量要求及检验
模板安装完毕后,应按照规范的有关规定,对其安装质量进行全面检查,合格后方可进行下一道工序,检查的主要内容如下:
1.检查模板的布局、形状、尺寸、组合是否合理,模板的施工顺序是否符合施工组织设计的要求。
2.检查各种连接件、支承件的规格、数量、质量是否符合施工设计要求,特别是紧固情况、支承情况是否牢固。
3.检查各种预埋件、预留孔洞的规格、位置、数量、质量及其固定牢固情况是否符合设计要求。
模板安装质量要求及检验见表5-1、表5-2、表5-3和表5-4。
表5-1 模板安装质量要求及检验


表5-2 预埋件和预留孔洞的允许偏差

注:检查中心线位置时,应沿纵、横两个方向测,并取其中的较大值。
表5-3 现浇结构模板安装的允许偏差及检验方法

注:检查轴线位置时,应沿纵、横两个方向测,并取其中的较大值。
表5-4 预制构件模板安装的允许偏差及检验方法

注:l为构件的长度(mm)
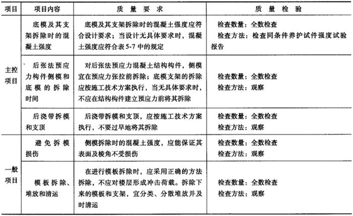
(二)模板拆除的质量要求及检验
现浇混凝土结构的模板及支架在拆除时,混凝土的强度必须达到设计要求,当无设计要求时,应符合下列规定:对于侧面模板,一般在混凝土强度能保证其表面及棱角不因拆除模板而受损坏后,方可拆除;对于底面模板,对混凝土的强度要求比较严格,必须在混凝土强度达到有关规定后,方可拆除。
如需要预先估计拆模时间,可参照温度、龄期对混凝土强度的影响,拆除承重模板的时间可参见表5-5。
表5-5 拆除承重模板的参考时间d

模板拆除的质量要求及检验见表5-6。底模拆除时的混凝土强度要求见表5-7。
表5-6 模板拆除的质量要求及检验

表5-7 底模拆除时的混凝土强度要求
