网站首页  词典首页


请输入您要查询的字词:

 

字词 概述
类别 中英文字词句释义及详细解析
释义

概述


一、激素避孕药具发展史

采用合成的孕激素作为口服避孕药已有30多年的历史,其问世是避孕方法史上划时代的新发现。1956年美国Pincus等人首次合成异炔诺酮在波多黎加进行了临床试验。1960年美国药物食品管理局通过了第一种口服避孕药Enovid-10,它内含9.85mg异炔诺酮和150μg3-甲基炔雌醇。由于其避孕效果几乎100%,所以很快在世界各国普遍采用。至80年代,估计约有6千万妇女采用口服避孕药。

1963年,我国国家科委会同卫生部、化工部组织了一支药物合成、药理、临床研究及药物生产的科技队伍,并迅速完成了研制口服避孕药的任务,在一年中就研制成功炔诺酮、甲地孕酮、甲孕酮和氯地孕酮4种口服避孕药。经多中心的临床研究,肯定了其高效,掌握了其副反应的处理,并对其作用机理进行了详细的内分泌和组织学的研究。随之又进行了多次减量临床试验,终于在1967年通过了国家科委的鉴定。1号、2号口服避孕药相应为当时鉴定的复方炔诺酮片(内含炔诺酮0.625mg、乙炔雌二醇0.035mg)和复方甲地孕酮片(内含甲地孕酮1mg、乙炔雌二醇0.035mg)。从此,我国已能生产口服避孕药。在当时,进口一个月的口服避孕药需要18元,而国产的成本仅花几角钱。况且我国采用低剂量片在国际上是首创(是国际片剂剂量的1/4,比国际上的低剂量片早出现7~8年。

继之,1969年北京又合成了18-甲基炔诺酮,为更新一代的口服避孕药,用量少,副反应也相当小。

随着我国计划生育工作的深入发展,人们需要更多样、更安全有效和方便的避孕方法。激素避孕药的发展不应仅限于口服避孕药,而应进一步寻求其他给药途径。根据我国特有的国情又研制了多种探亲避孕药,以及更方便农村使用和管理的长效口服避孕药及长效针剂。同时,又受到国际上避孕药缓慢释放系统成功的影响,在70~80年代相继研制了微球针剂,阴道环。在引进国外已有的皮下埋植物和宫内节育器(IUD)的基础上,也开始研制了缓慢释放药物的皮下埋植物和IUD。在新药的合成方面也有不少进展。

总之,我国在避孕药的发展过程中,有仿制、引进和独创,虽然在近几年中通过国际合作引进了一些国际上先进的方法,但基本上是靠自己生产满足广大群众的需要。

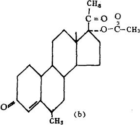
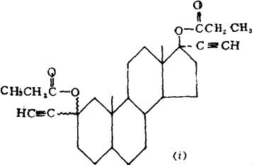
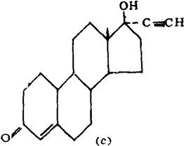
二、名称和化学结构

目前在临床使用的激素避孕药,不论是口服、针剂、阴道环,或皮下埋物均属于甾体类激素,在化学结构上有一共同的类固醇环:

用于避孕药具的主要有以下几种:

1.合成孕激素分为两大类衍生物

(1)孕酮类衍生物:

甲孕酮醋酸脂(a)

甲地孕酮醋酸脂(b)

(2)睾丸酮类衍生物:

炔诺酮(c)

18-甲基炔诺酮(d)

Desogestrel(e)

Gestodene(f)

2.雌激素类

乙炔雌二醇(g)

炔雌醚(h)

3.双炔失碳酯(抗孕53)

Anordrin(j)

4.酮肟类-(-Oxime)

炔诺酮肟(j)

18-甲基炔诺酮肟(k)

Norgestimate

5.其他

醋炔醚(Quingestano1)(1)Quingestanol

三、剂型和剂量

表3-1-1 激素避孕药剂型剂量表

注:FHI:国际家庭卫生

WHO:世界卫生组织

P.C:美国人口理事会

NIH:美国国立卫生研究所

四、生物活性

根据内分泌生物测定的动物试验各种激素的相对活性强度见下列表格(引自Contraception1987,36:181Phillips et al.)

表3-1-2 各种合成孕激素的生物话性

Desogestrel口服抗排卵作用最强,甲孕酮对子宫内膜刺激作用最强。18-甲炔诺酮的抗排卵和对子宫内膜刺激作用也很强,但具有较高的雄性活性。

五、作用机理

激素避孕药具有很高的抗生育效果。主要作用于下丘脑-垂体-性腺轴系以及性激素所作用的靶器官,如子宫内膜,宫颈粘液等诸多环节。其抗生育作用是多环节的综合效果。

1.对下丘脑-垂体-性腺轴系的抑制作用。 如同天然的孕酮和雌激素一样,合成激素避孕药在大剂量时对下丘脑-垂体产生负反馈的抑制作用。大剂量的口服避孕药能迅速作用于下丘脑分泌垂体促性腺激素释放激素(GnRH或LHRH)的部位,如弓状核、中间隆突区、视前区等,使LHRH的分泌受抑制。由于LHRH的降低,垂体前叶所分泌的FSH和LH也相应降低。激素避孕药同时也直接作用于垂体前叶。由于FSH水平甚低,不能刺激卵巢内始基卵泡的发育,雌激素水平甚低,致使性激素对垂体FSH和LH的正反馈作用受阻,不能激发LH的高峰。一方面是卵泡发育不良,另一方面是缺乏垂体LH的刺激,因而排卵受到抑制。这是大多数大剂量口服和针剂避孕药的主要作用环节。但在应用低剂量孕激素口服片或缓慢释放药的阴道环或皮下埋植物时,就有大约50%的周期卵泡仍能发育或仍有排卵,其作用主要依赖于其他环节。

2.改变子宫内膜使不利于着床 由于卵泡发育受阻,所分泌的雌激素降低,排卵受抑制,且无黄体形成,孕酮水平亦甚低。子宫内膜失去正常的雌、孕激素的刺激所引起的周期性变化。在合成孕激素作用下,子宫内膜腺体不发育,量少而小,间质细胞呈蜕膜样变化。在连续的药物作用下,内膜变薄,甚至萎缩。因此,即使有排卵或受精,受精卵也无法着床于萎缩的子宫内膜。例如,释放孕激素的IUD,主要依赖于所释放的孕激素对子宫内膜局部的直接作用,使内膜萎缩而产生闭经,而并非继发于卵巢功能的紊乱。

3.改变宫颈粘液的物理性能使不利手精子穿透 在正常月经排卵前期,由于卵巢能分泌雌激素的作用使宫颈粘液量增多、稀薄、拉力增强,镜下呈羊齿状结晶,有利于精子穿透。在避孕药的作用下,子宫颈粘液量减少、粘稠、呈细胞型,所含蛋白、酶和电介质均发生变化,使精子难以穿透。阴道环和探亲药主要作用于改变宫颈粘液的物理、生化性能,使精子不易穿透。不仅如此,在避孕药的作用下宫颈粘液还能阻碍细菌的侵入,因此,对感染有保护性作用。

激素避孕药的作用机理为多环节的综合作用。它的侧重部位决定于药物的剂量和给药途径。任何一种剂型或剂量都可能作用于某一二个环节,因而取得较高的抗生育效果。

4.改变输卵管上皮及其蠕动 这将致使卵子运行加速(大剂量时),即使有受精卵也因进入宫腔过早,与子宫内膜不同步而不能着床。有时可能使卵子运行过缓(低剂量时),若有受精则有发生宫外孕的危险。

六、与其他药物的相互作用

由于激素避孕药在世界各国将近有6千万妇女在使用,虽则在我国育龄妇女中使用激素避孕药的比例不大(约占6~8%),但也有数百万妇女。在服避孕药期间不少妇女将会同时使用其他药物,因此它与其他药物的相互作用已成为在计划生育工作中所关注的问题,根据现有的科学研究资料,已知有关系的药物有下列几种。

1.利福平(nifompin) 是一种作用很强的抗菌素,用以治疗结核病、麻疯等。文献报道已发现服避孕药的同时服利福平者可能发生妊娠,而且普遍地发生突破性出血。这是由于利福平可以加速激素避孕药的代谢,致使效果降低。特别是低剂量片剂更易失效。为此,建议必须服利福平的妇女应采用其他避孕方法。

2.抗菌素 广谱青霉素(Ampicillin)动物试验发现在使用广谱青霉素时,激素避孕药的血浓度有所降低,但尚不清楚有何临床重要性。多数报道认为广谱青霉素不影响避孕药效果;反之,避孕药也不降低抗菌素的效果,但因为有少数失败妊娠的例子,在两者同时使用时应填重,或同时采用其他避孕方法。对于其他抗菌素,如红霉素、新霉素、四环素、青霉素和磺胺类药并未发现有降低避孕药效果的现象。

3.抗真菌药-灰黄霉素(Griseofalvin) 有降低避孕药的作用。

4.抗惊厥药物 服避孕药的癫痫妇女用巴比妥酸盐类,苯妥英(Phenytoin)),大仑丁(Dilantin),扑病酮(Primidone),乙琥胺(Ethosurimide)等抗惊厥药物时,发现两者相互有对抗作用,即双方可使另一种药降低效果。因此,必须加大避孕药的剂量,而且应连续用药(即22天后,不间断服药)。但如果不能控制惊厥时,则必须采用其他措施。

5.镇静剂 安定(Diazepam,Valium)使用很广,有报道避孕药可增加安定的效果。为此必须慎重,对于药物敏感的妇女,服避孕药时应减少安定的用量。

6.解痛剂 乙烯胺苯(Acetaminaphen)是最常用的一种阿司比林(Aspirin)的解痛剂,避孕药具有增加乙烯胺苯的代谢廓清率,即降低它的效果,因此,需要增加解痛剂的用量方能有效。除乙烯胺苯以外,对吗啡、氧羟去甲安定(Lorazepam)也有同样的作用。

不论是激素避孕药的使用者,或给药者都必须注意与其他药物的作用关系。特别是在服药时出现突破性出血,这是由于激素药代谢加速所致。或发生妊娠,并不是避孕药失败,而是两种药的作用结果。因此,如果必须用利福平或抗惊厥药时,应劝阻改用其他避孕方法。如是短期用治疗药,则必须加大避孕药用量,并连续服药或同时采用其他辅助方法,如避孕套等。即使在停用治疗药后,仍需维持该剂量4~8周。

有些治疗药物的作用可以因避孕药的作用增强,因此必须适当减低剂量,如镇静药(安定)、消炎药(皮质类固醇)、支气管扩张剂氨茶碱(aminophylline)茶碱(Theophylline)、降压药硫酸胍乙啶(Guanethidine)。

维生素C能增强口服避孕药的效果:每天1g维生素C可提高炔雌醇的血浓度50%。

表3-1-3 可降低口服避孕药药效的药物

摘自《展望》,1990,4

表3-1-4 口服避孕药对药物的影响

摘自《展望》,第9卷,第1期

七、长期安全性 激素对人体生理有一定的影响,物别是避孕药,需要长期服用,至少4~5年以上,对其长期安全性应有所认识,权衡其利弊以选择最合适的避孕方法。

1.有利方面

(1)减少生育是妇幼保健最有利的措施。多胎多子女必然会影响母亲的健康和儿童的发育生长和教育,有效的避孕措施是优生优育的保证。

(2)对健康最大益处是避孕有效降低了因妊娠和分娩异常而致的孕产妇死亡率。特别是在经济条件较差或边远地区,因妇幼保健网不健全,高危妊娠和分娩引起的死亡率仍很高,采用高效率激素避孕药不仅能降低出生率,同时也降低了孕产妇死亡率。

(3)因为激素避孕药能防止妊娠,所以它能预防宫外孕、葡萄胎或其他与妊娠有关的滋养层细胞疾病。

(4)有研究报告,发现服口服避孕药的妇女盆腔感染的危险性要比不服药者少一半,这是由于服药后宫颈粘液变稠厚,可防止上行性细菌感染。

(5)对于月经方面,激素避孕药能减少月经出血量,减少因月经过多而致的缺铁性贫血。避孕药还能减少痛经。当痛经严重影响正常生活时,口服避孕药是最好的治疗。根据药理研究,口服避孕药所以能缓解痛经是因为它能抑制前列腺素的产生。对于子宫内膜异位症引起的痛经和月经过多用单纯孕激素治疗也有效,但需要大剂量服用较长时期。

(6)对于肿瘤方面,很多研究证实口服避孕药能防止子宫内膜癌和卵巢上皮癌。对于子宫内膜癌的防护是由于口服避孕药能减缓细胞分裂。这种保护作用甚至可延长至停药后3~10年,甚至15年之久。对于卵巢上皮癌的防护作用主要是能抑制反复排卵,排卵时卵巢表面受损,需要大量增加细胞分裂以修补卵巢表皮。抑制排卵无疑将减缓细胞的分裂。

其他对于乳腺的良性纤维腺瘤和纤维囊性增生也能起防护作用。主要是避孕药中孕激素成分能对抗雌激素对乳腺的影响,服药时间愈长,防护作用愈大。

对于卵巢囊肿,卵泡囊肿和黄体囊肿,避孕药也有防护作用。据研究报道服避孕药者中,这些囊肿的发生为非服药者的1/2~1/5。目前所用的低剂量孕激素释放系统常发现卵泡有增大现象,有卵泡囊肿者占10%。这种囊肿一般无需治疗,它会自然消失或破裂。

2.长期服激素避孕药对人体某些方面的危险性

(1)根据报道主要使心血管系统的疾病危险性有所增加。表现在血栓性栓塞、卒中和心肌梗死。服药者如不吸烟或无其他因素,则这种危险性较小。初步报道中国妇女并未发现口服避孕药引起心血管疾病危险性的增加。中国妇女妊娠时栓塞性静脉炎的发生率较低,另一原因是我国口服避孕药很早就采用了低剂量。但对于服避孕药妇女,建议应禁忌吸烟,特别在年龄大,或患有高血压、高血脂者更应注意。

(2)激素避孕药对脂代谢有影响。血管病变与胆固醇中的低密度脂蛋白(LDL)和高密度脂蛋白(HDL)的比例有关。LDL升高可促使动脉硬化,而HDL升高可防止动脉硬化,而避孕药中的雌孕激素成分对LDC和HDC的作用正相反;雌激素使HDL升高而孕激素却使HDL降低,因此,两者在一定的平衡下方能使LDL/HDL保持在正常范围而不导致动脉硬化。部分妇女服药后有血压升高或引起高血压症的危险性。因此,已有高血压的妇女宜慎重选择使用激素类避孕药。有明显高血脂症的妇女不宜服避孕药,有血脂升高倾向的妇女可采用低剂量避孕药或采用三相口服避孕片。

(3)对糖代谢的影响。雌激素可增加血糖量,抑制胰岛素的反应,孕激素则刺激胰岛素的过量生产。因此,患有糖尿病的妇女不宜服避孕药;有糖尿病家族史的妇女也应慎用口服避孕药,定期作糖耐量检查。

(4)激素避孕药与乳腺癌、子宫颈癌的关系。激素避孕药能否增加乳腺癌或子宫颈癌的危险性争论很大,大部分流行病学研究报道认为无增加,但有些分析报告则认为在年青未生育前服药者乳腺癌的危险性有所增加,而服药时间在5年以上者,子宫颈癌的危险性有所增加。这些研究都是早年服含大剂量雌激素,孕激素的口服避孕药。我国对长期服长效口服避孕药的妇女曾进行了全国性流行病学的调查,重点在肿瘤、脂代谢、糖代谢、血凝、内分泌和染色体等诸方面进行了全面细致的多中心合作研究。根据研究结果,认为长效复方18-甲炔诺酮虽含大量的炔雌醚(3mg)和18-甲炔诺酮(12mg),长期服药后,未见肿瘤发生率增加,对脂代谢和糖代谢有一定影响,血脂升高,糖耐量下降,但未形成临床疾病。内分泌测定显示绝大部分妇女在停药后1~2个月内恢复月经,自然排卵,证明避孕药抑制生育是可逆性的。染色体检查显示服药妇女无异常,对子代亦无影响。总之,若严格选择适宜的服药者,并定期(半年~1年)随访,长效复方18-甲炔诺酮是一种安全、有效、简便的口服避孕药。

八、药物的保管

避孕药的发放和保管是一项很重要的工作。由于发放和保管不当而发生过一些事故,例如,将全年的长效口服药,或整整一大瓶药发至服药者,以致家中小孩误服而中毒,这些惨痛教训应当引起重视。医务人员应按期发药给服药者,每次最多给2~3个周期(考虑到路远取药不方便),并嘱咐服药者保藏好以免幼儿误拿,但又要方便于记忆每晚服用,以免因漏服而失败。离家远出时必须记住携带药。避孕药片不论是何种包装都必须注意放在防潮避光的地方。糖衣片如褪色,可能药片变质,不宜服用,应更换新的药片。

随便看

 

离鸟网收录3541549条中英文词条,其功能与新华字典、现代汉语词典、牛津高阶英汉词典等各类中英文词典类似,基本涵盖了全部常用中英文字词句的读音、释义及用法,是语言学习和写作的有利工具。

 

Copyright © 2004-2024 vtrois.com All Rights Reserved
更新时间:2026/4/21 5:12:26