网站首页  词典首页


请输入您要查询的字词:

 

字词 标本的输送
类别 中英文字词句释义及详细解析
释义

标本的输送


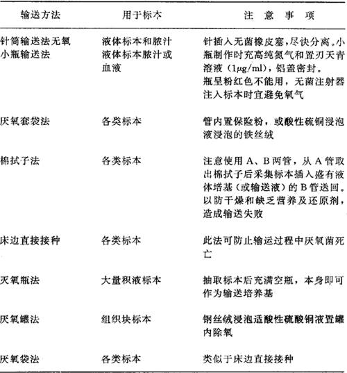
标本的输送应尽量在厌氧条件下进行,方法较多,列于表1-5中。

表1-5 标本输送方法和注意事项

上述各法注意:1.无氧输送;2.常温输送(低温下厌氧菌如B.fragilis易死亡);3.混合气体中(80%N2、10%CO2、10%H2)输送最好,单纯CO2中易抑制产气荚膜梭菌和消化链球菌生长;4.避免标本干燥等

随便看

 

离鸟网收录3541549条中英文词条,其功能与新华字典、现代汉语词典、牛津高阶英汉词典等各类中英文词典类似,基本涵盖了全部常用中英文字词句的读音、释义及用法,是语言学习和写作的有利工具。

 

Copyright © 2004-2024 vtrois.com All Rights Reserved
更新时间:2026/4/20 21:21:42