网站首页  词典首页


请输入您要查询的字词:

 

字词 某公司质量成本管理办法
类别 中英文字词句释义及详细解析
释义

某公司质量成本管理办法


第一部分 总则

一、质量成本管理是企业动员与质量有关的部门和职工对质量成本进行预测、计划、核算、分析、控制和考核等环节所进行的一系列的组织与活动。开展质量成本管理,有助于提高产品质量.降低消耗、求得质量、成本、效益三者最佳配合。用最经济的手段、生产出用户满意的产品,寻求质量与成本统一的最佳质量水平,达到经济效益与社会效益的统一。

质量成本指标在产品质量的产品责任、防止公害、节约资源、降低成本、加强服务、提高效益等多目标的综合评价中具有重要的地位和作用。

第二部分 质量成本的内容

二、质量成本是质量经济性的一部分,企业为确保和保证满意的质量时所发生的费用,以及因未达到既定质量标准而发生的损失的总和。它是保证产品质量而发生的支出,形成一个独立的成本形态,构成产品成本的一部分内容。

Ⅰ、质量成本的分类和项目的设置

三、从产品质量形成过程分为:产品设计工艺质量成本;材料能源采购质量成本;生产制造质量成本;销售服务质量成本。从质量成本发生的性质可分为:预防成本;检验成本;厂内损失、厂外损失;外部质量保证成本五类及其各明细项目。从控制质量成本的角度,可以把预防成本、检验成本划为可控制成本;把厂内损失、厂外损失划为结果成本。从质量成本的价值补偿角度,可以划分为显见成本和隐含成本。前者是实际支付必须从价值上得到补偿的费用;后者是不必支付但应计算的损失,包括质量事故的减产损失、停工损失、降级损失、折价损失等四种。

四、根据以上质量成本的分类及我厂实际情况。

质量成本的项目设预防成本、检验成本、厂内损失、厂外损失、外部质量保证成本,在每项下面再设置若干项目。

附表1《质量成本项目及其内容》

附表1

质量成本项目及其内容

Ⅱ.质量成本的开支范围

五、质量成本的开支范围有以下几方面:

(1)开展全面质量管理活动所耗用的材料、辅助材料、办公费、差旅费和劳动保护费。

(2)用于对材料、半成品、产成品、外购件进行质量检验的仪器仪表、工量具的购置费与折旧费。

(3)产品、半成品及外购件试验、评审费。

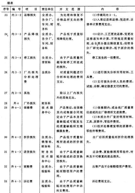
(4)质量管理人员工资、福利费及奖金。

(5)用于质量管理先进单位和个人的奖励支出,QC小组活动经费。

(6)产品出厂前由于质量缺陷造成的材料损失、人工损失等。

(7)包修、包换、包退费用及各种赔偿费用。

(8)其他与质量管理有关的费用。

凡是属于质量成本核算范围以内的各种费用和损失,都要按既定的核算程序在会计核算中得到反映,不得任意扩大或缩小开支范围。

Ⅲ.划清几个费用界限

六、首先,划清质量成本中显见成本与隐含成本的界限。根据现行会计制度的规定,显见成本一般在帐户反映,隐含成本尚未在会计核算中反映。因此,需要单独进行反映和调整。

其次,划清质量成本中应计入产品成本和不应计入产品成本的界限。虽然企业的财务收支极其错综复杂,但资金来源与运用必须纳入规定的渠道,企业不同的费用开支有不同的资金来源,不能把不属于产品成本开支范围的质量费用挤入产品成本,否则会混淆耗费与补偿的界限。

第三、划清各种产品质量成本之间的费用界限,以及完工产品和月末在产品之间的质量成本界限。为了简化,月末在产品成本可不计算质量成本。

第三部分 质量成本核算

七、正确地核算产品质量成本是实施责任会计的中心环节,是编制质量成本报表,实行质量成本控制,反映质量成本计划执行情况,并为企业经营决策提供质量经济信息的主要依据。质量成本核算先由各核算网点进行,由企业财会部门统一核算。通过会计核算连续地、系统地反映和监督企业有关质量管理活动的全过程,从而建立起适应企业内部经营管理需要并和现行财务成本制度相结合的质量成本核算体系。

八、质量成本数据的收集。质量成本数据来源大都是属于现行成本核算的数据。为准确计算质量成本,需要将某些现行成本核算数据进一步细化。所以必须从原始记录和原始凭证开始,归集质量成本数据,并按收集的内容、程序和统计进行汇总。

九、质量成本数据一般来源于下列资料:

1.废品通知单和废品损失计算汇总表

废品通知单是产品或零件报废的原始凭证。检验员根据规定的质量标准,对产品或零件的质量做出判断,发现不可修复的废品,填制废品通知单。月末,质量成本核算人员根据审核无误的废品通知单,编制《废品损失计算汇总表》。

附表(二)《废品损失计算表》。

附表2

废品损失计算表

附表(三)《废品损失汇总计算表》。

附表3

废品损失汇总计算表

废品损失应计算材料和人工损失,并扣除可回收利用的残值及责任者的赔偿,按下列办法确定废品的净损失:

材料损失=单位产品定额材料消耗量×废品数量

人工损失=累计产品废品工时×计划小时工资率

2.返修通知单和返修损失计算汇总表

《返修通知单》是对可修复废品进行返工修复的原始凭证,由操作者自行返修的,也应在工时记录中予以统计反映。

月末,有关质量成本核算人员,根据汇总的返修通知单,编制《返修损失计算汇总表》,计算返修损失。返修损失的计算方法与废品损失的计算一致,返修工时一般按实际消耗统计。

附表4《返修通知单》

附表4

返修通知单

附表5《返修损失计算表》

附表5

返修损失计算表

附表6《返修损失汇总计算表》

附表6

返修损失汇总计算表

3.材料领用单和材料费用汇总分配表

材料领用单是各单位领用各类材料的原始凭证。月末有关质量成本核算人员根据稽核无误的《材料领用单》,汇总各种材料的发放金额并编制《材料费用汇总分配表》。

材料领用单

材料领用单汇总表

材料费用汇总分配表

4.工资结算支付明细表、工资结算支付汇总表和工资汇总分配表。

《工资结算支付明细表》是根据有关原始记录计算职工工资的一种表格。根据《工资结算支付明细表》,编制《工资结算支付汇总表》,以总括反映整个企业和各个单位的各种工资发放情况,这两种表格可在现行工资结算计算机程序中单独分出有关质量成本管理部门的工资明细和汇总。然后对工资总额及提取的职工福利基金按经济用途进行分配,可通过编制《工资汇总分配表》进行。

工资结算支付明细表

工资结算支付汇总表

工资汇总分配表

质量成本中所含工资包括三方面内容:

(1)质量管理科室和车间从事专职质量管理人员的工资;

(2)专检、计量人员的工资;

(3)“三包”管理和服务人员的工资。

5.折旧费用分配表

月终,按照应提取折旧费的各类固定资产原值、根据规定的比率,按月计提基本折旧费和大修理折旧费。并编制《折旧费用分配表》其中要分清有关质量成本管理的固定资产及提取的折旧费用。

6.检验工时报告单和检验工时工资汇总表。《检验工时报告单》是反映检验人员包括专检和自检进行地检验时发生的工时记录,其中自检工时可按生产工时的一定比率进行折算,报告单由工段统计,月末有关质量成本核算负汇总编制《检验工时与工资汇总计算表》,计算使用的小时工资率指标由企业财务部门确定。

附表7《检验工时报告单》

附表7

检验工时报告单

附表8《检验工时与工资汇总计算表》

附表8

检验工时与工资汇总计算表

7.材料筛选损失报告单和材料质量超耗损失报告单。

检验部门和各分厂对企业购进的原材料、外购件、外加工件、包装物等进行验收筛选过程中发生的损失。应按下列方法计算。填列《材料筛选损失报告单》:

分厂各车间、工段、班组发生的,确因材料质量原因而产生的超定额消耗的材料质量损失,区别材料质量不合要求的退料与生产退料,应填报超耗损失报告单,明确质量责任。

附表9《材料筛选损失报告单》

附表9

材料筛选损失报告单

注:估计残值可在材料损失栏内填列红数。

附表10《材料质量超耗损失报告单》

附表10

材料质量超耗损失报告单

8.保修费用报告单和退换损失报告单

企业技术服务中心和企业销售部门根据出厂产品,保修实际消耗的材料费用及其他有关费用的原始凭证,按月填报《保修费用报告单》。

企业技术服务中心和企业销售部门根据当月实际发生的退换产品损失金额,于月末额报《退换损失报告单》送公司财会部门审核。

附表11《保修费用报告单》

附表11

保修费用报告单

附表12《退换损失报告单》

附表12

退换损失报告单

9.隐含成本计算表

企业在生产经营过程中经常发生的由于质量事故而导致减产损失和停工损失,由于质量达不到规定的标准而导致产品的折价损失和降等处理损失等,这些损失、企业在会计核算上并不支付费用,但是必须计算、考核的质量损失。因此,可归结为隐含成本。必须核算、而且要纳入会计核算体系,以真实地评价全面质量管理的经济效益的和质量责任的考核。

各分厂生产车间、工段、班组、应按月核算并填报由于质量事故而发生的《质量事故停工损失计算表》和《质量事故减产损失计算表》。企业销售部门应按月核算并填报《产品折价损失计算表》和《产品降等处理损失计算表》。

附表13《质量事故停工损失计算表》

附表13

质量事故停工损失计算表

附表14《质量事故减产损失计算表》

附表14

质量事故减产损失计算表

附表15《产品折价损失计算表》

附表15

产品折价损失计算表

附表16《产品降等处理损失计算表》

附表16

产品降等处理损失计算表

十、帐户设置及帐务处理。为了核算产品质量成本,设置“产品质量费用”总帐帐户,归集属于质量管理的各项费用和损失,包括显见成本和隐含成本。“产品质量费用”总帐帐户下设“预防费用”、“检验费用”、“厂内损失”、“厂外损失”、“外部质量保证成本”,以及“产品质量费用调整”六个二级帐户。“产品质量费用调整“帐户用于调整实际没有支付,但应计入其他二级帐户的隐含成本,以保证“产品质量费用”帐户借方发生额完整地反映企业发生的质量成本,据以编制“质量成本报表”。

各二级帐户下设若干按产品分别设置成本项目专栏的三级明细帐户。将直接费用按产品别进行明细核算;间接费用在产品之间进行分配,以便更加具体地反映各项质量成本的发生情况。

附表17《产品质量费用会计科目使用说明》

附表17

产品质量费用会计科目使用说明

十一、质量成本核算必须与现行财务制度相结合。凡属于质量成本的有关费用项目,调整到规定的成本项目中。为了做到正确、及时地核算质量成本,企业财务部门应按月编制质量费用明细表。

附表18《质量费用明细表》

附表18

质量费用明细表

十二、为了明确责任,加强管理,在质量成本核算中实行质量责任会计,作为全面质量管理的一项重要内容。“责任质量成本”是责任会计的一项主要内容。在各要素费用分配到“生产成本”、“产品质量费用”帐户之前,可设置“可控费用”、“不可控费用”帐户,进行责任成本的核算。

附表19《质量成本核算程序》

附表19

质量成本核算程序

附表20《原始凭证、报表填报分工》

附表20

原始凭证、报表填报分工

第四部分 核算网点的设置及职责范围

十三、为了使质量成本核算更加系统、完整和准确,必须加强领导,明确有关部门及职能科室人员的职责,建立统一有效的质量成本管理系统。公司总部首先建立如下核算网点:全质办、财务科、技术服务中心、销售科、检验科、供应科、配套科、一分厂和二分厂。

十四、各核算网点负责收集有关质量成本的原始数据,填制有关原始凭证,登记质量成本明细帐,进行有关质量成本核算,月末向企业财务科报送产品质量成本报表。

公司财务部门负责全公司的质量成本核算和分析工作,月末根据其他核算网点的报表进行汇总,编制《产品质量成本报告表》,并将质量成本报告及时送有关质量责任管理部门,并报送企业领导。

附表21《产品质量成本报告表》

附表21

产品质量成本报告表

第五部分 质量成本分析与考核

十五、为了查明影响质量成本变动的关键因素,确定各部门在质量管理方面的经济责任,总结经验、吸取教训、采取措施,不断改进和提高产品质量,降低成本,探求与实现最优质量成本方案,企业应以质量成本核算资料与质量统计提供的信息进行质量成本分析。

质量成本分析的内容如下:

(1)目标质量成本分析。观察质量成本的达标情况。

(2)质量成本构成分析,观察一定时期质量成本控制的重点与降低途径。

(3)质量成本相关比率分析。观察质量成本与相关指标之间的依从关系与因果关系。

(4)质量成本变化趋势的分析。观察质量成本变化的规律,质量成本所在区域,质量成本优化方面,确定质量成本控制界限。

(5)分析产品质量、成本、价格的关系探求最适宜的产品质量水平,运用实用质量成本分析法,成本优化,促使改进产品质量。

(6)分析技术经济指标变动,确定它们对质量成本升降的影响程度,采取措施,改进产品质量。

十六、质量成本考核应与经济责任制密切结合,并和实行“质量否决权”,进行质量奖惩统一起来。质量成本考核主要是建立从厂部到班组的考核指标体系,完善监督检查系统,实行合理的考核奖惩办法。

第六部分 质量成本的预测、计划与控制

十七、质量成本预测和计划是实施质量责任会计的前提条件。质量成本预测是分析、研究各种影响质量成本的因素对质量成本的依存关系,并利用大量观察的数据,结合产品质量目标的要求,对一定时期的质量成本目标,质量成本水平进行测算、分析和预见。质量成本预测一般包括:(1)新产品研制阶段单位产品质量成本预测;(2)预测技术经济指标变动对质量成本的影响。

质量成本计划是企业综合经营计划的组成部分,它与产品成本计划并列,构成全面质量管理推行计划的重要内容。质量成本计划一般包括:(1)全部产品质量成本计划;(2)主要产品单位成本计划;(3)质量费用预算;(4)质量成本构成计划与比率计划等。质量成本计划应通过企业内部各层次的质量成本核算网点逐级编制,然后根据批准的质量成本计划目标和保证措施,按各核算网点,分解指标,层层下达,明确责任。

质量成本计划由公司全面质量管理办公室协同,公司财务部门按年按季编制。企业计划、生产、供应、销售、技术、检验、劳资等部门参加。更重要的在于组织计划的实现。为了编制先进合理的质量成本计划,应逐步应用弹性计划、滚动计划、单独应变计划和多保证措施计划的编制方法。

十八、质量成本控制就是按既定的质量成本目标对质量成本形成过程中的一切耗费,进行严格的计算、调节和监督,揭示偏差,及时纠正,明确责任,保证质量成本目标的实现。全面质量管理是全过程的管理,而质量成本控制也是全过程的控制。质量成本控制一般包括:(1)新产品开发系统的质量成本控制;(2)生产过程的质量成本控制;(3)销售过程的质量成本控制;(4)责任质量成本的日常控制。

十九、企业按照产品质量形成过程(设计、制造、售后服务)、责任部门(分厂、科室、公司总部)、产品工艺类别、工序文件作为质量成本控制对象,并做到日常控制和定期检查相结合;一般控制和重点控制相结合;专业控制与群众控制相结合;单项指标与综合指标控制相结合。要求质量成本控制实现经常化、系统化、制度化。

在实行质量成本控制以前,要先制订质量成本控制标准,按不同控制方法分别进行有效控制。根据控制标准审查监督成本形成过程,使质量费用、质量指标控制在标准之内。

第七部分 附则

二十、本办法于一九九×年×月开始执行。

随便看

 

离鸟网收录3541549条中英文词条,其功能与新华字典、现代汉语词典、牛津高阶英汉词典等各类中英文词典类似,基本涵盖了全部常用中英文字词句的读音、释义及用法,是语言学习和写作的有利工具。

 

Copyright © 2004-2024 vtrois.com All Rights Reserved
更新时间:2026/4/20 17:47:39