网站首页  词典首页


请输入您要查询的字词:

 

字词 施肥与土壤环境的关系
类别 中英文字词句释义及详细解析
释义

施肥与土壤环境的关系


栽培花卉所用的土壤,应具有良好的团粒结构,疏松而又肥沃,排水和保水性能良好,富含腐殖质和酸碱度适中。

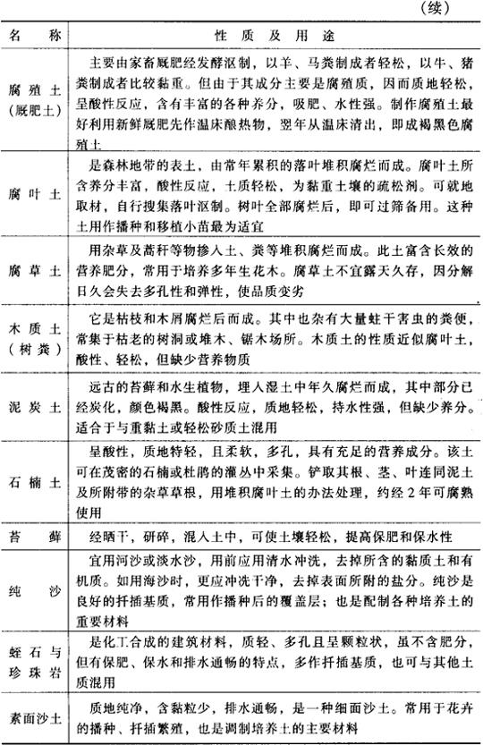
1.土壤质地 花卉植物的种类繁多,由于它们各自原产地的土壤条件不同。因此,对土壤的要求差异很大。露地栽培的花卉由于根系能够自由伸展,对土壤要求一般不甚严格,只要土层深厚,通气和排水良好,并且有一定肥力就可种植(表5-2)。而盆栽时,由于根系的伸展受到花盆的限制,因此培养土的好坏就成了培养盆栽花卉成败的关键因素。

表5-2 培养花卉的土壤种类表

露地栽培除选择适宜的地块建花卉园之外,主要是通过深翻、施肥、浇水、种植绿肥等管理措施来改良和培肥土壤,并有效地调控土壤环境,为良好的花卉根群体系创造最佳生长环境。改良土壤,培肥地力有许多措施,但最基本的是增施有机肥料,有机与无机肥料配合施用,即平衡施肥是最快最有效的调控措施。

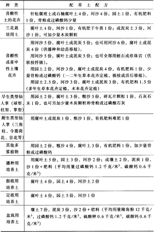
盆栽花卉,是根据花卉的生物学与营养学特性,配制适合花卉生长的营养土,是在特殊条件下为某种花卉的生命活动创造良好的根系生存环境。培养土通常是由园土、沙、腐叶土、松针土、泥炭土等材料按一定比例配制而成的(表5-3)。

表5-3 几种主要的培养土配方表

2.土壤酸碱度 根据观赏花卉对土壤的不同要求(表5-4、表5-5),可将花卉分成四大类型。

表5-4 土壤酸碱度分级表

表5-5 常用花卉适宜的酸碱度表

(1)耐强酸性花卉 要求土壤pH在4~6之间,如杜鹃、山茶、兰花等。

(2)酸性花卉 要求土壤pH为6~6.5,如百合、秋海棠、茉莉、石楠、棕榈等。

(3)中性花卉 要求pH6.5~7.5,绝大多数观赏花卉属于此类。

(4)耐碱性花卉 要求土壤pH为7.5~8.0,如石竹、天竺葵、仙人掌、柽柳等。

根据花卉对土壤酸碱度的不同要求,通过合理施肥来调控土壤pH。酸性土壤可施石灰或碱性或生理碱性肥料,而碱性土壤可施石膏、酸性或生理酸性肥料及增施有机肥料,可提高土壤的缓冲能力。

随便看

 

离鸟网收录3541549条中英文词条,其功能与新华字典、现代汉语词典、牛津高阶英汉词典等各类中英文词典类似,基本涵盖了全部常用中英文字词句的读音、释义及用法,是语言学习和写作的有利工具。

 

Copyright © 2004-2024 vtrois.com All Rights Reserved
更新时间:2026/4/20 0:28:30