网站首页  词典首页


请输入您要查询的字词:

 

字词 文物保护工程勘察设计资质管理办法(试行)
类别 中英文字词句释义及详细解析
释义

文物保护工程勘察设计资质管理办法(试行)


一 总 则

第一条 为加强文物保护工程勘察设计资质管理,根据《文物保护工程管理办法》,结合文物保护工程的具体情况,制定本办法。

第二条 从事核定为文物保护单位和其它具有文物价值的古文化遗址、古墓葬、古建筑、石窟寺和石刻、近现代重要史迹及代表性建筑、壁画等文物保护工程勘察设计的单位资质管理,适用本办法。

第三条 文物保护工程勘察设计是指为文物保护工程而进行的调查、研究、测绘、制定保护方案、工程设计及技术经济分析,编制保护规划,并提供勘察成果资料、设计文件或规划文本的活动。

第四条 凡从事文物保护工程勘察设计的单位,必须按照本办法申请并取得《文物保护工程勘察设计资质证书》,方可承担相应等级和业务范围的文物保护工程。

第五条 国家文物局负责审定、颁发《文物保护工程勘察设计资质证书》和资质年检工作。省、自治区、直辖市文物行政部门负责资质初审和日常管理工作。

资质申报、审定工作每三年一次;年检每年一次。

二 资质等级与标准

第六条 文物保护工程勘察设计资质分为综合资质和专项资质。专项资质适用于保护规划以及壁画、石质文物等有特殊专业技术要求的保护工程。

综合资质等级分为甲、乙、丙三级和暂定级。专项资质不分级。

第七条 甲级资质标准:

一、经主管机关核准登记的企、事业单位,从事文物保护勘察设计业务十年以上,独立承担过不少于十项、工程等级为一级,或者不少于十五项、工程等级为二级及以上的文物保护工程项目的勘察设计,其工程已经竣工,质量合格。

二、法定代表人与技术人员均有较强的文物保护意识,单位总体水平在国内同行业领先,有较高的社会信誉,参加过或有能力参加文物保护工程的规范、规程、标准、定额的编制工作。

三、单位中专职固定且取得国家文物保护工程勘察设计职业资格证书的技术人员总数不少于20人,其中有相关专业高级技术职称的技术骨干不少于8人(应聘并固定在该单位的离退休技术人员不超过20%)。

四、有健全的技术、管理制度和全面质量管理体系。

五、具有与其资质相适应的专业技术装备。

六、注册资金不少于100万元。

第八条 乙级资质标准:

一、经主管机关核准登记的企、事业单位,从事文物保护勘察设计业务五年以上,独立承担过不少于五项、工程等级为二级,或者不少于十项、工程等级为三级及以上的文物保护工程项目的勘察设计,且工程已经竣工,质量合格。

二、法定代表人与技术人员均有较强的文物保护意识,单位总体水平在所在省、自治区、直辖市同行业领先,有较高的社会信誉。

三、单位中专职固定且取得国家文物保护工程勘察设计职业资格证书的技术人员总数不少于15人,其中有相关专业高级技术职称的技术骨干不少于6人(应聘并固定在该单位的离退休技术人员不超过20%)。

四、有较健全的技术、管理制度和全面质量管理体系。

五、具有与其资质相适应的专业技术装备。

六、注册资金不少于70万元。

第九条 丙级资质标准:

一、经主管机关核准登记的企、事业单位,独立承担过不少于五项、工程等级为三级,或者不少于十项、工程等级为四级及以上的文物保护工程项目的勘察设计,其工程已经竣工,质量合格。

二、法定代表人及主要技术人员有正确的文物保护意识,所完成项目得到国家和省、自治区、直辖市文物行政管理部门认可。

三、单位中专职固定且取得国家文物保护工程勘察设计职业资格证书的技术人员总数不少于10人,其中有相关专业高级技术职称的技术骨干不少于3人(应聘并固定在该单位的离退休工程技术人员不超过20%)。

四、有较健全的技术、经营、质量、档案、财务管理制度。

五、具有与其资质相适应的专业技术装备。

六、注册资金不少于50万元。

第十条 暂定级资质标准:

资质条件不低于丙级。

第十一条 取得保护规划以及壁画、石质文物保护等有特殊专业技术要求的勘察设计资质,除应具备上述相应的资质条件以外,还应具有掌握相关特殊技术的专业人员和必要装备。

第十二条 申请国家文物保护工程勘察设计职业资格证书的人员,必须具有相关专业中级以上技术职称,从事文物保护工程勘察设计三年以上,并经培训、考核合格。

三 资质申请和审批

第十三条 申请《文物保护工程勘察设计资质证书》的单位,须向所在地省、自治区、直辖市文物行政部门提出申请。省、自治区、直辖市文物行政部门初审、汇总后,报国家文物局审批。

第十四条 申请《文物保护工程勘察设计资质证书》,应提供下列资料:

一、文物保护工程勘察设计资质申请表;

二、主管机关颁发的企、事业单位证书或文件;

三、法定代表人和技术人员简历、职业资格证书、职称证书、学历证书、身份证复印件;

四、技术骨干的职称证书、职业资格证书、学历证书、身份证复印件;

五、完成的具有代表性文物保护工程的勘察设计合同及验收评估资料;

六、审批机关认为必须的其他相关证件、资料。

第十五条 文物保护工程勘察设计单位取得正式资质并从事勘察设计满三年后,可提出升级申请。

申请资质升级,除提供本办法第十四条所列资料外,还应提供下列资料:

一、原资质证书正、副本;

二、原资质等级历年财务决算年报表。

第十六条 新设立的文物保护工程勘察设计单位,符合资质等级条件的可认定为暂定级,有效期三年。年检合格,可申请正式资质。

四 监督管理

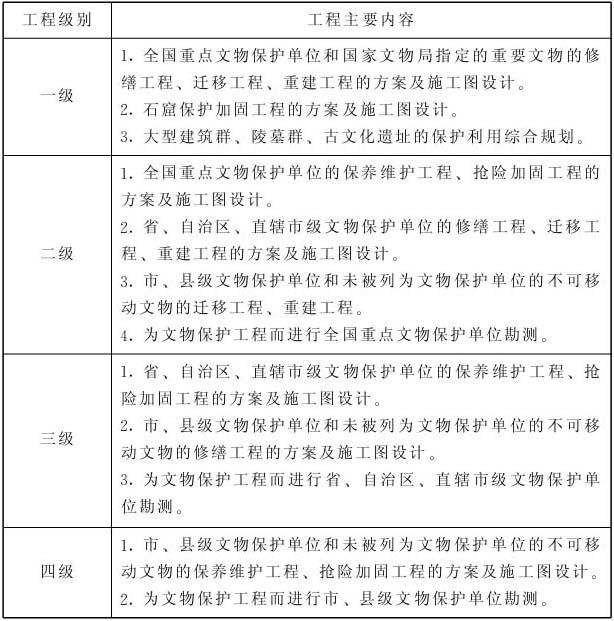
第十七条 文物保护工程勘察设计单位根据自身资质等级和业务范围承担相应级别的勘察设计项目(文物保护工程勘察设计分级见附表):

甲级可承担所有级别文物保护工程的勘察设计项目。

乙级可承担工程等级为二级及以下的勘察设计项目。

丙级可承担工程等级为三级及以下的勘察设计项目。

暂定级可承担工程等级为四级的勘察设计项目。

第十八条 《文物保护工程勘察设计资质证书》是从事文物保护工程勘察设计的技术资格凭证,只限本单位使用,不得转让,不得为其他单位或个人提供图章、图签,不得超出资质证书核定的资质等级和业务范围承揽业务。

第十九条 文物保护工程勘察设计资质年检按照下列程序进行:

一、在规定时间内向所在地省、自治区、直辖市文物行政部门提交《文物保护工程勘察设计资质年检表》、《文物保护工程勘察设计资质证书》,交验相关资料;

二、省、自治区、直辖市文物行政部门初检汇总后报国家文物局;国家文物局做出资质年检结论。

第二十条 年检结论分为合格、不合格两种:

一、单位资质条件符合勘察设计资质等级标准,且在过去一年内未发生违法违规行为的,年检合格。

二、有下列情形之一的,年检不合格:

1.因勘察设计质量问题对文物造成安全隐患或损害的;

2.达不到资质等级标准的;

3.有违法违规行为的。

第二十一条 连续三年年检合格,且符合相应等级标准,可申请晋升资质等级。资质年检不合格降低资质等级。降级的勘察设计单位,经过一年以上的整改,可以重新申请原资质等级。

第二十二条 《文物保护工程勘察设计资质证书》遗失的,应于30日内在公众媒体上声明作废,并申请补发证书。

第二十三条 文物保护工程勘察设计单位分立、合并或名称、地址、法定代表人等变更的,应当在变更后的30日内,到原文物保护工程资质审批部门办理相应的变更、注销手续。

第二十四条 因资质升级等原因领取新的《文物保护工程勘察设计资质证书》的,应将原资质证书交回注销。

第二十五条 文物保护工程勘察设计单位撤销、破产、倒闭,应在三十日内将原资质证书交回、办理注销手续。

第二十六条 在规定时间内没有参加资质年检或逾期不办理资质证书变更手续的,资质证书自行失效。

五 罚 则

第二十七条 涂改或者采取不正当手段骗取《文物保护工程勘察设计资质证书》,以及勘察设计质量低劣或因勘察设计原因对文物造成安全隐患或损害的,除按国家有关规定处理外,吊销资质证书。

第二十八条 超越本单位资质等级、业务范围承揽业务的,责令停业整顿;情节严重的,降低资质等级,直至吊销资质证书。

第二十九条 转让、出借或变相转让、出借《文物保护工程勘察设计资质证书》,为其他单位或个人提供图章、图签的,由资质审批部门给予通报批评,责令改正,没收违法所得;情节严重的,责令停业整顿,降低资质等级,直至吊销资质证书。

六 附 则

第三十条 本办法由国家文物局负责解释。

第三十一条 本办法自发布之日起施行。

附:文物保护工程(勘察设计)分级表

随便看

 

离鸟网收录3541549条中英文词条,其功能与新华字典、现代汉语词典、牛津高阶英汉词典等各类中英文词典类似,基本涵盖了全部常用中英文字词句的读音、释义及用法,是语言学习和写作的有利工具。

 

Copyright © 2004-2024 vtrois.com All Rights Reserved
更新时间:2026/4/21 15:27:04