采取托收承付结算方式销售产品,一般根据销售合同开票发货,通过银行办理货款结算,经过购买单位承付才能取得货款。
其具体销售流程主要如下:编制计划、办理订单、调查信用、审批订单、签订合同、登记销货、开具发票、审签发票、交发货物、验证、托运货物、托收货款、处理退货、制证记账、核对账簿、清理欠款。

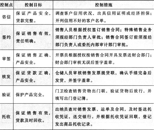
托收承付产品销售控制流程图
在托收承付结算方式下,产品销售活动应实现以下主要目标;
●保证产品安全完整;
●保证销售业务正确有效;保证货款回收及时完整;
●保证会计信息真实可靠。
为了实现上述控制目标,应该在产品销售系统中相应地设置下列控制点和关键控制点:咨信、签约、审签、核发、验证、托收、记账、核对、清理。其中,托收、记账和核发为关键控制点。
选择托收承付结算方式下销售产品销售流程为控制主线,针对该控制系统应该设置的控制点、关键控制点和控制措施。
托收承付产品销售控制流程说明

