慢性特发性假性肠梗阻又称慢性假性肠梗阻(CIP),是由肠道肌肉神经病变引起的肠道运动功能障碍性疾病,表现为反复发作或持续存在的肠梗阻而无肠道机械性梗阻的证据,是指患者有机械性肠梗阻的临床表现,剖腹检查仅发现肠腔扩张而无阻塞性病变,属少见病。
(一)流行病学
CIP是一种自发性遗传性疾病,因此不少患者从小就有此病。Hanks报道的19例CIP,其中9例有遗传因素,并证明是常染色体显性遗传病例。现已确认此症为一种遗传性病变,其病理基础主要是肠壁平滑肌发育不全或衰退和自主神经功能紊乱,并无内分泌异常(故CIP用各种内分泌激素治疗多无效);四种遗传特征,即弧形指纹、二尖瓣脱垂症、肢体关节异常松弛及10岁以前即可能有便秘症状。
(二)病因
慢性假性肠梗阻常见的原因有:①小肠平滑肌病变;②肌间神经丛病变;③胶原病(系统性硬化症、皮肌炎);④神经性病变(肌紧张性营养不良、帕金森病);⑤内分泌疾病如黏液性水肿、嗜铬细胞瘤;⑥药物(可乐定、吩噻嗪、三环抗抑郁药、长春新碱)。
(三)病理生理
慢性假性肠梗阻(CIP)患者表现为肠梗阻的一般症状,其病理基础主要是肠壁平滑肌发育不全或衰退和自主神经功能紊乱。由于肠管平滑肌的衰变或发育不全、及其自主神经的功能紊乱,可引起消化道的蠕动不协调或缺乏正常蠕动力,临床上常产生多种消化道症状,甚至可合并有泌尿道症状。在临床上CIP患者常有肠鸣音减弱和阵发性亢进,进而还可造成机体的水电解质失衡和营养不良。
(四)临床表现
根据典型的肠梗阻症状、体征及X线表现,并排除机械性肠梗阻,即可对其作出诊断。
(五)检查
1.胃肠道的肌张力和运动功能检测 食管、胃无蠕动力,有舒张,压力检测可发现括约肌无力或无蠕动力。
2.消化道的X线检查 如胃肠道存在着部分或大范围的扩张现象,而又不存在机械性梗阻,X线透视或钡餐造影都对CIP的诊断有重要帮助。如见到胃排空无力且有扩张、肠道内出现一个或多个气液平面、小肠或结肠的内容物无推动能力,均为CIP的诊断依据。
3.肠壁全层的病理切片检查 凡需剖腹探查、做肠造瘘或肠切除手术的患者,均应将肠壁全层做病理切片检查,观察其肌层和神经组织的发育不良现象,这自然是确诊CIP的可靠依据。
(六)诊断标准
慢性特发性假性肠梗阻的诊断标准为:
1.临床上有肠梗阻的症状和体征。
2.腹平片证实有肠梗阻的存在。
3.有关检查明确排除了机械性肠梗阻。
4.消化道造影检查发现有肠管扩张或肠蠕动减慢、消失。
5.消化道压力测定异常、胃肠通过时间明显延长。
(七)鉴别诊断
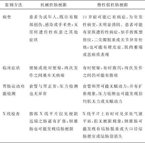
机械肠梗阻与慢性假性肠梗阻之鉴别(表3-1)。
表3-1 机械性肠梗阻与慢性假性肠梗阻之鉴别

