网站首页  词典首页


请输入您要查询的字词:

 

字词 建筑装饰工程中常用的胶粘剂
类别 中英文字词句释义及详细解析
释义

建筑装饰工程中常用的胶粘剂


(一)酚醛树脂类胶粘剂

酚醛树脂是热固性树脂中最早工业化,并应用于胶粘剂的品种之一,它是由苯酚与甲醛在碱性介质(如氨水、氢氧化钡等)中,经缩聚反应而制得的线型结构的低聚物,也称为甲阶可溶酚醛树脂。这种树脂在室温条件下,固化速度很慢,需要半年至一年的时间才能完成。因此,在实际使用时,把甲阶可溶酚醛树脂用水或乙醇做溶剂制成胶液,在加热或催化剂的情况下进行固化。常用的催化剂有石油磺酰氯等。

酚醛树脂类胶粘剂的品种很多,在建筑装饰工程中常用的有:酚醛树脂胶粘剂、酚醛-缩醛胶粘剂、酚醛-丁腈胶粘剂、酚醛-氯丁胶粘剂和酚醛-环氧胶粘剂等。这些品种的胶粘剂虽同属于酚醛树脂类,但各自的性能特点不同,用途也不相同。如酚醛-缩醛胶粘剂的使用最高温度为120℃,而酚醛-丁腈胶粘剂的使用最高温度为260℃。

1.酚醛树脂胶粘剂

酚醛树脂胶粘剂因酚醛树脂固化后形成网状结构,因此胶粘剂的强度比较高,耐热性较好,但胶层比较脆硬。在建筑装饰工程中,这种胶粘剂主要用于木材、纤维板、胶合板及硬质泡沫塑料等多孔材料的粘结。市面上常见的酚醛树脂商品胶有:FQ-100U冷固型酚醛树脂胶和铁锚206胶等。

2.酚醛-缩醛胶粘剂

酚醛-缩醛胶粘剂是聚乙烯醇缩醛改性的酚醛树脂胶。这种胶粘剂的特点是耐低温、耐疲劳、耐气候老化性极好,韧性优良,因而使用寿命比较长。但在长期使用中的最高温度不宜超过120℃。在建筑装饰工程中,这种胶粘剂主要用于金属陶瓷、玻璃、塑料和其他非金属材料制品的粘结。我国市面上常见的酚醛-缩醛胶粘剂商品胶有:E-5胶、FN-301胶和FN-302胶等。

3.酚醛-丁腈胶粘剂

酚醛-丁腈胶粘剂是采用丁腈橡胶改性酚醛树脂所配制的胶粘剂。这种胶粘剂的特点是强度高、韧性好、耐油、耐热、耐寒及耐气候老化,其使用温度很宽,一般为-55~260℃。在建筑装饰工程中,这种胶粘剂主要用于金属、玻璃、纤维、木材、皮革、PVC塑料、尼龙、酚醛塑料和丁腈橡胶等材料的粘结。市面上常见的酚醛-缩醛商品胶有:J-02胶、J-03胶、JX-9结构胶和JX-10结构胶等。

4.酚醛-氯丁胶粘剂

酚醛-氯丁胶粘剂是由氯丁橡胶改性酚醛树脂而制得的。这种胶粘剂具有固化速度快、无毒、胶膜坚韧、耐老化等优良性能。在建筑装饰工程中,这种胶粘剂主要用于皮革、橡胶、泡沫塑料和纸张等材料的粘结。

5.酚醛-环氧胶粘剂

酚醛-环氧胶粘剂是用环氧树脂改性酚醛树脂而制得的。这种胶粘剂的特点是:强度高、耐高温、耐老化、电绝缘性好等。在建筑装饰工程中,这种胶粘剂主要用于金属、陶瓷和玻璃纤维增强塑料的粘结。

酚醛树脂类胶粘剂的品种、性能和用途,如表19-1所示。

表19-1 酚醛树脂类胶粘剂的品种、性能和用途

(二)环氧树脂类胶粘剂

环氧树脂类胶粘剂俗称“万能胶”,是20世纪40年代发展起来的一类胶粘剂,我国于20世纪50年代开始进行研制,经过50多年的研究与开发,这类胶粘剂的性能得到很大改善,现已广泛应用于建筑装饰工程中。

环氧树脂类胶粘剂是以环氧树脂为主要原料,掺加适量的固化剂、增塑剂、填充料、稀释剂等配制而成。环氧树脂是一种分子结构中含有两个或两个以上环氧基的高分子化合物,属于热塑性树脂,其本身不产生固化,必须掺加适量的固化剂才能完成固化过程。我国将环氧树脂分为21类,其分类及代号如表19-2所示。

表19-2 环氧树脂的分类及代号

环氧树脂是一种热塑性树脂,其本身不能变成不熔的坚硬固体,必须掺入适量的固化剂后才能进行固化。因此,固化剂是环氧树脂胶粘剂中不可缺少的重要组分,固化剂的性质和用量对胶粘剂的性能起着重要作用。常用环氧树脂固化剂的性能及用量,如表19-3所示。

表19-3 常用环氧树脂固化剂的性能及用量

环氧树脂类胶粘剂具有粘结强度高、收缩性小、稳定性好、电绝缘性优、耐腐蚀性和耐油性强等特点,固化后有很高的胶粘强度和良好的化学稳定性。环氧树脂类胶粘剂,除了对聚乙烯、聚四氟乙烯、硅树脂、硅橡胶等少数几种塑料胶接性能较差外,对于钢铁制品、玻璃、陶瓷、木材、皮革、塑料、水泥制品、纤维材料等都具有良好的粘结能力,是目前应用量最大的一类胶粘剂。

环氧树脂类胶粘剂的品种也很多,在建筑装饰工程中常用的有:AH-03大理石胶粘剂、EE-3建筑胶粘剂、YJI-Ⅳ建筑胶粘剂、4115强力地板胶、WH-1白马牌万能胶、6202建筑胶粘剂、XY-507胶、HN-605胶等。环氧树脂类胶粘剂的品种、性能和用途,如表19-4所示。

表19-4 环氧树脂类胶粘剂的品种、性能和用途

(三)聚醋酸乙烯酯类胶粘剂

聚醋酸乙烯酯类胶粘剂,是由醋酸乙烯单体经聚合反应而制得的一种热塑性胶,其可分为溶液型和乳液型两种。这类胶粘剂具有常温固化快、粘结强度高、新结层的韧性和耐久性好,不易老化、无毒、无味、无臭,不易燃爆,价格较低,使用方便等特点,广泛用于粘结墙纸、水泥增强剂、木材的胶粘剂等。但是,其内聚力低,不能用于受力较大的胶接中;干燥固化温度不宜过低或过高,一般不低于5℃,不得高于80℃;耐水性较差,不能用于湿度较大的环境中。

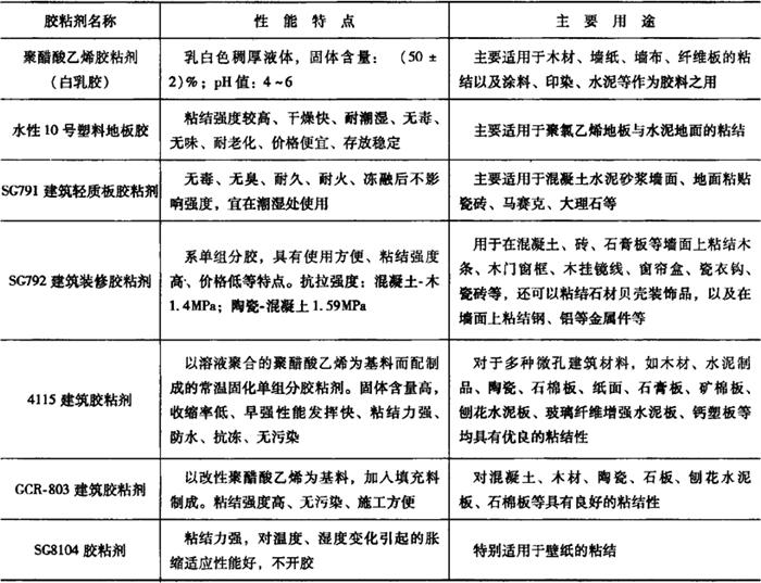
在建筑装饰工程中常用的聚醋酸乙烯酯类胶粘剂,主要品种有:聚醋酸乙烯胶粘剂(俗称白乳胶)、SG791建筑装饰胶粘剂、SG792建筑装修胶粘剂、4115建筑胶粘剂、GCR803建筑胶粘剂、601建筑装修胶粘剂、水性10号塑料地板胶粘剂等。

1.聚醋酸乙烯胶粘剂

聚醋酸乙烯胶粘剂俗称白乳胶,它是由醋酸乙烯经乳液聚合而制得的一种乳白色、带酯类芳香的乳胶状液体。聚醋酸乙烯胶粘剂的主要特点是:胶液呈酸性,具有较强的亲水性,使用方便,流动性好,有利于多孔材料的粘结,但其粘结强度较低,耐水性较差。在建筑装饰工程中这种胶粘剂主要用于受力不太大的胶接,如木材、纤维和纸张等。

聚醋酸乙烯胶粘剂的使用温度不应低于5℃,也不应高于80℃,否则会影响胶接强度。

2.SG791建筑装饰胶粘剂

SG791建筑轻质板胶粘剂系聚醋酸乙烯类单组分胶粘剂。这种胶粘剂的主要特点是:使用方便、粘结强度高、价格较低。在建筑装饰工程中SG791胶粘剂可用于混凝土、黏土砖、石膏板、石材等墙面上粘结木条、木板、窗帘盒和瓷砖等,还可以在墙面上粘结钢、铝等金属构件。

3.4115建筑胶粘剂

4115建筑胶粘剂是以溶液聚合的聚醋酸乙烯为基料,配以无机填料经化学合成、机械作用而制成的一种常温固化的单组分胶粘剂。这种建筑胶粘剂不仅原材料易得、成本较低、生产工艺稳定且无三废污染、常温固化、初始粘结力强,有一定的耐湿性,对多种非金属微孔建筑材料具有优良的粘附力,而且固体含量较高(60%~70%),收缩率低、挥发快、粘结力强、防水抗冻、施工方便;不仅对多种微孔建筑材料有良好的粘结性能,可用于会议室、商店、工厂、学校、民用住宅中的顶棚、壁板、地板、门窗、灯座、衣钩、挂镜线等的粘贴,而且常用作木材与木材、木材与玻璃纤维增强水泥板、木材与混凝土、纸面石膏板之间、水泥刨花板之间的粘结。

4.601建筑装修胶粘剂

601建筑装修胶粘剂是以聚醋酸乙烯为基体原料,配以适当的助剂与填料而制成的单组分胶粘剂。这种胶粘剂的主要特点是:固化速度快、初始胶接强度高、耐老化性好、耐低温、耐潮湿、施工方便、使用范围广等。在建筑装饰工程中601胶粘剂可用于混凝土、木材、陶瓷、石膏板、聚苯乙烯泡沫板和水泥刨花板等各种微孔材料的粘结。

5.水性10号塑料地板胶粘剂

水性10号塑料地板胶粘剂是以聚醋酸乙烯乳液为基体材料,配制而成的单组分水溶性胶液。这种胶粘剂的主要特点是:粘接强度高、无毒、无味、干燥快、耐老化等特性,而且价格便宜、施工安全、存放稳定,但其储存温度不宜低于3℃。在建筑装饰工程中水性10号塑料地板胶粘剂主要用于聚氯乙烯地板、木地板与水泥地面的粘结。

聚醋酸乙烯酯类胶粘剂的品种、性能和用途,如表19-5所示。

表19-5 聚醋酸乙烯酯类胶粘剂的品种、性能和用途

(四)聚乙烯醇缩甲醛类胶粘剂

聚乙烯醇缩甲醛类胶粘剂,是由聚乙烯醇和甲醛为主要原料,加入少量的盐酸、氢氧化钠和水,在一定的条件下缩聚而成。当聚乙烯醇分子与甲醛缩醛度小于50%时,其缩聚产物溶于水,可制成水溶性胶粘剂;当缩醛度大于50%时,其缩聚产物不溶于水,而溶于乙醇中,可制成醇溶性胶粘剂。

水溶性聚乙烯醇缩甲醛胶粘剂,具有耐热性好、胶结强度高、施工方便、抗老化性能强等优点,原来这类胶粘剂的代表产品为107胶,其虽然具有很多的优点,但是,由于聚合反应不完全,其含有超标的游离甲醛,如果扩散于空气中,对人体健康有害,尤其易造成呼吸道疾病。

国家经贸委在1999年12月30日的16号令,明文规定对107胶予以淘汰。目前,在建筑装饰工程中应用的聚乙烯醇缩甲醛类胶粘剂,主要有:KFT841建筑胶水、801建筑胶水、中南牌墙布粘结剂等。

由于107胶价格便宜、综合性能良好,虽然国家已下令禁止使用,但在建筑装饰工程中仍应用非常广泛。因此,在施工过程中应特别重视防止中毒,室内使用这种胶粘剂后,必须有足够的通风晾置时间,将游离的甲醛排除掉,避免对人体健康造成影响。

聚乙烯醇缩甲醛类胶粘剂的品种、特点和性能,如表19-6所示。

表19-6 聚乙烯醇缩甲醛类胶粘剂的品种、特点和性能

(五)聚氨酯类胶粘剂

聚氨酯类胶粘剂,是以聚氨酯与异氰酸酯为主要原料而制成的胶粘剂,具有胶接力强、常温固化、耐低温性能优异、应用范围广、使用方便等特点,主要适用于金属、玻璃、陶瓷、铝合金等材料的粘结。

聚氨酯类胶粘剂的种类较多,可分为多异氰酸酯胶粘剂(其牌号有:JQ-1胶、JQ-2胶、JQ-3胶、JQ-4胶、PAPI胶等)、封闭型异氰酸酯乳液胶粘剂、预聚体型胶粘剂(其牌号有:熊猫405、AZ-1、AZ-2、改性聚氨酯1号)等。在建筑装饰工程中聚氨酯类胶粘剂的常用品种有:长城牌405胶和CH-201胶等。

1.长城牌405胶

405胶是以多异氰酸酯和末端含有羟基的聚酯为原料而制成的胶粘剂。这种胶粘剂的主要特点是:在常温下固化、粘结力强、耐水、耐油、耐弱碱等,对于纸张、皮革、木材、玻璃、金属和塑料等均有良好的粘结力。在建筑装饰工程中405胶主要用于粘结塑料、木材、纸张和皮革。

2.CH-201胶

CH-201胶是由聚氨酯预聚体和固化剂,以多羟基化合物或二元胺化合物为主体组成的胶粘剂。这种胶粘剂的主要特点是:在常温下固化、气味比较小、使用周期长等,并能在干燥或潮湿条件下粘结。在建筑装饰工程中CH-201胶适用于粘结PVC与水泥地面、木材及钢板等。

聚氨酯类胶粘剂的常用品种、性能和用途,如表19-7所示。

表19-7 聚氨酯类胶粘剂的常用品种、性能和用途

(六)橡胶类胶粘剂

橡胶类胶粘剂是以合成橡胶为主要粘结原料,加入有机稀释剂、补强剂和软化剂等辅助材料而制成的。橡胶类胶粘剂一般具有良好的粘结强度、耐水性和耐化学腐蚀性。橡胶类胶粘剂在干燥的过程中会散发出有机溶液,对人体有一定的刺激,在施工中应注意通风;另外,这类胶粘剂的耐低温性、耐寒性较差,要求使用温度在10℃以上;储存稳定性不好。

橡胶类胶粘剂的品种很多,在建筑装饰工程上常用的主要有:801强力胶、氯丁胶、301胶、长城牌202胶、XY-401胶、XY-402胶、XY-405胶和南大703胶等。

1.801强力胶

801强力胶不同于801胶,它是以酚醛改性氯丁橡胶为粘结物质的单组分胶,可以在室温环境中固化,使用方便,粘结力强,主要适用于塑料、纸张、木材、皮革及橡胶等材料的粘结。801强力胶中含有有机溶剂,属于易燃品,应隔离火源,放置在阴凉处,施工中应特别注意防火。

2.氯丁胶粘剂

氯丁胶粘剂系采用专用氯丁橡胶为成膜物质配制而成的,具有一定的耐水、耐酸、耐碱性的胶粘剂,这类胶粘剂的品种非常多,如CX401、LDN1~5、XY401、804-S、CBJ-84、JY-7、长城牌202等。这种胶粘剂主要适用于地毯、纤维制品和部分塑料的粘结。

除以上所讲的两种胶粘剂外,其他品种的橡胶类胶粘剂主要适用于橡胶材料粘结,也可以用于塑料、皮革、有机玻璃、木材、玻璃、金属、陶瓷等材料的粘结。

301胶等橡胶类胶粘剂的品种、性能和用途,如表19-8所示。

表19-8 橡胶类胶粘剂的品种、性能和用途

随便看

 

离鸟网收录3541549条中英文词条,其功能与新华字典、现代汉语词典、牛津高阶英汉词典等各类中英文词典类似,基本涵盖了全部常用中英文字词句的读音、释义及用法,是语言学习和写作的有利工具。

 

Copyright © 2004-2024 vtrois.com All Rights Reserved
更新时间:2026/4/20 15:47:18