网站首页  词典首页


请输入您要查询的字词:

 

字词 左病右取,右病左取法
类别 中英文字词句释义及详细解析
释义

左病右取,右病左取法


本法又称左右交叉刺的远道法。是根据经络的左右对应联系而言,古代将这种方法又称“巨(互)刺”或“缪刺”。

1.缪刺 缪刺的特点是受病部位在络脉,故缪刺者刺络。在临床中常取井穴泻络或泻血络,如左侧有病取右侧有关经脉的井穴或皮部郁血的络脉刺之。目前常用于急性扭伤和各类痛症,或中风后遗症,针刺麻醉中。

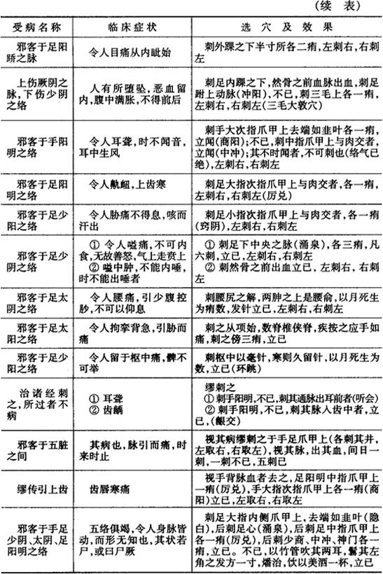
明代针灸医家杨继洲在《针灸大成》中引《素问·缪刺论篇》的记载,详细阐述了有关缪刺的意义,受病之络的临床症状和选穴及其效果,列表4-11介绍。

表4-11 缪刺受病部位、临床症状及选穴表

2.巨刺 “巨刺者刺经也”,其受病部位在经脉。故左侧有病取右侧的经穴,右侧有病选左侧的经穴。

从《针灸大成》对缪刺、巨刺的记载来看,两者是有原则的区别。但总的来讲,“巨刺”与“缪刺”都是左右交叉刺,所不同的是“巨刺”是指刺“经”,而“缪刺”是指刺“络”。

随便看

 

离鸟网收录3541549条中英文词条,其功能与新华字典、现代汉语词典、牛津高阶英汉词典等各类中英文词典类似,基本涵盖了全部常用中英文字词句的读音、释义及用法,是语言学习和写作的有利工具。

 

Copyright © 2004-2024 vtrois.com All Rights Reserved
更新时间:2026/4/19 9:54:18