网站首页  词典首页


请输入您要查询的字词:

 

字词 工程建设各项费用的计算程序
类别 中英文字词句释义及详细解析
释义

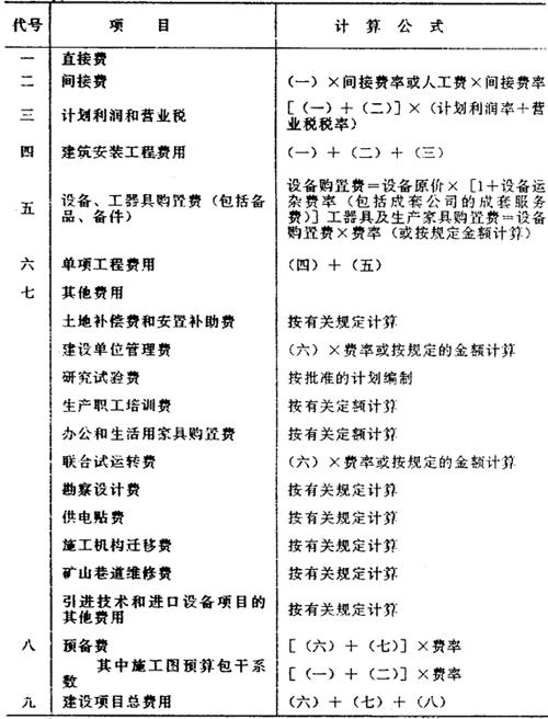
工程建设各项费用的计算程序


工程建设各项费用的编制,应按规定的计算程序和省、自治区、直辖市和国务院各主管部门颁发的定额进行计算。其计算公式如表3-11:

表3-11

随便看

 

离鸟网收录3541549条中英文词条,其功能与新华字典、现代汉语词典、牛津高阶英汉词典等各类中英文词典类似,基本涵盖了全部常用中英文字词句的读音、释义及用法,是语言学习和写作的有利工具。

 

Copyright © 2004-2024 vtrois.com All Rights Reserved
更新时间:2026/4/21 0:28:06