网站首页  词典首页


请输入您要查询的字词:

 

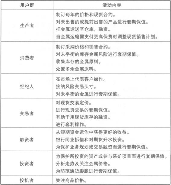
字词 小结:谁在使用市场,为什么?
类别 中英文字词句释义及详细解析
释义

小结:谁在使用市场,为什么?


以下内容对LME的用户群及其活动做了总结,对这些活动的更详细的解释以及套期保值的方法将在以后的章节中详细举例陈述。

随便看

 

离鸟网收录3541549条中英文词条,其功能与新华字典、现代汉语词典、牛津高阶英汉词典等各类中英文词典类似,基本涵盖了全部常用中英文字词句的读音、释义及用法,是语言学习和写作的有利工具。

 

Copyright © 2004-2024 vtrois.com All Rights Reserved
更新时间:2026/4/19 18:08:03