网站首页  词典首页


请输入您要查询的字词:

 

字词 如何计算集体企业所得税的应纳税所得额?
类别 中英文字词句释义及详细解析
释义

如何计算集体企业所得税的应纳税所得额?


集体企业所得税的征税对象是集体企业的年应纳税所得额,即纳税年度的收入总额减除成本费用以及国家允许的税前扣除项目后的余额。应纳税所得额的计算因集体企业的所属行业以及生产经营性质和范围不同而异。集体工业企业的计算公式为:应纳税所得额=利润总额+从其他单位分得的未税利润-允许税前扣除项目金额。其中利润总额=产品销售利润+其他销售利润-资源税+营业外收入-营业外支出。集体商业企业的利润总额=商品经营利润+附营业务净收入+财产溢余+其他收入-其他支出。集体饮食服务业的利润总额=经营利润+附营业务净收入+财产溢余+其他收入-其他支出。

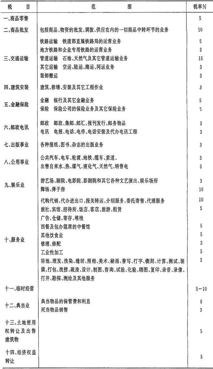
现行营业税税目税率表

随便看

 

离鸟网收录3541549条中英文词条,其功能与新华字典、现代汉语词典、牛津高阶英汉词典等各类中英文词典类似,基本涵盖了全部常用中英文字词句的读音、释义及用法,是语言学习和写作的有利工具。

 

Copyright © 2004-2024 vtrois.com All Rights Reserved
更新时间:2026/4/20 15:31:17