(1)溶剂胶接法胶接塑料适用的溶剂 如表8-25所示.
表8-25 溶剂胶接法胶接塑料适用的溶剂

(2)热熔胶接法胶接塑料的熔融温度 如表8-26所示.
表8-26 热熔胶接法胶接塑料的熔融温度

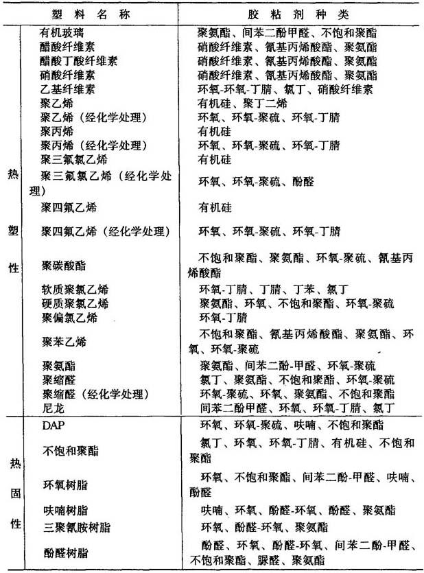
(3)同种塑料胶接适用的胶粘剂 如表8-27所示.
表8-27 同种塑料胶接适用的胶粘剂

(4)塑料与其他材料胶接适用的胶粘剂 如表8-28所示.
表8-28 塑料与其他材料胶接适用的胶接粘剂

注:1—天然橡胶;2—再生橡胶;3—聚氯乙烯;4—丁腈橡胶;5—聚氨酯;6—丁苯橡胶;7—聚醋酸乙烯酯;8—聚乙烯醇;9—丙烯酸酯;10—硝酸纤维素;11—聚酰胺;12—酚醛树脂;13—间苯二酚-甲醛树脂;14—环氧树脂;15—脲醛树脂;16—酚醛-缩醛;17—酚醛-环氧;18—酚醛-尼龙;19—酚醛-氯叮20—酚醛-丁腈;21—不饱和聚酯;22—橡胶乳胶;23—树脂乳胶.