网站首页  词典首页


请输入您要查询的字词:

 

字词 地球物理层析成像仪器设备
类别 中英文字词句释义及详细解析
释义

地球物理层析成像仪器设备


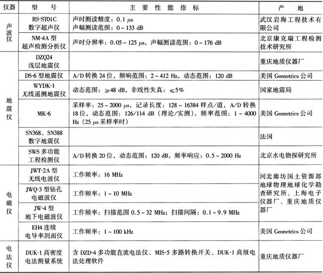
地球物理层析成像仪器设备见表13-2。

表13-2 地球物理层析成像仪器设备一览表

各种数字地震仪均可用于地震层析成像,如E2401、DZQ24、FY-20、DAS-1、ES1210等,其动态要在100dB以上,频带最好达到1000Hz,记录的格式为SEG-1和SEG-2。

地震层析成像使用的震源可用以下几种:①炸药。在坑道中常用几十克的炸药作震源,置于坑道壁的小孔洞内引爆。对于有瓦斯的巷道有专用的防爆装置才不会产生危险。②电火花震源。在钻孔中使用效率较高,对不超过100m的探测间距,要求几万焦耳的能量。国产的电火花震源可在中国科学院电工研究所购买。③专用的井中震源。具有定向功能,价格比较昂贵,如美国和日本OYO公司出产的水枪式井中定向震源,价格都在百万美元以上。④敲击产生震动。只能用于坑道和堤坝探测,重复性较差。震源下井时还需绞车和电缆配套。

下井观测的方式与垂直地震剖面(VSP)十分相似,探头最好采用水听器,并在井孔中充满泥浆或清水。在渗漏地层施工时,为保证井孔充水可利用钻机水泵,这时钻机不要过早撤离。为提高效率可把多个水听器按1~5m的间距用电缆连成串珠状。试验表明,检波器与井壁的耦合对观测记录的影响极大,带有推靠装置的多分量井中探头(如法国CGG公司产品)可以记录到良好的波场信息,但价格昂贵。如果只用直达波走时信息作图像重建,则可用不带推靠的水听器串。在坑道中施工时,可用各种电磁式或涡旋式检波器,但要注意其方向性。

总之,地震层析成像试验应选择高频、大功率、延时小且一致性好的脉冲震源,选择频响范围宽、采样精度高、动态范围大得多通道接收仪器,宜选择频响范围宽、灵敏度高、非线性失真小的传感器。

【参考文献】:

冯锐,陈家庚等.1992.电磁波井间层析技术在城建工程中的应用.地球物理学报,35V

何正勤,吴庆举等.2001.反向VSP透射层析成像法在岩墙松动层检测中的应用.物探与化探

孙党生,李洪涛等.2000.井间地震波CT技术在水库渗漏勘查中的应用.勘查科学技术

王文龙.1999.孔中电磁波透视在煤窑采空区勘探中的应用实例.物探与化探

杨文采.1989.地球物理反演和地震层析成像.北京:地质出版社

杨文采.1993.地震层析成像在工程勘测中的应用.物探与化探

赵明阶,朱介寿.1995.一种精确射线层析成像方法及其应用.物探与化探

周兵,朱介寿等.1993.一种新的地震射线层析成像计算方法.石油物探

朱介寿,严忠琼等.1994.井间地球物理层析成像软件系统研究.物探化探计算技术

朱介寿,严忠琼等.1998.勘探地球物理层析成像软件系统及其应用.物探与化探

随便看

 

离鸟网收录3541549条中英文词条,其功能与新华字典、现代汉语词典、牛津高阶英汉词典等各类中英文词典类似,基本涵盖了全部常用中英文字词句的读音、释义及用法,是语言学习和写作的有利工具。

 

Copyright © 2004-2024 vtrois.com All Rights Reserved
更新时间:2026/4/20 14:06:05