网站首页  词典首页


请输入您要查询的字词:

 

字词 国外企业标准体系
类别 中英文字词句释义及详细解析
释义

国外企业标准体系


有些国家的企业标准体系与我国的企业标准体系有些区别,这里以日本企业标准体系为例,其定义如下:

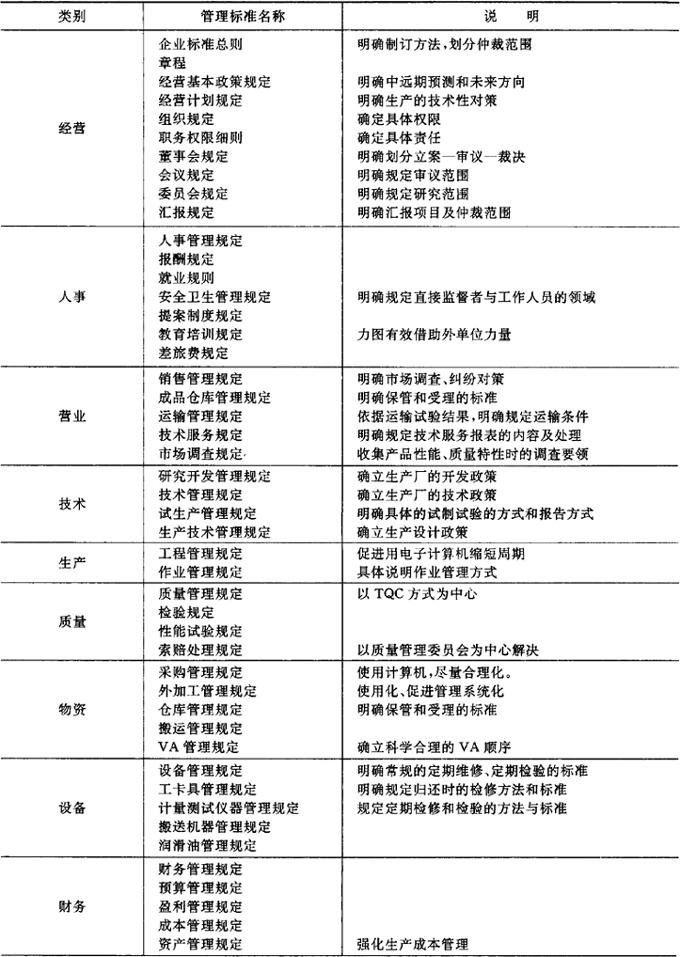
1.管理标准

是规定企业活动各部门的业务、组织机构和职能分工,规定业务的处理方法、程序、手续、责任、权限、义务、形式,规定企业进行有组织活动必须遵守的标准,如表6.4.4-1所列内容。

表6.4.4-1 管理标准体系表

2.技术标准

是规定材料、零部件、成品和工具、机器、装置等方面物的种类、形式、尺寸、结构、成分、性能、标志等的标准,还规定物的试验、检验方法、包装方法等标准,如表6.4.4-2所列内容。

表6.4.4-2 技术标准体系表

3.工作标准

是规定设计方法、管理方法、生产方法(作业条件、程序、方法)的标准,还规定使用材料、设备及其他方面的注意事项。尤其是生产操作标准,为了符合生产技术标准规定的优质产品,规定了生产设备、加工条件、操作方法、使用材料和注意事项等。依靠工作标准来保证产品的稳定质量,减少消耗,提高效率,安全生产。如表6.4.4-3所列内容。

表6.4.4-3 工作标准体系表

随便看

 

离鸟网收录3541549条中英文词条,其功能与新华字典、现代汉语词典、牛津高阶英汉词典等各类中英文词典类似,基本涵盖了全部常用中英文字词句的读音、释义及用法,是语言学习和写作的有利工具。

 

Copyright © 2004-2024 vtrois.com All Rights Reserved
更新时间:2026/4/21 20:57:48