网站首页  词典首页


请输入您要查询的字词:

 

字词 喷雾器(机)
类别 中英文字词句释义及详细解析
释义

喷雾器(机)


1.喷雾器(机)的类型 在喷雾器(机)中,因工作原理不同,可分为液力式喷雾器(机)、气力式喷雾器(机)、离心式喷雾机、热力式喷雾机和静电场力喷雾机等。

(1)液力式喷雾器(机) 以液力能来雾化和喷送的喷雾器称为液力式喷雾器。其工作原理是将喷雾器内的药液加压,使其在喷雾器系统内高速流动,再经过一种特别设计的喷头(雾化喷头)喷出。这种类型的喷头,能把受压的药液展开成液膜,然后液膜自行破裂而成雾珠,并被喷送至靶标。这种雾化方法也称为液膜破裂雾化法。是当前国内外使用最普遍的一种方法。其代表产品较多,如:压缩式喷雾器(552-丙型)、背负式喷雾器(工农-16型)、单管式喷雾器、担架式机动喷雾机、喷枪及拖拉机牵引的喷雾设备等。

(2)气力式喷雾机 利用风机或风泵产生的高速气流(气力能)将药液雾化并喷送的喷雾机械称气力式喷雾机。这种喷雾机经专门设计,使气流和药液在喷头的一定部位相会,利用高速气流对药液的切削作用而使药液分散雾化。这种雾化包括2个部分,第一部分是气流对药液的拉伸作用,即依靠气流的速度和剪切力使药液形成液丝,液丝由于本身的表面张力而断裂产生许多液珠。第二部分是气流对液珠的鼓泡作用,即高速气流把液珠吹成囊状的小泡,小泡破裂而形成雾珠。这种雾化方法产生的雾珠比较细而均匀。其代表产品为东方红-18型(泰山-18型等)背负机动弥雾喷粉机。

(3)离心式喷雾器 利用离心力将药液分散雾化称为离心式喷雾器。其雾化部件为转盘、转杯或转笼的形式。转盘盘面上有均匀的刻槽,盘边缘为尖齿,当盘旋转时,喂入到盘中心位置的药液在盘面上均匀分散开,并从齿尖甩出,每个齿尖相当于一个发射点,甩出的药液形成均匀的液丝及雾滴。这种雾化方法的雾粒细度取决于转盘的旋转速度和药液的滴加速度。转速越高,药液滴加速度越慢,则雾粒越细。其代表产品为额娃式手持电动超低容量喷雾器。

(4)热力式喷雾机 热力式喷雾机也称烟雾机(图9-1)。其工作原理是药液被汽油与空气混合燃烧后产生的热量裂化,喷出后遇到冷空气而形成极细小的成烟雾状雾滴。一般使用油剂,雾滴直径在15微米以下。因雾滴极细,只适合在密闭的温室、塑料大棚、仓库、郁闭的森林中使用。该机器国内尚未生产。

图9-1 烟雾机工作示意图

(5)静电场力喷雾机 利用高压静电(1.5万~2万伏)将药液雾滴充电(图9-2)。雾滴带电后,表面张力降低。在静电力的相互排斥和液体的动能作用下,克服了表面张力,雾滴遂被破碎细化成带电的小雾滴。静电喷雾时,在静电场作用下,靶标上带电极性与雾滴上的电荷极性相反,故二者相吸。当电场力大于作用在雾滴上的外力(包括重力)时,雾滴就被吸向靶标,并按电力线分布沉降于靶标正面和背面,加速了沉降速度,减少了飘失。静电喷雾使用的药液必须能够导电,药液的物理性质如表面张力、黏度、电导率和介电常数都影响静电效应的大小。静电喷雾的缺点是雾滴较集中地沉降于靠近的靶标部位,穿透性也差。

图9-2 静电场力喷雾机示意图 1.药液瓶 2.进气孔 3.接地电极 4.高压电药液喷头 5.环状缝隙 6.液丝 7.带电雾滴 8.手柄内装有电池、高压静电发生器及接地线

2.喷雾器的施药方法

(1)针对性喷雾 也称常量喷雾法或大容量喷雾法。其重要特征是将喷头直接指向喷施对象,即靶标。喷施的农药要大量的水稀释,药液雾滴靠各种力(如液力、风力、静电场力等)向靶标冲撞沉积。操作技术简易、安全,容易取得较好的喷施效果,所以在病、虫、草害防治中是使用最多的施药方法。

(2)飘移性喷雾 也称低容量喷雾法(或称弥雾法),每公顷喷施药液量在7.5~225升之间;或称超低容量喷雾法,每公顷喷施药液量在7.5升以下。这两种喷施方法的重要特征是喷头不直接指向靶标,喷出的药液雾滴靠自然风力飘移输送,然后由自身重力沉降到靶标上。雾滴必须比较细小才能飘移于空气中。又因喷液量小,必须使用较高浓度的药液喷施。超低容量喷雾的药液还应采用不易挥发的油作为载体。

3.喷雾器的使用 在各类植保机械中,以喷雾机械最具有多样性。一方面是由于农药中液态制剂量最大,剂型变化最多;另一方面液态制剂在田间喷洒质量好坏主要取决于喷雾机械的性能。液态制剂必须借助喷雾机械而实现雾化,使药液分散成细小的雾珠,才能在作物上覆盖均匀,达到有效地命中有害生物靶标。各种防治对象不同,其为害种类差别也很大,要使得药液有效地施到靶标,只用一种施药方法是不可能达到预期效果的。所以,对病虫的防治质量一方面决定于喷雾机械的结构和性能,另一方面也受操作人员的操作技能的影响。我们不仅要拥有好的机械,还要能掌握正确的喷施技术。

(1)压缩式喷雾器工作原理及田间操作方法 我国生产和使用的主要为3WS-7型(又称552-丙型)压缩式喷雾器(图9-3)。有的工厂改进为3WS-6型和3WSS-6型等型号压缩式喷雾器,但其基本结构和工作原理大致相同。这类喷雾器工作时当提升塞杆后,压出阀处于关闭状态,皮碗下方的空间体积增大,压力减小,空气从皮碗的小孔流入下方。当压下塞杆时,皮碗下方的空间体积减小,压力增大,皮碗受下方压缩空气的作用,紧抵大垫圈,压住皮碗的小孔,空气被迫向下压开压出阀内的铜球,进入药液箱。这样,不断提压塞杆,桶内药液上方的压缩空气逐渐增多,压力增大,也使药液挤压力增大,这时打开喷射部件开关,药液就从喷头喷出。

图9-3 压缩式喷雾器的工作原理

在田间使用前,首先检查喷雾器的气筒及各个连接处是否漏气、漏水,喷出雾滴是否正常,如果发现漏气、漏水及喷嘴有毛病时则应修好以后再用。使用时先加好药液,打足气,然后背上喷雾器喷洒。这种喷雾器在刚打完气时药液桶内压力较高,喷洒时雾化质量好,在喷洒过程中压力逐渐降低,但在背上又不能加压,这时雾化性能较差,必须停止喷药,放下喷雾器再打气加压。因此,它是一种间歇式加压喷雾器。往往装一次药液在喷洒完之前,可能要打2~3次气。这种喷雾器在结构上没有专门的贮气室,而是靠药液桶本身上部留出1/3左右的空间作为贮气室。因此,在装药液时不能将药桶装满。应注意药液不能超过药液桶外壳标明的水位线处。喷洒时通常采用针对性喷雾方法,即是将喷头直接指向靶标喷施。喷洒时只要雾粒在作物上分布均匀即可,不必象淋雨一样使作物上的药液往下流,那样会浪费大量药液。施药时还一定要注意安全,首先要观察一下风向,要注意喷洒方向与风向一致,人行方向与风向垂直,或不小于45°角。喷洒顺序先从地块下风向开始,逐步向上风向推移,以避免人体接触药液。喷完药后,用清水洗净药桶、喷杆、喷头及其他部件,洗完的污水要倒在安全地方,避免污染水源和池塘。喷雾器要妥善保管,避免损坏。

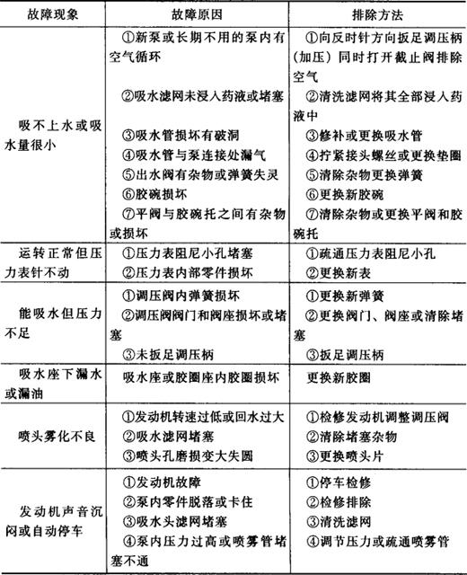
在喷洒过程中遇到故障时,则按表9-1方法进行排除。

表9-1 552-丙手动压缩式喷雾器故障排除方法

(2)背负式喷雾器工作原理及田间操作方法 背负式喷雾器是我国生产和使用的主要手动喷雾器械,约占手动喷雾器使用量的80%以上。其代表产品为3WB-16型(又称工农-16型)背负式喷雾器(图9-4)。有的工厂改进为3WBS-16型、3WB-14型、3WBB-16型、3WB-10型等型号的背负式喷雾器,但其基本结构和工作原理大致相同。这类喷雾器使用时当摇动摇杆,通过连杆,带动塞杆和皮碗在唧筒内上下运动。当摇杆带动塞杆和皮碗上行时,唧筒内皮碗下方的容积增大,压力减小,使出水阀关闭,在大气压力的作用下,药液桶内的药液经吸水滤网冲开进水球阀,涌入唧筒中。当摇杆带动塞杆和皮碗下行时,进水阀被关闭,唧筒下方容积减少,压力增大,所贮存的药液冲开出水球阀,进入气室。由于摇杆带动塞杆和皮碗不停上下运动,使气室内药液不断增加,空气被压缩,从而产生一定的压力,此压力把气室内的药液通过出水接头压向胶管内,打开连通开关,药液就流入喷头体喷出。

图9-4 背负式喷雾器工作原理示意图

在田间使用前,应检查喷雾器的桶身及喷洒部件是否滴漏,喷出雾滴是否正常。如有毛病应及时修好后再用。当加完药液后,将喷雾器放在肩上背好,然后用手摇动唧筒手柄,药液即经过唧筒被压入气室,使气室内的空气被压缩。当气室内的压力与操作人员手臂压力相平衡时,打开喷杆上的开关,药液即经过喷杆而从喷头喷出。这种喷雾器的主要特点是不用停下机器即可持续加压,喷头可以连续喷雾。当手柄摇动保持一定频率时,气室内的气压也可保持相对稳定,喷头的喷雾质量也相对稳定。若摇动手柄若干次后停止摇动,待到喷头雾珠越来越粗时再开始摇动,这显然是降低了喷雾质量,这样操作是不对的。这种喷雾器通常采用针对性喷雾方法,药液雾滴在作物上分布均匀即可。药液不要装得太满,以免晃出桶外污染身体。喷洒时要注意安全,要严格遵守“农药安全使用规定”。要注意风向,先从地块下风向开始喷,然后向上风向推移。施完药后要将喷雾器洗净并收藏好。

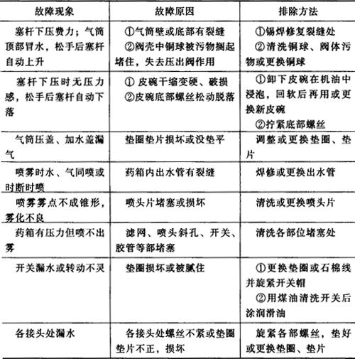
在喷洒过程中遇到故障时,则按表9-2方法进行排除。

表9-2 工农-16型手动背负式喷雾器故障排除方法

(3)单管式喷雾器工作原理及田间操作方法 单管式喷雾器是我国较早生产的手动喷雾器,以工农-0.5型产量最大(图9-5)。其特点是工作压力高,为7千克力/厘米2,净重2.25千克,结构简单,轻便耐用,适于粮、棉、果、菜等作物病虫害的防治。这种喷雾器的工作原理是需提压唧筒内的塞杆。当向上提升塞杆时,唧筒内容积增大,压力减小,使出水阀关闭,在大气压力作用下,药液经进水阀进入唧筒中。当向下压塞杆时,进水阀被关闭,唧筒内容积减小,压力增大,所贮存的药液冲开出水阀进入气室。由于上下不停地提压唧筒塞杆,药液不断进入气室,使气室内空气被压缩而产生一定的压力,此压力把气室内的药液通过喷射部件接头压向胶管内,打开喷射部件的开关,药液就从喷头喷出。

图9-5 单管式喷雾器的工作原理

单管式喷雾器在田间使用时至少有2人操作,即1人加压,1人拿着喷射部件喷洒。单管式喷雾器可以直接插在药液桶中抽吸喷雾,节省了重复装药的时间。也可以在出水接头处换装1只三通接头,可同时引出2条长的耐压胶管,由2人同时喷洒。喷洒时也可以药液桶为中心,在直径30米范围内进行作业,工效则大大提高。这种喷雾器也是针对性喷雾,使用药液量较大。一定要遵守科学和安全使用农药注意事项。

在使用过程中遇有故障时,则按表9-3方法进行排除。

表9-3 单管式喷雾器故障排除方法

(4)踏板手压式喷雾器工作原理及田间操作方法 这是一种比较大型的手动喷雾器,其代表产品为丰收-3型踏板手压式喷雾器(图9-6)。该喷雾器的工作原理与单管式喷雾器和背负式喷雾器相同,但结构有很大不同。由于它的柱塞的直径大,泵压药液的效率也要高得多,需要的动力也较大。因此,它采用双手推拉摇杆使柱塞前后运动而产生较强的压力来喷洒农药。当向后拉动摇杆时,柱塞向后运动,使柱塞筒内容积增大,压力减小,药液进入柱塞内;当向前推动摇杆时,柱塞向前运动,柱塞筒内容积减小,压力增大,把药液压入气室。当气室内药液增多达到一定压力后,药液即从气室被压出,打开喷洒部件的开关,药液即从喷头喷出。为了减轻人的劳动强度,则把人操作的摇杆的力臂加长,避免在田间操作时过于疲劳。

图9-6 丰收-3型踏板式喷雾器

在田间操作时,除了检查机器是否完好外,首先要选择适中的地方,放平喷雾器,然后把吸水胶管放在配好的药液桶中。本机需多人操作,2人拿着喷杆准备喷雾,1人用脚踏在机座的踏板上负责用手推拉摇杆进行加压,当达到一定压力后,喷洒人员只要打开喷杆上的开关,药液即从喷头喷出。这种喷雾器也是用于针对性喷雾,可以喷雾器为中心,在直径50米或更大的范围内作业。在使用中,一定要不停地推拉摇杆,并且用力要均匀,才能保持稳定的压力,避免降低喷洒质量。同时还要注意科学和安全使用农药。

在喷洒过程中遇有故障时,则按表9-4方法进行排除。

表9-4 3WT型踏板式喷雾器故障排除方法

(5)担架式机动喷雾机的工作原理及田间操作方法该机械具有压力高、排液量大、射程远、工作效率高等优点,在有水源地区可以就地吸水,自动混药。适用于河网化和取水方便的水田、旱地、果园等处使用。国内生产和使用的主要机型为3WH-36型(也称工农-36型)担架式机动喷雾机(图9-7和图9-8)。也有工厂生产3WZ-40型、3WL-24型等,其结构和工作原理基本相同。这种喷雾机是由发动机作动力源,通过皮带、皮带轮和曲轴带动活塞作往复运动。本章对作为动力源的机器不作介绍,只介绍作为喷洒部分的机械工作原理及使用方法。工农-36型喷雾机工作原理为当活塞向左运动时,胶碗托紧贴平阀关闭吸水孔道,活塞后部的唧筒室内空间增大形成局部真空,这时外界的水在大气压力的作用下,经过滤网和吸水管被吸入活塞后部的唧筒内。与此同时,活塞前部唧筒内的水因受到活塞的推压作用,顶开唧筒前端的出水阀使水进入空气室。当活塞向右运动时,胶碗托紧贴吸水阀片,与平阀保留一定间隙打开吸水孔道,活塞前部唧筒内空间增大,形成局部真空产生吸力,这时水通过胶碗托和平阀间的间隙,经胶碗托的内孔和吸水阀片的小孔流入活塞前部的唧筒内。在活塞吸水和压水的过程中,水不断被压入空气室,使空气室内的空气被压缩而产生高压,当达到一定的压力时,打开截止阀,高压水就从药桶内将配制好的农药母液吸入混合室,与水混合成均匀的供使用的药液,经胶管从喷头喷出。这种机器是采用了药、水自动混合设计,即混药器。混药器是利用文邱利喉管的原理。当水被高压打出文氏喉管时,喉管部产生低压,对农药母液具有吸引力,把母液吸入管路而与水自动混合。

图9-7 工农-36型喷雾机

图9-8 工农-36型喷雾机工作原理

在田间喷药前,应将吸水管的末端(带有滤网)投入水池中(或稻田、沟渠中),启动机器进行试喷,检查各接头处有无渗漏现象,待一切运转正常后才能进行正式喷药。接着在药桶中配好农药母液,农药母液的配制浓度一般可参考表9-5。

表9-5 农药的喷雾药液浓度与母液浓度的关系

表中的小孔和大孔是混药器“T”形管(即文氏喉管)上的小孔和大孔。大孔的药液进入量大,小孔则进入量少。然后将混药器的吸药滤网放入药液桶中。启动机器时,先把调压轮向“低”的方向旋转几圈,把调压柄往顺时针方向扳足,位于“卸压”位置上,待一切正常后,就可把调压柄往逆时针方向扳足“加压”,然后打开截止阀即可喷出药液。但在实际作业中,由于机械性能的变动,混药器不大可能做到很严格地自动准确混配,所以最好还是先把药液准确配好后,用吸水管直接吸入,不用混药器。混药器只有在使用喷枪时才好用。因为使用喷枪时水流量大,混药器中的药液流速快,才能够发生文氏喉管效应。而用切向涡流心式喷头,则因水流量小,流速不够,不容易产生文氏喉管效应,而不能吸取农药母液。这种机器也用于针对性喷雾,工作压力高,雾化好,喷雾时可引出1~2条20~30米长的胶管,接上多个喷杆同时喷洒。雾滴在植株中的穿透力强,喷雾质量好。使用时要遵守农药科学安全使用注意事项。

在喷洒过程遇有故障时,则按表9-6方法进行排除。

表9-6 工农-36型担架式机动喷雾机故障排除方法

(6)额娃式手持超低容量喷雾器的工作原理及田间操作方法 我国生产的额娃式手持超低容量喷雾器定型为3WCD5A型(图9-9)。它是以干电池为能源来启动的。一般要用8节1号电池,工作电压为12伏。这种喷雾器是利用转盘在高速旋转时产生的离心力来将药液分散雾化。转盘面上有均匀的刻槽,盘边缘有尖齿,当转盘以每分钟7500转左右的速度旋转时,喂入到转盘中心位置的药液受离心力作用在盘面上均匀分布开流向转盘边缘,并从齿尖甩出,形成较均匀的液丝及雾滴。在一般情况下,转盘转速高,供药液量小时,可形成较细小的均匀雾滴。

图9-9 3WCD-5A型电动超低量喷雾器的组成

1.罩 2.雾化盘 3.防液套 4.喷头体 5.密封圈 6.垫圈 7.电机后盖 8.盖 9.药液瓶座 10.滴管 11.喷头支架 12.把手 13.中塞 14.底塞 15.电池弹簧 16.开关 17.电池 18.电线 19.药液瓶 20.微电机

额娃式手持超低容量喷雾器一般均采用飘移喷洒法,即不是将喷雾器直接对准靶标,而是将转盘的盘面平行于地面行进。由于该喷雾器本身不产生风,雾滴沿转盘边缘靠离心力作用射出,仅能把雾滴甩出半米左右,依靠自身重力沉降。所以在无风条件下喷出的雾珠仅在转盘四周形成伞盖状的雾珠帘幕,垂直落地。如果有风,则利用风力把雾珠吹送到一定距离,再覆盖到靶标上。但是风大了也不行,因为风大了容易把雾珠吹得更远,更散,使其在靶标上覆盖不均匀,达不到理想的防治效果。在使用此喷雾器时,必须有2米/秒左右的风,否则不能使用。另外,施药时操作人员的前进方向应与风向有一定的夹角,才能让风把药雾吹向一侧靶标上。同时,要从下风向先喷,每喷一个喷幅,再向上风向推移一个喷幅,两个喷幅之间的雾珠覆盖要有适当的重叠,以免影响药效。该喷雾器对转盘的转速有严格要求,即7500转/分±7%,当转速下降时,就应更换电池。

超低容量喷雾一般使用的药剂均为加工好的专用超低容量油剂。由于用量少(每公顷喷药液量为7.5升以下),药液浓度高(含农药有效含量25%以上),药液沉积在作物上都是以雾珠覆盖,不要求把作物整株喷湿,也绝不可以把全株喷湿,那样会发生严重的药害。这一点在使用时一定要十分注意。

在喷洒过程中如遇到故障时,可参照表9-7方法进行排除。

表9-7 3WCD-5A型电动超低容量喷雾器故障排除方法

(7)背负式机动弥雾喷粉机喷雾的工作原理及田间操作方法 我国生产的该机械代表产品为东方红-18型(图9-10)。有些工厂陆续开发了其他型号的背负式机动弥雾喷粉机,其结构和工作原理基本一致。这类是以汽油机为动力的小型背负式机动喷洒机械。它是多用机,可以作低容量和超低容量喷雾,也可用于喷粉。此处只介绍喷雾方法,喷粉方法则留在喷粉器一节中介绍。该机在喷雾时的工作原理是以汽油发动机带动风机叶轮旋转,产生高速气流,并在风机出口处形成一定压力。大部分高速气流经风机口流入喷管,少量气流经进风阀、进气管、过滤网出气口进入贮药箱,使药箱内形成一定的风压。贮药箱内药液在风压作用下,经粉门、出水塞接头进入输液管,再经手把开关直达喷头,从喷嘴的小孔流出,在喷管的高速气流冲击下,使药液弥散成细小雾滴,吹向靶标。

图9-10 东方红-18型弥雾喷粉机及结构图

A.外形图 B.结构图

1.叶轮组装 2.风机壳 3.出风筒 4.进风筒 5.进气管 6.过滤网组合 7.粉门体 8.出水塞 9.输液管 10.喷管 11.开关 12.喷头

在田间施药前,应先检查机器各零部件是否齐全,安装是否牢固,机器运转是否正常。在确认机器完好以后,添加药液。加药液不要过急过满,以免药液从过滤网组合出气口溢进风机壳里。药液必须清洁避免堵塞喷嘴。加完药液后药箱盖子要盖紧。启动汽油机,背上机器,调整油门开关使汽油机稳定在5000转/分左右,开启手把开关进行喷雾作业。药液喷完后再加药液时可以不停车,但汽油机要处于低速运转状态。

低容量喷雾法是该机器最常用的喷雾方法。每公顷喷洒药液量为150~255升。施药时采用飘移喷雾方法,即操作人员背机前进时,手提喷管向一侧喷洒,喷洒方向与行进方向有一个夹角,如同额娃式手持超低容量喷雾器田间作业一样,先从下风向开始,一个喷幅接一个喷幅地向上风向推移喷洒,两个喷幅之间的受药区要有一定程度的重叠。由于该机器本身有风力吹送药液,所以喷幅较宽,药雾也有一定的穿透性。喷洒时还应把喷口稍微向上仰起,并离开作物20~30厘米高,不能紧贴作物进行喷洒,以免发生药害。有的操作人员习惯于纵向喷洒,即行进方向与喷洒方向一致,一边前进一边喷洒,或一边行进一边把喷管左右摇摆喷洒,这样难免会发生漏喷的地方。而侧向喷洒,即喷管固定方向不变,操作人员匀速前进,田间作物受药的机会应该是相同的,雾滴覆盖也就均匀。

该机用于超低容量喷雾时,首先要在该机喷头口中央部位换装一只齿盘装置(有一个叶轮和一套齿盘),利用机器自身的强大气流使叶轮高速旋转并带动齿盘旋转,转速可达10000~15000转/分±1000转/分。因此,药液可被分散成5~75微米直径的细珠。这股气流不仅起推动齿盘高速转动的作用,而且能把雾滴吹送到10~15米远的距离(在静风时),所以这种机器在自然静风条件下,也能进行飘移性喷雾。但在风力大于3级时,则不能进行喷洒。进行超低容量喷雾时,还必须使用专用的高浓度油剂,每公顷喷施量为900~2250毫升,不能够用水剂喷洒。因为水剂很容易被蒸发掉,不易落到作物上,会影响病虫害的防治质量。田间操作方法与低容量喷雾方法相同。对于生长茂密的作物,该机器所产生的气流能够使作物的叶片晃动,因而有利于雾滴的运动和穿透,使作物叶片的正背两面都可能受药。

在喷洒过程中遇到故障时,可参照表9-8方法进行排除。

表9-8 18型机动背负式喷雾喷粉机故障排除方法

4.喷头的类型和选择 喷头是液力式喷雾器雾化药液的关键部件。根据喷出雾形的不同,主要分为圆锥雾喷头和扇形雾喷头两类(图9-11)。我国手动喷雾器所用的喷头经常只有一种,即切向离心式涡流芯喷头(图9-12)。这种喷头的结构简单,制造方便,成本较低。

图9-11 雾化喷头类型

1.偏心扇型雾喷头 2.狭缝式喷头 3.泛喷式喷头 4.均匀扇形雾喷头 5.空心圆锥形喷头 6.实心圆锥形雾喷头

图9-12

A.涡流芯切向离心式喷头

1.垫圈 2.喷头帽 3.喷头片 4.喷头体

B.切向离心式喷头的雾化作用

1.形成涡流 2.形成雾柱

切向离心式涡流芯喷头的工作原理是当药液被压进喷头腔时,由于腔中央有一个锥形凸台,药水即从凸台基部顺切线方向绕锥面高速流动并进行加速,当到达锥顶时已接近喷孔,药液便以高速旋转的液流通过喷孔,在喷孔的刃口作用下,药液被削成薄层液膜而离开喷孔,液膜破裂而分散成雾珠。液膜的形成和碎裂程度取决于药液所受的压力。喷头的喷孔片中央部位有一喷液孔。我国的这种喷头配备有一组孔径大小不同的4个喷孔片:0.8、1.0、1.3、1.6毫米孔径。喷头直径越大,在相同的压力下则药液流量也越大,雾粒相应也较粗。用户可根据作物和病虫杂草的不同,选用适宜的喷孔片。但过去由于种种原因致使农民不愿采用流量较小的小号喷孔片,误以为流量越小工效越低,因此常常发生用户自己将小号喷孔片的喷孔加以钻大,结果破坏了喷雾器应有的特性。首先是额定的药液流速受到破坏,因为喷孔越大药液流速越快。喷孔直径为1.0毫米时,药液流速为0.35~0.45升/分;喷孔直径为1.3毫米时,药液流速为0.55~0.65升/分;喷孔直径为1.6毫米时,药液流速为0.65~0.75升/分。其次是原喷孔的工艺被破坏,使药液的分散变得十分不均匀,并使药液难以展散成为液膜,从而影响了雾化。这种喷头所喷出的雾呈伞状,中心是空的,所以又称为空心雾锥。为喷雾时,落地的雾迹是一个圆形中空雾圈。当喷头摆动时,雾圈重复扫过靶区。因此,第一次已沉积到作物上的雾滴往往被雾圈另一侧落下的雾滴打掉,这是喷雾时药液容易发生滚落现象的原因之一。空心圈锥雾喷头喷出的药液雾化质量较好,多用于喷施杀虫剂和杀菌剂,也可用于喷施苗后茎叶处理的除草剂。

实心圆锥雾喷头喷出的雾迹呈圆形,喷液量少,喷幅窄,雾滴细,雾化性能好,适于在作物幼苗期和幼株期使用,可使农药相对集中到苗株上,大幅度减少农药在行间空地上的损失。

近年来开发了一些扁扇形喷头,喷嘴有的用刚玉瓷烧制而成,也有的采用聚乙烯压制的。后者生产容易,但不耐磨,使用寿命短。这类喷头的喷嘴呈棱形槽,槽底中央有一圆孔,药液在压力下通过此圆孔,在棱形槽的作用下展散成扇形药液膜,并进而破裂成为雾珠。这种喷头形成的是扁平的扇形雾锥,落在地上的雾迹呈一条狭长的雾带。扁扇喷头主要使用在工作压力较高的大型机动喷雾机具上,如拖拉机悬挂的喷雾机上,雾化性能较好。同时,在机引喷雾机的喷雾横杆上用扁扇喷头,可以很好地编组和配置喷头,通过调节喷头的喷雾角度和喷头的离地高度,控制药液在作物上的沉积密度。扇形雾喷头一般可分为狭缝式喷头、均匀扇形雾喷头和泛喷式喷头。

激射式喷头所喷出的也是一种扇形扁平雾,但它是一种压力较小的喷头,可以安装在背负式手动喷雾器上,主要用于喷洒除草剂。雾滴较粗,雾量分布比较均匀,可以和相邻的雾迹重叠。

随便看

 

离鸟网收录3541549条中英文词条,其功能与新华字典、现代汉语词典、牛津高阶英汉词典等各类中英文词典类似,基本涵盖了全部常用中英文字词句的读音、释义及用法,是语言学习和写作的有利工具。

 

Copyright © 2004-2024 vtrois.com All Rights Reserved
更新时间:2026/4/19 6:58:46