网站首页  词典首页


请输入您要查询的字词:

 

字词 后续加工
类别 中英文字词句释义及详细解析
释义

后续加工


粉末冶金零件与制品的后续加工包括热处理、清理、涂覆、机械加工及连接,它们和一般的铸造或锻造零件大体上相同,但是,粉末冶金零件的某些特性,主要是其特有的孔隙度,往往对后续加工有强烈的影响.

6.3.4.1 热处理

粉末冶金零件的热处理工艺和相应的锻轧件或铸件的相似,注意两点,可得到的最高硬度取决于在奥氏体化温度下固溶体的含碳量;淬透性在很大程度上取决于密度与合金元素(如Ni、Mn、Cr或Mo)的含量,确定合金元素的精确含量很重要,因为这会影响热处理工艺,特别是奥氏体化与淬火.

烧结压坯和铸铁一样,都是非均质材料,粉末冶金零件中实际存在的孔隙是产生硬度测量误差的主要原因,随零件密度的增大,测定硬度的偏差值减校最佳方法是用测定显微硬度来确定热处理试样的实际硬度.

表6-62列出粉末冶金零件各种热处理工艺及规范.

表6-62 粉末冶金零件热处理工艺与规范要点

表6-73 碳钢压坯推荐采用的奥氏体化温度

图6-15 水蒸气处理工艺

6.3.4.2 连接

常采用机械方法(如螺栓、螺钉、铆钉或加桩)、焊接、铜焊及粘结剂,有时也用烧结法连接粉末冶金零件,表6-64列出几种常用的连接工艺及其特点.

表6-64 粉末冶金零件常用连接工艺

6.3.4.3 去毛刺

粉末冶金零件的边缘与表面通常产生毛刺,简单形状的零件,毛刺差不多可以自动脱落,但复杂形状的零件一般需要单独的去毛刺作业,表6-65列出几种去毛刺的最佳方法,它们有时也用于清理.

表6-65 去毛刺的最佳方法

6.3.4.4 清理

经常将滚光与喷射之类的方法看作是进行彻底清理之前的预处理作业,特别是零件要进行涂覆时,不推荐用酸洗,表6-66列出两种最好的清洗方法.

表6-66 粉末冶金零件的清理方法

6.3.4.5 涂覆涂覆前,均必须进行起始清理,水蒸气处理可作为最终表面处理的预涂覆作业,表6-67列出几种常用涂覆工艺.

表6-67 粉末冶金零件常用涂覆工艺

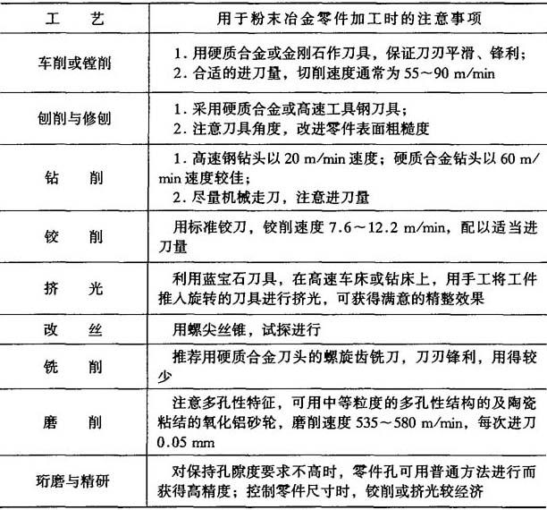
6.3.4.6 机械加工

粉末冶金零件的组织是机械加工产生问题的原因,可用涂抹金属表面将孔隙封闭,切削时切削液可能进入孔隙;磨削、抛光时,磨料可能会压入零件中,因此,当必须保存孔隙度时,要求将机械加工的工序减到最校并尽量使用最锋利的切削刀具,要确定所有切削刀具的表面粗糙度都很好,没有“锯齿”现象,同时要采用轻切削,即不得大于0.38mm,通常不使用切削液,在一些条件下,可使用轻矿物油,表6-68列出一些常见机加工工艺及在粉末冶金零件加工时的注意事项.

表6-68 常见机加工工艺及在粉末冶金零件加工时的注意事项

随便看

 

离鸟网收录3541549条中英文词条,其功能与新华字典、现代汉语词典、牛津高阶英汉词典等各类中英文词典类似,基本涵盖了全部常用中英文字词句的读音、释义及用法,是语言学习和写作的有利工具。

 

Copyright © 2004-2024 vtrois.com All Rights Reserved
更新时间:2026/4/19 12:03:15