网站首页  词典首页


请输入您要查询的字词:

 

字词 卫生陶瓷
类别 中英文字词句释义及详细解析
释义

卫生陶瓷


1.术语(表6-68)

表6-68 卫生陶瓷的相关术语

2.产品分类

按吸水率分为瓷质卫生陶瓷和陶质卫生陶瓷。

(1)瓷质卫生陶瓷

瓷质卫生陶瓷产品分类见表6-69。

表6-69 瓷质卫生陶瓷产品分类

(2)陶质卫生陶瓷

陶质卫生陶瓷产品分类见表6-70。

表6-70 陶质卫生陶瓷产品分类

3.外观质量

(1)釉面

除安装面及下列所述外,所有裸露表面和坐便器的排污管道内壁都应有釉层覆盖;釉面应与陶瓷坯体完全结合。釉面外观质量要求见表6-71。

表6-71 卫生陶瓷釉面外观质量

注:其他在窑炉内支撑烧成时非可见面区域也可以无釉覆盖。

(2)外观缺陷最大允许范围

对产品的洗净面、可见面、其他区域(安装面和隐蔽面)进行划分。外观缺陷最大允许范围应符合表6-72的规定。

表6-72 卫生陶瓷外观缺陷最大允许范围

注:1.数字前无文字或符号时,表示一个标准面允许的缺陷数。

2.其他面,除表中注明外,允许有不影响使用的缺陷。

3.0.5mm以下的不密集棕眼可不计。

4.最大允许变形(表6-73)

表6-73 卫生陶瓷产品的最大允许变形量mm

注:形状为圆形或艺术造型的产品,边缘变形不作要求。

5.尺寸

(1)尺寸允许偏差(表6-74)

表6-74 卫生陶瓷的尺寸允许偏差mm

(2)重要尺寸

卫生陶瓷产品应符合以下所规定的尺寸要求。其允许偏差没有注明的应符合表6-74的规定。

1)坐便器排污口安装距见表6-75。

表6-75 坐便器排污口安装距

注:特殊情况可按合同要求。

2)坐便器和蹲便器排污口最大外径见表6-76。

表6-76 坐便器和蹲便器排污口最大外径

3)水封深度。所有带整体存水弯卫生陶瓷的水封深度不得小于50mm。

4)坐便器水封表面面积。安装在水平面的坐便器水封表面面积不得小于100mm×85mm。

5)冲洗阀式坐便器和小便器进水口距墙。用冲洗阀的坐便器进水口中心至完成墙的距离、用冲洗阀的小便器进水口中心至完成墙的距离应不小于60mm。

6)大便器和小便器水道最小过球直径见表6-77。

表6-77 大便器和小便器水道最小过球直径

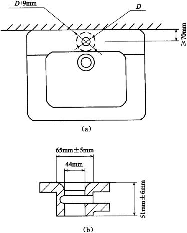
7)洗面器和净身器的供水孔尺寸。洗面器和净身器供水孔表面安装平面直径应不小于(供水孔直径+9)mm。

8)水箱进水孔和排水孔尺寸。低水箱进水孔直径为25mm或29mm,排水孔直径为65mm或81mm。特殊情况可按合同要求。

9)淋浴盆和浴缸排水口尺寸。淋浴盆、浴缸排水口直径为60mm;特殊情况可按合同要求。

10)壁挂式坐便器安装螺栓孔尺寸。壁挂式坐便器的所有安装螺栓孔直径应为20mm~26mm,或为加长型螺栓孔。

11)坯体厚度。卫生陶瓷任何部位的坯体厚度应不小于6mm。

(3)吸水率

1)瓷质卫生陶瓷产品的吸水率E≤0.5%;

2)陶质卫生陶瓷产品的吸水率8.0%≤E<15.0%。

(4)抗裂性

经抗裂试验应无釉裂无坯裂。

6.功能要求

(1)便器功能要求

1)便器用水量。便器平均用水量应符合表6-78的规定。坐便器和蹲便器在任一试验压力下,最大用水量不得超过规定值1.5L。

表6-78 便器用水量L

双挡坐便器的小挡排水量不得大于大挡排水量的70%。

2)坐便器冲洗功能。单挡坐便器和双挡坐便器的全冲水应在规定用水量下满足以下冲洗功能的要求;双挡坐便器小挡冲水应在规定用水量下满足洗净功能,污水置换功能和水封回复功能的要求。

①洗净功能。进行墨线试验,每次冲洗后累积残留墨线的总长度不大于50mm,且每一段残留墨线长度不大于13mm。

②固体物排放功能。

a.球排放。进行球排放试验,三次试验平均数应不少于85个。

b.颗粒排放。进行颗粒排放试验,连续三次试验,坐便器存水弯中存留的可见聚乙烯颗粒三次平均数不多于125个(5%),可见尼龙球三次平均数不多于5个。

③污水置换功能。进行污水置换试验,稀释率应不低于100。对于双挡式冲水坐便器,还应进行小挡冲水的污水置换试验,稀释率应不低于17。

④水封回复功能。每次冲水后的水封回复都不得小于50mm。

⑤排水管道输送特性。节水型坐便器进行管道输送特性试验,球的平均传输距离应不小于12m。

⑥防溅污性。进行防溅污性试验,不得有水溅到模板上,直径小于5mm的溅射水滴或水雾不计。

3)小便器冲洗功能。

①洗净功能。进行墨线试验,每次冲洗后累积残留墨线的总长度不大于25mm,且每一段残留墨线长度不大于13mm。

②污水置换功能。带存水弯的小便器进行污水置换试验,稀释率应不低于100。

4)蹲便器冲洗功能。

①洗净功能。进行墨线试验,每次冲洗后不得有残留墨线痕迹。

②排放功能。进行试验,测定三次,试体排出排污口总数应不少于9个。

③防溅污性。进行防溅污性试验,不得有水溅到模板上,直径小于5mm的溅射水滴或水雾不计。

(2)洗面器、洗涤槽和净身器溢流功能

设有溢流孔的洗面器、洗涤槽和净身器进行溢流试验,应保持5min不溢流。

(3)耐荷重性

1)壁挂式坐便器和落地式坐便器应能承受2.2kN的荷重。

2)洗面器应能承受1.1kN的荷重。

3)小便器应能承受0.22kN的荷重。

4)洗涤槽应能承受0.44kN的荷重。

5)浴缸底面应能承受1.47kN的荷重;侧面应能承受0.22kN的荷重。

6)淋浴盆应能承受1.47kN的荷重。

上述被测洁具应进行测试后无变形或任何可见破损。

(4)坐便器冲洗噪声

测定坐便器冲洗噪声,冲洗噪声的累计百分数声级L50应不超过55dB,累计百分数声级L10应不超过65dB。

7.便器配套性技术要求

(1)冲水装置配套性

1)配套要求。必须配备与该便器配套使用且满足6.(1)条规定的定量冲水装置,并应保证其整体的密封性。

2)冲水装置技术要求。所配套的冲水装置包括水箱(重力)冲水装置、压力冲水装置在内的各种机械式或非接触式冲水装置。其中:非接触式冲水装置、便器用冲洗阀、便器用水箱配件应符合相应标准的要求。

3)防虹吸功能。所配套的冲水装置应具有防虹吸功能。

4)安全水位技术要求。配套水箱的有效工作水位至溢流口的垂直距离应不大于38mm;进水阀临界水位应高于溢流口水位,其垂直距离应不小于25mm;水箱(重力)冲水装置的非密封口最低位应高于盈溢水位,其垂直距离应不小于5mm。

(2)坐便器坐圈和盖配套性

1)应配备与该坐便器配套使用的坐圈和盖。

2)所配套的塑料坐圈和盖应符合相应标准的要求。

(3)连接密封性要求

1)产品与给水和排水系统之间的连接安装,应按生产厂的安装说明进行,且能在不小于O.10MPa的静水压下保持15min无渗漏。

2)各类产品用卫生设备软管应符合《卫生设备用软管》(JC 886)的要求。

8.卫生陶瓷产品分类代码

产品分类代码

卫生陶瓷产品由代码来识别,代码组成形式为:

1)类别码见表6-79。

表6-79 卫生陶瓷产品的类别码

2)产品编码按表6-80规定表示。

表6-80 各类产品编码

9.卫生陶瓷产品部分重要尺寸示意图(图6-3~图6-8)

图6-3 坐便器(一)

图6-4 坐便器(二)

图6-5 洗面器和净身器

(a)进水口;(b)排水口

图6-7 小便器

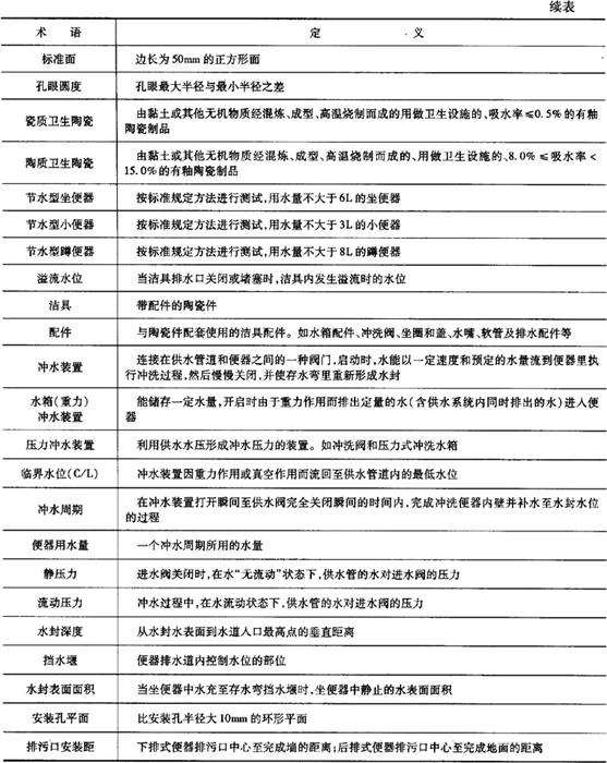
图6-8 壁挂式坐便器安装螺栓孔间距

(a)4孔;(b)3孔;(c)2孔

随便看

 

离鸟网收录3541549条中英文词条,其功能与新华字典、现代汉语词典、牛津高阶英汉词典等各类中英文词典类似,基本涵盖了全部常用中英文字词句的读音、释义及用法,是语言学习和写作的有利工具。

 

Copyright © 2004-2024 vtrois.com All Rights Reserved
更新时间:2026/4/21 7:12:48