网站首页  词典首页


请输入您要查询的字词:

 

字词 单相异步电动机常见故障及处理
类别 中英文字词句释义及详细解析
释义

单相异步电动机常见故障及处理


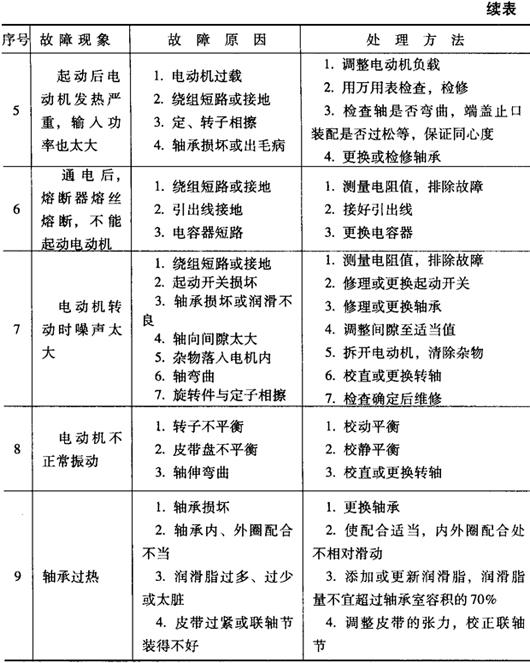
单相异步电动机常见故障及其处理列于表2-39。

表2-39 单相异步电动机故障及处理

由表2-39可见,单相异步电动机常见故障的原因可归纳为电气和机械两方面。电气方面,如电动机绕组、电容器、起动开关、内部接线等。机械方面,如轴承、转轴、润滑、装配等。维修时首先应进行检查,找出产生故障的原因,明确处理方法,有的放矢地去解决。

随便看

 

离鸟网收录3541549条中英文词条,其功能与新华字典、现代汉语词典、牛津高阶英汉词典等各类中英文词典类似,基本涵盖了全部常用中英文字词句的读音、释义及用法,是语言学习和写作的有利工具。

 

Copyright © 2004-2024 vtrois.com All Rights Reserved
更新时间:2026/4/21 18:42:39