网站首页  词典首页


请输入您要查询的字词:

 

字词 剖层机(片皮机)
类别 中英文字词句释义及详细解析
释义

剖层机(片皮机)


(一)用途

各种裸皮及湿革剖层用。

(二)主要技术规格

表7-6 主要技术规格

(三)机器特点

表7-7 机器特点

(四)操作与注意事项

1.开机前检查机器各部机构及安全装置,螺钉应固紧。摩擦部分先加油。

2.先开主电动机,带刀运转正常后,再开砂轮电动机;关时先关砂轮电动机,后关主电动机。

3.检查带刀是否快,不快进行磨刀。

4.用小块裸皮或湿革试片厚薄是否均匀(即同时在几个不同的部位喂皮或革)根据情况进行调节。

5.裸皮或湿革不能带砂粒,以免损伤带刀。喂皮或革时,要喂平正,不能有褶和皱。

6.喂皮的人必须和拉皮的人动作协调。拉皮的人尽量做到用力一致。

7.非该机操作人员,未经许可,不能开动机器。

8.剖层前喂皮的人必须带上手套。

9.不许用手摸正在运转的带刀。不要对着火花观看磨刀情况。

10.如发现带刀局部产生小裂纹时,可在该处打一小圆孔,防止裂纹扩大,刀片断裂,损坏机器和伤人。

11.砂轮应定期检查整形。

12.工作完毕,清洁机器。

(五)维护与保养

1.机器必须有专人负责管理和维护。

2.每天工作前必须全面加油,进行润滑;经常检查油孔有无阻塞。

3.运转中如发现不正常现象,立即停机检查,排除故障。

4.工作完毕,冲洗机器,退出前工作台板,取下铜辊,除去各节铜环间的残渣。

5.新机器使用半年后,应全面检查一次;以后每年大修一次。机器检修后,先行试车,正常后再投入生产。

6.机器长期停用时,检查修理,涂抹防护油脂,胶辊涂硫磺粉,工具及附件封存。

7.机器未停车前,不许进行修理,不许卸去安全装置。

8.刀带清洁器中的毡垫,每周换洗一次。

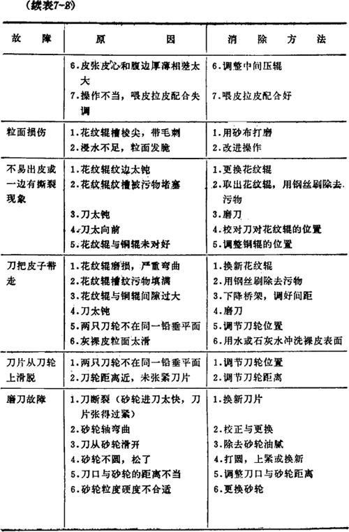
(六)机器主要故障

表7-8 机器主要故障

随便看

 

离鸟网收录3541549条中英文词条,其功能与新华字典、现代汉语词典、牛津高阶英汉词典等各类中英文词典类似,基本涵盖了全部常用中英文字词句的读音、释义及用法,是语言学习和写作的有利工具。

 

Copyright © 2004-2024 vtrois.com All Rights Reserved
更新时间:2026/4/17 17:41:01