网站首页  词典首页


请输入您要查询的字词:

 

字词 内镜的清洗、消毒、灭菌
类别 中英文字词句释义及详细解析
释义

内镜的清洗、消毒、灭菌


一、内镜及其附件的清洗、消毒、灭菌必须遵守以下原则

根据内镜在人体内使用部位的不同,要求对其进行消毒或灭菌处理。

1.凡进入人体无菌组织、器官或经外科切口进入人体无菌腔室的内镜及其附件,如腹腔镜、关节镜、脑室镜、膀胱镜、宫腔镜等,必须达到灭菌水平。

2.凡穿破黏膜的内镜附件,如活检钳、高频电刀等,必须灭菌。

3.凡进入人体消化道、呼吸道等与黏膜接触的内镜,如喉镜、气管镜、支气管镜、胃镜、肠镜、乙状结肠镜、直肠镜等,应达到高水平消毒。

4.内镜及附件用后应当立即清洗、消毒或者灭菌。

5.医疗机构使用的消毒剂、消毒器械或者其他消毒设备,必须符合《消毒管理办法(试用)》的有关规定。

6.内镜及附件的清洗、消毒或者灭菌时间应当使用计时器控制。

7.禁止使用非流动水对内镜进行清洗。

二、内镜的清洗、消毒、灭菌

(一)软式内镜的清洗流程及要求

软式内镜使用后立即用纱布擦去外表面污物,并反复送气与送水至少10s,取下内镜并装好防水盖,置合适的容器中,送清洗消毒室。

1.清洗消毒设备:包括专用流动水清洗消毒槽(四槽或五槽)、负压吸引器、超声清洗器、高压水枪、干燥设备、计时器、通风设施,与所采用消毒、灭菌方法相适应的必备的消毒灭菌机械,50mL注射器、各种刷子、纱布、棉签等消耗品,以及含酶洗液(多酶)和适用于内镜消毒灭菌的消毒剂,有条件可配备自动清洗消毒机。

2.清洗流程及要点:

水洗

(1)将内镜放入清洗槽内。

①在流动水下彻底冲洗,用纱布反复擦洗镜身,同时将操作部清洗干净;

②取下活检入口阀门、吸引器按钮和送气送水按钮,用清洁毛刷彻底刷洗活检孔道和导光软管的吸引管道,刷洗时必须两头见刷头,并洗净刷头上的污物;

③安装全管道灌流器、管道插塞、防水帽和吸引器,用吸引器反复抽吸活检孔道;

④全管道灌流器接50mL注射器,吸清水注入送气送水管道;

⑤用吸引器吸干活检孔道的水分并擦干镜身。

(2)将取下的吸引器按钮、送水送气按钮和活检入口阀用清水冲洗干净并擦干。

(3)内镜附件,如活检钳、细胞刷、切开刀、导丝、碎石器、网篮、造影导管、异物钳等使用后,先放入清水中,用小毛刷刷洗钳瓣内面和关节处,清洗并擦干。

(4)清洗纱布应当采用一次性使用的方式,清洗刷应当一用一消毒。

酶洗

(1)多酶洗液的配置和浸泡时间按照产品说明书。

(2)将擦干后的内镜置于酶洗槽中,用注射器抽吸多酶洗液100mL,冲洗送气送水管道,用吸引器将含酶洗液吸入活检孔道,操作部用多酶洗液擦拭。

(3)擦干后的附件、各类按钮和阀门用多酶洗液浸泡,附件还需在超声清洗器内清洗5~10min。

(4)多酶洗液应当在每清洗一条内镜后更换。

清洗

(1)多酶洗液浸泡后的内镜,用水枪或注射器彻底冲洗各管道,以去除管道内的多酶洗液及松脱的污物,同时冲洗内镜的外表面。

(2)用50mL注射器向各管道冲气,排出管道内的水分,以免稀释消毒剂。

(二)软式内镜的消毒、灭菌

1.注意事项:

(1)软式内镜采用化学消毒剂进行消毒或者灭菌时,应当按照使用说明书进行,并进行化学监测和生物学监测。

(2)当日不再继续使用的胃镜、肠镜、十二指肠镜、支气管镜等需要消毒的内镜采用2%碱性戊二醛消毒时,应当延长消毒时间至30min。

(3)采用其他消毒剂、自动清洗消毒器械或者其他消毒器械时,必须符合《消毒管理办法(试行)》的有关规定,并严格按照使用说明书进行操作。在使用器械进行清洗消毒之前,必须按本节软式内镜的清洗要求进行清洗。

(4)每日诊疗工作开始前,必须对拟使用的消毒类内镜进行再次消毒。如采用2%碱性戊二醛浸泡,消毒时间不少于20min,冲洗、干燥后,方可用于病人诊疗。

(5)每日诊疗工作结束,用75%的乙醇对消毒后的内镜各管道进行冲洗、干燥,储存于专用洁净柜或镜房内。镜体应悬挂,弯角固定钮应置于自由位。

(6)储柜内表面或者镜房墙壁内表面应光滑、无缝隙、便于清洁,每周清洁消毒一次。

2.软式内镜消毒(灭菌)后,应当按照以下方法、步骤进行冲洗和干燥:

(1)内镜从消毒槽取出前,清洗消毒人员应当更换手套,用注射器向各管腔注入空气,以去除消毒液。

(2)将内镜置入冲洗槽,流动水下用纱布清洗内镜的外表面,反复抽吸清水冲洗各孔道。

(3)用纱布擦干内镜外表面,将各孔道的水分抽吸干净。取下清洗时的各种专用管道和按钮,换上诊疗用的各种附件,方可用于下一病人的诊疗。

(4)支气管镜经上述操作后,还需用75%的乙醇或者洁净压缩空气等方法进行干燥。

(5)采用化学消毒剂浸泡灭菌的内镜,使用前必须用无菌注射用水彻底冲洗,去除残留消毒剂。

(三)硬式内镜的清洗流程及要点

1.使用后立即用流动水彻底清洗,除去血液、黏液等残留物质,擦干。

2.将擦干后的内镜置于多酶洗液中浸泡,时间按使用说明书。

3.彻底清洗内镜各部件,管腔应当用高压水枪彻底冲洗,可拆卸部分必须拆开清洗,并用超声清洗器清洗5~10min。

4.器械的轴节部、弯曲部、管腔内用软毛刷彻底刷洗,刷洗时注意避免划伤镜面。

(四)硬式内镜的消毒、灭菌

注意事项:

(1)用消毒液进行消毒、灭菌时,有轴节的器械应当充分打开轴节,带管腔的器械腔内应充分注入消毒液。

(2)采用其他消毒剂、消毒器械必须符合《消毒管理办法(试行)》的有关规定,具体操作方法按使用说明书。

(3)采用化学消毒剂浸泡消毒的硬式内镜,消毒后应当用流动水冲洗干净,再用无菌纱布擦干。

(4)采用化学消毒剂浸泡灭菌的硬式内镜,灭菌后应当用无菌注射用水彻底冲洗,再用无菌纱布擦干。

(5)灭菌后的内镜及其附件应当按照无菌物品储存要求进行储存。

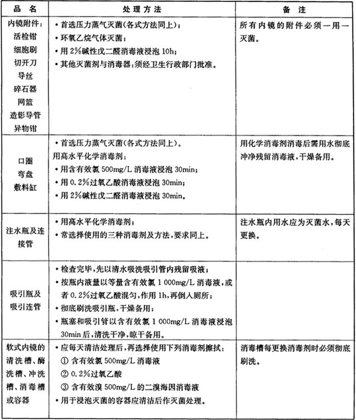
(五)内镜附件及其他用品的消毒与灭菌

灭菌后的附件应当按无菌物品储存要求进行储存。

(六)内镜消毒灭菌效果的监测

1.方法与合格标准:见第六章内镜的消毒灭菌监测。

2.注意事项:

(1)消毒剂浓度必须每日定时监测并做好记录,保证消毒效果。

(2)消毒剂使用的时间不得超过产品说明书规定的使用期限。

(3)消毒后的内镜应当每季度进行生物学监测并做好监测记录。

(4)灭菌后的内镜应当每月进行生物学监测并做好监测记录。

随便看

 

离鸟网收录3541549条中英文词条,其功能与新华字典、现代汉语词典、牛津高阶英汉词典等各类中英文词典类似,基本涵盖了全部常用中英文字词句的读音、释义及用法,是语言学习和写作的有利工具。

 

Copyright © 2004-2024 vtrois.com All Rights Reserved
更新时间:2026/4/20 7:52:11