网站首页  词典首页


请输入您要查询的字词:

 

字词 使用方法
类别 中英文字词句释义及详细解析
释义

使用方法


1.电子水准仪的一般使用

电子水准仪的一般使用比较方便简单,打开开关按测量键即可。下面以DINI 12T为例简要介绍如下:

(1)安置仪器

分开三脚架至适当的观测高度,然后用三脚架上的蝴蝶螺旋固定,用连接螺旋将仪器固定在三脚架平台的中间,仪器脚螺旋最好处于中间位置。

(2)粗略对中(仅对DINI 12T)

在测站点(地面标志点)上将仪器安置稳当,三脚架平台应大致水平。将铅垂线挂在三脚架顶端下部的连接螺旋上,然后以地面标志点为中心,将仪器安置稳当。

(3)整平和精确对中

1)粗平

通过调整三脚架三条腿的高度来粗略整平圆水准气泡。

2)精平

调节脚螺旋使气泡居中。操作方法如下:用两手分别以相对方向转动两个脚螺旋,使气泡由a移至b,如图18-23(a)所示;然后再转动第三个脚螺旋使气泡居中,如图18-23(b),在实际操作时可以不转动第三个脚螺旋而以相同方向同样速度转动原来的两个脚螺旋使气泡居中。气泡移动方向始终与左手大拇指旋转时的移动方向相同。在任何情况下,气泡居中后的残余倾角都应在补偿器的工作范围(±15′)内。

图18-23 水准仪的精平

3)精确对中(仅对DINI 12T)

在三脚架平台上平移基座,使铅垂线正好悬在地面标志点上方。如有必要,可重复调整几次。

(4)望远镜调焦

1)十字丝调焦

选择一个明亮的背景,调节目镜对光螺旋,直到能清晰地看到十字丝。

2)目标的调焦

调节望远镜调焦螺旋,直至能清晰地看到目标。

3)检测望远镜视差

稍微移动眼睛,通过目镜观察,十字丝与目标间应该没有相对移动;若有相对移动现象,应重新调整,直至没有相对位移现象为止。

(5)开始测量

既可按控制面板上的MEAS按钮,也可按仪器右侧面的☉(开关)按钮。

2.电子水准仪的测量模式

DINI 12T有下列四种测量模式:

(1)常规测量(数字标尺读数)

用望远镜对数字标尺调焦后,使仪器的十字丝和标尺重合,然后按下开始键。标尺读数和距离在2~3s内就会显示出来。

(2)人工测量(INP)

在特殊情况下,可能需要从米尺上人工读数,然后再输入仪器。

在这种情况下,考虑到人工读数较数字标尺读数精度要差些,因此,仪器采用电子方式进行了修正测量(根据电子修正将分划线移到正常的位置)(电子标记和光学水平线)。

(3)重复测量(RPT)

可以定义重复测量次数(n),以便达到需要的精度;或定义重复测量次数,及最大容许标准差(s)——最多可进行10次重复测量。

1)n=1,只进行一次测量。

2)n>1;s=0进行所有n次测量。

3)n>1;s>1进行观测,直到达到定义的测量次数,或者达到标准差。

在重复测量中,每次测量后显示标尺读数平均值、距离和标准差。如果定义了标准差,至少应进行3次测量。当达到要求的标准差后,可以按软键ESC来终止程序。但是请注意避免按按钮时振动仪器;否则,最后一个值会出现较大的偏差。

(4)全站模式和坐标模式

电子水准度盘不仅可以存储标尺的水平角和对应的标尺读数、距离,还可以计算/存储标尺在以仪器所在点为原点的坐标系中的坐标。为了存储这个坐标,系统建立两个数据行来存储这个坐标。

3.软件功能

(1)线路水准测量

测量每个点的高程,然后把它们相加。输入起、讫点高程后,就可得出闭合差。在线路内和其延长线上都可以立即进行旁视观测(Int M)和放样(Sout)。

在任何情况下,最后一步测量工作都能进行重测。可以使用cRNo和iPNo键在连续点和独立点点号输入之间切换。连续点点号从1开始,在线路水准测量中,需要输入后视点和最末点的点号。

为了保证测量精度,可以选控制或自动控制(INFO)检验最大视线距离、最小视线高度和最大测站读数误差。也可以选择交替测量方式,即偶数站和奇数站用不同方法观测(表18-2)。

表18-2 非交替顺序与交替顺序测量步骤对比表

在程序运行的任何时候都可以关闭仪器。当再次打开仪器时,程序将从上次停止的地方继续运行而不会丢失任何数据。在线路测量迁站前,请务必关闭仪器。

(2)线路平差

“线路平差”程序允许将存在的偏差按视距长度分配到各测站,从而求得平差后的高程值。在此操作中,测量值(标尺读数,距离)不会改变。旁视观测值只随单个测站精度的改善而改善。

线路平差只有在完成了该线路的水准测量,并和旁测高程一起保存在存储器后才能进行。线路平差只适于使用V2.00或更高版本的软件测量的线路。

有可能出现完成线路测量后,后视点的定义高程仍不知道的情况。在此时,可以在线路平差中输入定义高程值,也可以进行闭合线路平差,闭合线路就是起终点相同的水准线路。

线路平差有以下要求:

1)整条水准线路应保存在PC存储卡的一个工程档案里。

2)在任何情况下,请设置RMC存储模式(DINI 12),或设置R、HD、Z数据记录(DINI 12T)。否则,由于工程中没有存储平差高程的存储空间,测量将不能进行线路平差。

3)在测量一个站点时,水准线路不能因为此站的测量被跳过而中断。

4)连续线路只有在其各部分使用“延伸线路”选项连接后才能进行普通平差,但工程中各点的测量值可以按时间顺序保存在工程中。在上述每种情况下,使用“新线路”选项测量线路的各部分,只能单独进行平差。

5)线路平差不包括前后视读数的平均值。

6)不能进行重复平差。

7)开始线路平差前,确保电池电量充足。

8)保存在存储器中的数据在线路测量和平差中不能改变。在线路平差实际开始前,通过重测线路来检验该水准线路。程序接受以下原始值和重测值之间的差值。

①高差:0.00002m;

②距离:0.02m。

4.软键功能总汇

各软键有如下功能:

Line-开始或继续一组水准测量

RPT-重复测量

Int M-居中视线测量(地区测量高差)

Sout-立杆标出高程

Esc-取消操作,退出子菜单

LEND-结束或取消一组水准测量

↑-前一个菜单项或iMEM的选择/工程地址

↓-后一个菜单项或iMEM的选择/工程地址

←删除一个输入符号(退格键)

MOD-显示值改正

↑↓-设置修改

Yes-接受一个选择

No-放弃一个选择

OK-确定一个信息

Old-保持原值

New-采用新值

Text-输入附加信息

Date-把数据传输到附加信息里

Time-把时间传输到附加信息里

HD-直接输入距离

DR-通过输入视距仪器的读数进行距离测量(可视距离)

Disp-显示iMEM/工程数据

Del-删除iMEM/工程数据

Edt-编辑iMEM/工程数据

INP-把数据行输入并填到iNEM/工程里

PNO-在iMEM/工程里的点号

LNO-点的标志即行号

Adr-在iMEM/工程里的地址

Cod-在iMEM/工程里的站点名

↓-用同样的标准继续查找

All-全部iMEM/工程数据行的选择

Adrl-选择第一个数据行/工程地址

1Adr-选择最后一个地址

iPNo-改变成输入的一个单独的点号

cPNo-改变成输入的一个连续的点号

AM-输入一个上午时间,用以设置时钟

PM-输入一个下午时间,用以设置时钟

R-1S-记录仪器状态

←Hz→-改变Hz计数方向

Set-设一个给定的Hz方向

→Hz-Hz方向设置为顺时针计数

←Hz-Hz方向设置为逆时针计数

CD-改变在PC存储卡上的方向

PRJ-激活工程管理

U-转换成数字输入

b-转换成小写字母输入

B-转换成大写字母输入

5.警告与提示

警告与提示主要有以下内容:

1)一般使用者不要对仪器和附件进行随意的改变或修理,最好由服务小组或专业人士进行维修。

2)不要将望远镜直接对准太阳。

3)不要将仪器和附件置于有爆炸危险的地方。

4)仪器只能在规定的操作条件下使用。

5)应在测量地点(如建筑工地、公路等)确保操作人员和仪器的安全,查看有关的规范和道路交通法规。

6)应将三脚架在地面上架稳,避免在松软、不安全的地方架设仪器。

7)从仪器箱中取出仪器后放在三脚架上,迅速用三脚架旋钮拧紧,仪器在三脚架上必须安置牢固。当松开三脚架悬钮后,应立即将仪器装箱。

8)当标尺在电器设备附近(如电线、架空明线、中转站等)工作时,测量人员的生命将受到严重威胁,危险与标尺材料无关(如铝制或木制)。这种情况下,请向权威人士咨询安全规则,并遵照他们的建议进行作业。

9)定期检测仪器,以避免因仪器造成测量错误,特别是仪器受到摇动和重击后。

10)下雨时,不要长时间使用仪器;工作间隙时,用保护套盖住仪器;在作业地点擦干仪器和仪器箱,然后在室内打开仪器箱,让它彻底自然风干。

11)雷雨天气时,不要进行测量工作,以免遭受雷击。

12)拆卸和长时间不使用时,应取出电池;充电时应使用专用充电器。

13)依据有关的国家标准,恰当地处理电池和设备;避免废弃仪器的不当使用。

14)每次使用前,确保仪器处于良好状态,特别是长途运输,跌落或任何其他不当使用后;在高强度测量前后对系统的进行特殊的检校,有利于避免错误的测量。

15)不要在潮湿环境下操作电池充电器和PC卡驱动器(避免电子冲击);确保充电器上设定的电压和电源的电压相同;设备湿的时候不要使用。

16)PC卡应放在保护盒里,以避免环境的损坏(水、灰尘)。

17)不要使用损坏了的插头和电线作为仪器的附件。

18)在重复测量中,每次测量后显示标尺读数平均值、距离和标准差;如果定义了标准差,至少进行3次测量;当达到要求的标准差后,可以按软键Esc来终止程序;但是请注意避免按按钮时振动仪器;否则,最后一个值会出现较大偏差。

19)在程序运行的任何时候都可以关闭仪器。当再次打开仪器时,程序将从上次停止的地方继续运行而不会丢失任何数据。在线路测量迁站前,请务必关闭仪器。

20)由于较大的不对称性会影响测量精度,所以,当障碍物遮住十字丝上部超过几厘米,测量将终止。

21)存储器的初始化将删除所有数据。

22)阳光。不能将望远镜直接对准太阳,因为这对眼睛有害,并可能导致测量失败;如果在望远镜里能够观察到阳光的反射(太阳低于地平线时),请用手遮住望远镜,直到反射消失;阳光在标尺上反射时,转动标尺,直到观测员不再看到反射时为止。

23)强光。如果逆着强光进行测量,测量时间可能变长,且测量数据的精度可能降低。

24)亮度变化/感光过度。如果在测量过程中光线的变化导致单个测量时感光过度(如太阳出来),仪器将自动进行重测;如果这种情况反复出现,测量将被终止,并显示错误信息“亮度变化过大”。

25)微光/照明不足。如果微光条件下测量信号太弱,以致不能得到可靠的测量数据,或者测量时可用标尺区域不足,或者看不到标尺,将会显示错误信息323或324“标尺不能读数”;如果亮度恰好能够进行测量,则测量时间会显着增长;如果测量时间超过5s,得到的测量数据的精度将降低;在这种情况下,标尺需要照明。

26)标尺照明。如果标尺需要照明,建议在标尺侧面的前方安置一盏日光灯;如果日光灯安置的高度大约等于视线高度,则一盏10W的灯(12V,22V)就足够;不推荐使用直接光源,如聚光灯,因为不同步的照明,影子的形状和折射将导致测量错误。

27)测量光束的间断。在阳光下,测量光束一个短时间的间断由于曝光时间太短并不会影响测量;如果测量由于交通阻挡而中断,造成测量数据的丢失,则测量所需时间会相应加长。

28)振动。仪器显示的读数是几次测量的平均值,如果各个测量值间存在较大偏差,则不会接受此次测量值,并显示错误信息325“超出标准差范围”;这只能消除粗差,不会对测量数据的精度进行评估;在振动和空气湍流的情况下,已经发现在要求显示最小偏差的测量中不能提供最佳测量数据。

29)复合测量。在此情况下我们推荐使用复合选项;在剧烈振动中,如当重型汽车通过的时候,应避免仪器被移动,可通过视觉检查出来。

30)5m伸缩标尺。DINI仪器提供最长为5m的DINI代码标尺,为此,可以使用5m长的Td24和Td25伸缩标尺。在测量时,欲测高程下部的标尺区域须全部抽出来,并且固定好。如果使用部分或全部收起的标尺进行测量,如不必使用标尺的整个长度的时候,注意不要瞄准已经收起的标尺区域;否则,会得出错误或没有意义的测量结果,这种结果仪器不会自动排除。

31)精确水准测量提示。数字水准仪是可以进行自动数据计算、数据存储和数据处理的光学水准仪。因此,数字水准仪测量的极限条件和普通光学水准仪相同。

①不要将三脚架和仪器的一侧直接受阳光照射;避免瞄准阳光强烈照射的区域,如中午时分。

②应考虑数字水准仪需要充足的时间适应周围的温度;以下是高精度测量时经验公式的应用:开尔文温标表示的温度差×2=仪器适应新温度所需要的分钟数。在进行一般精度测量时,例如,使用折叠尺,至少需要上述时间的一半进行温度适应。

③DINI仪器配有一个不能从外面读数的温度传感器;仪器视线的温度梯度由工厂决定并储存在仪器里;在测量过程中,仪器可以立即对视线进行必要的修正;这种修正只有在仪器已经完全适应周围温度后才能实现,因此,避免进行不必要的温度适应。

④可以使用等视距的方法来消除由温度可能造成的视线变化、机械应力和仪器影响(调焦长度)。

⑤不要选择超过大约30m的视距。

⑥要达到仪器的标定精度,并消除补偿器的残余误差,确保圆水准气泡已经调好,并使用下述任一种方法进行测量:

a.使用称为“红裤子”的方法(RVVR,RVVR)进行交替测量。

b.开始测量前,确信引起仪器颤动和振动(例如,由于重型汽车通过引起的)以及强风的影响已经衰退(通过望远镜或经验决定)。

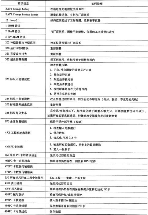
6.错误信息及处理

错误信息及处理见表18-3。

表18-3 错误信息及处理表

随便看

 

离鸟网收录3541549条中英文词条,其功能与新华字典、现代汉语词典、牛津高阶英汉词典等各类中英文词典类似,基本涵盖了全部常用中英文字词句的读音、释义及用法,是语言学习和写作的有利工具。

 

Copyright © 2004-2024 vtrois.com All Rights Reserved
更新时间:2026/4/19 14:54:16