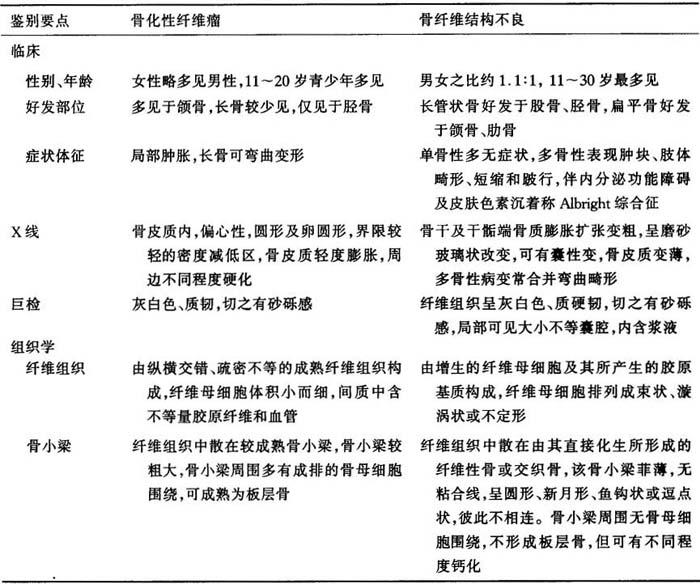
骨化性纤维瘤是由纤维组织和成熟骨小梁所构成的良性骨肿瘤,好发于颌骨,也可见于胫骨。骨纤维结构不良又名骨纤维异常增殖症,是骨骼发育障碍所致的良性纤维性骨病损。特点为增生的纤维组织及其所化生的编织骨,好发于股骨、胫骨、颌骨、肋骨,分三种类型:单发、多发、多发性合并内分泌障碍,皮肤色素沉着者称Albright综合征。前者纤维组织中骨小梁粗大,骨小梁周围多由骨母细胞围绕,可成熟为板层骨。而后者由纤维组织直接化生形成的纤维性骨,骨小梁菲薄无粘合线,呈圆形、新月形或奇形怪状,彼此不相连,可有不同程度钙化,骨小梁周围无骨母细胞围绕,不形成板层骨(表13-5)。
表13-5 骨化性纤维瘤与骨纤维结构不良的鉴别要点
