网站首页  词典首页


请输入您要查询的字词:

 

字词 二氧化碳浸渍法生产红葡萄酒
类别 中英文字词句释义及详细解析
释义

二氧化碳浸渍法生产红葡萄酒


二氧化碳浸渍法(carbonic maceration,简称cm)酿制红葡萄酒,就是葡萄果粒在充满二氧化碳的密闭容器中进行厌氧代谢。

二氧化碳浸渍技术,最先由法国人(Flanzy)研究,该项技术的研究应用,在六七十年代进行得较多。意大利于七十年代初推广应用于生产。二氧化碳浸渍法不仅用于红葡萄酒、桃红葡萄酒的酿造,而且用于一些原料酸度较高的白葡萄酒的酿造。

一、CO2浸渍法工艺技术

(一)意大利Villa Bam公司采用的CO2浸渍法工艺

1.CO2浸渍法工艺

(1)工艺流程

(2)工艺操作

①葡萄进厂称重后,整粒葡萄置入预先充满CO2的罐中。在放置葡萄过程中,继续充CO2,使CO2达到饱和状态。

②酿制红葡萄酒时浸渍温度为25℃,3~7天;酿制白葡萄酒时浸渍温度20~25℃,24~28小时。

③浸渍后压榨,果汁中加入50~100mg/L的SO2

一般CO2浸渍罐材质为不锈钢,其结构如图3-3-15。

图3-3-15 CO2浸渍罐

浸渍罐下部设有一筛板,其目的是为防止浸渍过程中果粒破裂流出的汁子将梗中有害成分浸出,在浸渍过程中不断排出这部分果汁。

浸渍过程操作如图3-3-16。

图3-3-16 浸渍操作图

A-将葡萄置入罐中 B-浸渍 C-压榨 D-发酵

2.CO2浸渍法与传统法酿制的葡萄酒成分对比见表3-3-40、表3-3-41。

表3-3-40 发酵后贮存4个月后成分对比

表3-3-41 发酵后贮存3个月成分对比

注:葡萄品种为Sangiuvese(意大利名种)。

(二)澳大利亚AC JOHNSTON PTY公司采用的CO2浸渍法工艺

1.工艺流程

2.工艺要点

(1)葡萄经人工采摘后置入0.5t木质大桶,运到厂后用木棒将果粒击落入浸渍罐。浸渍罐容量一般为2.5t。

(2)在浸渍罐内加入正在发酵的红葡萄汁,其量以淹没全部葡萄果粒为宜。目的是发酵产生CO2浸渍果粒。

(3)调整浸渍罐内果粒的酸度,使其pH2.95~3.0。一般用酒石酸调整pH。

(4)浸渍条件 浸渍温度控制在25℃,SO2添加量控制在60~80mg/L(以游离SO2汁)。

(5)在浸渍的葡萄果粒中添加磷酸二铵以防止生成H2S,添加量一般0.15~0.2g/L。

(6)压榨 浸渍7~8天后进行压榨,在压榨汁中添加人工酵母继续发酵。

3.CO2浸渍法成品酒理化指标和感官指标见表3-3-42。

表3-3-42CO2浸渍法成品酒指标

(三)南澳大利亚KINGSTON RIVERLAND酒厂CO2浸渍法工艺

1.CO2浸渍法工艺

2.工艺要点

(1)葡萄采摘后装入密闭的塑料袋的包装箱内,容量为1.5t左右。袋内先加入2kg干冰赶出空气。

(2)浸渍 葡萄在包装箱内进行CO2浸渍,袋内经常加入干冰充满CO2。浸渍温度25℃。

(3)破碎压榨 浸渍后的葡萄进行破碎压榨。

(4)发酵 压榨后的纯汁接种人工酵母发酵,葡萄汁调整pH为3.4,添加0.2g/L磷酸二钠,发酵温度15~21℃。

(5)稳定性处理 用离心法澄清原酒,进行冷冻,冷冻时添加皂土0.25g/L或0.5mg/L的干酪素(奶酪素)。

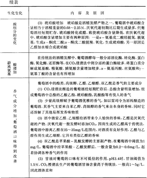
二、二氧化碳浸渍法的生物化学变化

CO2浸渍的过程,其实质是葡萄果粒厌氧代谢的过程。浸渍时果粒内部发生一系列生化变化。如:乙醇及香味物质的生成、苹果酸的分解、氮类物质的分解。在此过程中还有酚类化合物,如色素、单宁等的浸提。

浸提过程中的生化变化发生在两个环境中,一种环境是果粒在空间受CO2作用的厌氧代谢。另一种是葡萄汁在酵母作用下进行发酵作用。

浸提过程中的生化变化见表3-3-43。

表3-3-43CO2浸渍法的生化变化

三、CO2浸渍法中温度作用

(一)温度与CO2吸收的关系

CO2充满浸渍容器,厌氧的初期,葡萄果粒吸收CO2,温度不同,CO2吸收量不同。详见表3-3-44。

表3-3-44 温度与CO2吸收量的关系

随着时间的增加,果粒细胞吸收CO2和排出CO2的速度相等,达到平衡。达到平衡所需要的时间依品种、浸渍温度而异,佳丽酿品种达到平衡时,时间和温度的关系见表3-3-45。

表3-3-45 佳丽酿品种达到平衡时温度和时间的关系

不同浸渍温度其成分不同,浸渍后成品酒感官指标不同。浸渍温度为25℃时成品酒感官品评、评价最高。不同浸渍温度成品酒和葡萄汁理化分析见表3-3-46。

表3-3-46 葡萄酒和浸渍后分离葡萄汁成分与浸渍温度的关系

注:上表数据以歌海娜葡萄品种为原料。

(二)温度与乙醇生成的关系

温度与乙醇生成量见图3-3-17。

图3-3-17 乙醇生成量与温度的关系(1000g葡萄)

由图3-3-17可知,温度35℃时乙醇生成量增长较快,温度25℃时乙醇生成量最理想。

(三)苹果酸含量变化与温度的关系

浸渍过程中苹果酸含量变化与温度的关系如图3-3-18。

图3-3-18 苹果酸含量变化与温度的关系

由图3-3-18可知,浸渍温度高,苹果酸含量明显减少。

(四)酚类物质的浸提与温度的关系

酚类物质的浸提与温度的关系如图3-3-19。

图3-3-19 酚类物质的浸提与温度的关系

由图3-3-19可知,温度高,酚类物质浸提速度快,且浸提出的酚类物质含量高[酚类物质的含量以没食子酸计(mg/L)]。

四、CO2浸渍法生产葡萄酒的优缺点

见表3-3-47。

表3-3-47CO2浸渍法生产葡萄酒的优缺点

随便看

 

离鸟网收录3541549条中英文词条,其功能与新华字典、现代汉语词典、牛津高阶英汉词典等各类中英文词典类似,基本涵盖了全部常用中英文字词句的读音、释义及用法,是语言学习和写作的有利工具。

 

Copyright © 2004-2024 vtrois.com All Rights Reserved
更新时间:2026/4/20 20:42:38