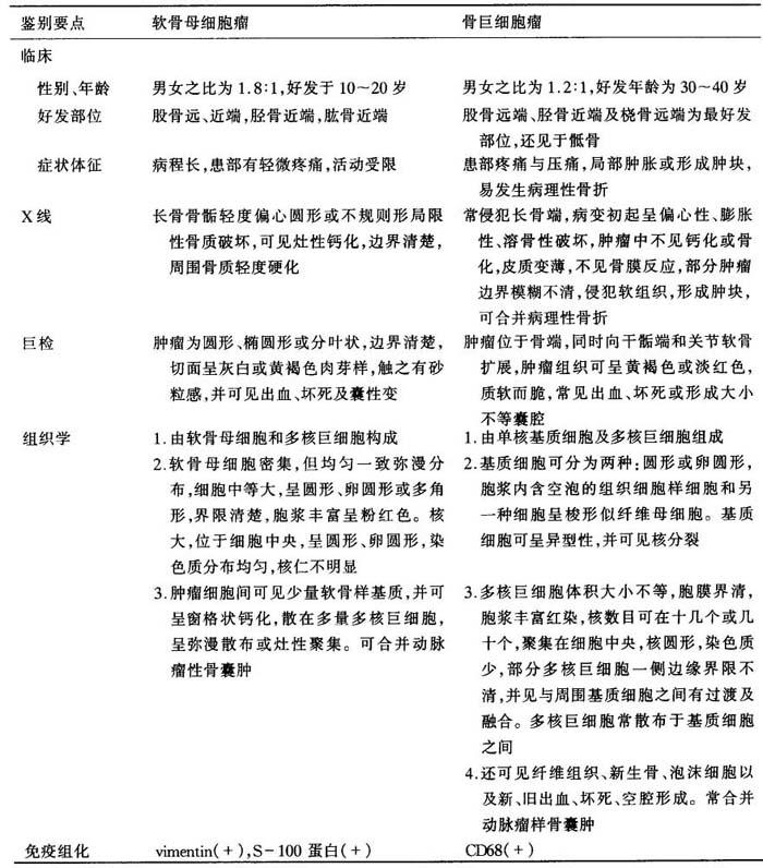
软骨母细胞瘤系良性肿瘤,主要由软骨母细胞和多核巨细胞构成。软骨母细胞密集,但均匀一致弥漫性分布,细胞间可见少量软骨样基质,可呈窗格状钙化。瘤细胞间散在多量多核巨细胞,其体积较小,而核数少,分布不均匀。骨巨细胞瘤是由单核基质细胞与多核巨细胞所组成之潜在或低度恶性肿瘤。基质细胞为肿瘤细胞,并具有一定的异型性,该肿瘤中见大量多核巨细胞,分布均匀。二者共同特点为病变组织内见大量多核巨细胞,因此,除了系统观察多核巨细胞形态、大小、分布之外,更要注意观察肿瘤基(主)质细胞成分形态特点,方有助于二者的鉴别(表13-14)。
表13-14 软骨母细胞瘤与骨巨细胞瘤的鉴别要点
