网站首页  词典首页


请输入您要查询的字词:

 

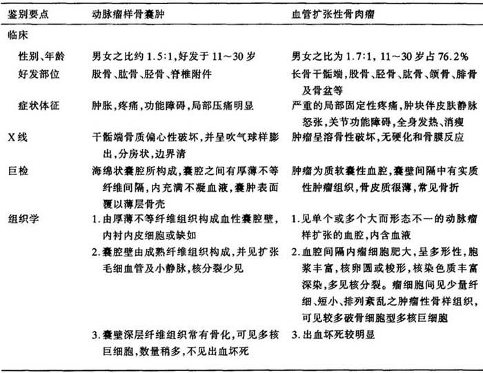
字词 二、动脉瘤样骨囊肿与血管扩张性骨肉瘤的鉴别
类别 中英文字词句释义及详细解析
释义

二、动脉瘤样骨囊肿与血管扩张性骨肉瘤的鉴别


动脉瘤样骨囊肿为一原因不明的瘤样病变,由扩大的海绵状囊腔所构成,囊腔之间有厚薄不等的纤维间隔,囊腔内充满不凝血液。镜下见血腔内衬残缺不全的内皮细胞或完全缺如。囊腔之间隔由纤维组织构成,其中有不等量的多核巨细胞,并富有血管,核分裂少见。血管扩张型骨肉瘤X线和肉眼所见与动脉瘤样骨囊肿很相似,极易误诊为动脉瘤样骨囊肿。为单个或多个大而形态不一的动脉瘤样扩张的多囊血腔,内含血液,但囊壁间隔中有实质性肿瘤组织,瘤细胞肥大,呈多形性,胞浆丰富,核卵圆或梭形,核染色质丰富深染,核仁明显,核分裂多见,并见肿瘤细胞形成少量肿瘤性骨样组织(表13-20)。

表13-20 动脉瘤样骨囊肿与血管扩张性骨肉瘤的鉴别要点

随便看

 

离鸟网收录3541549条中英文词条,其功能与新华字典、现代汉语词典、牛津高阶英汉词典等各类中英文词典类似,基本涵盖了全部常用中英文字词句的读音、释义及用法,是语言学习和写作的有利工具。

 

Copyright © 2004-2024 vtrois.com All Rights Reserved
更新时间:2026/4/21 3:11:15