网站首页  词典首页


请输入您要查询的字词:

 

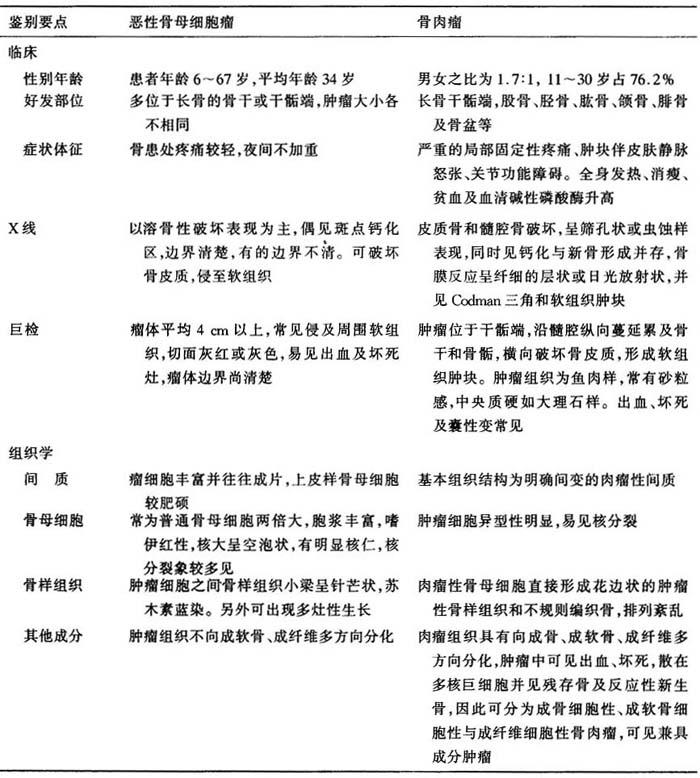
字词 三、恶性骨母细胞瘤与骨肉瘤的鉴别
类别 中英文字词句释义及详细解析
释义

三、恶性骨母细胞瘤与骨肉瘤的鉴别


恶性骨母细胞瘤也称侵袭性骨母细胞瘤,是一种低度恶性生骨性肿瘤。骨肉瘤是一种常见恶性生骨性肿瘤,以梭形肉瘤细胞能直接产生骨样组织或不成熟骨为特征,可分为多种组织学亚型。病理组织学主要鉴别点为:前者骨样组织呈针芒状苏木素蓝染,肿瘤外周瘤细胞分化较成熟,瘤组织趋向局限化;后者骨样组织常呈细带并结成网状,肿瘤细胞异型性更明显,向外周浸润性生长明显(表13-3)。

表13-3 恶性骨母细胞瘤与骨肉瘤的鉴别要点

随便看

 

离鸟网收录3541549条中英文词条,其功能与新华字典、现代汉语词典、牛津高阶英汉词典等各类中英文词典类似,基本涵盖了全部常用中英文字词句的读音、释义及用法,是语言学习和写作的有利工具。

 

Copyright © 2004-2024 vtrois.com All Rights Reserved
更新时间:2026/4/19 14:08:14