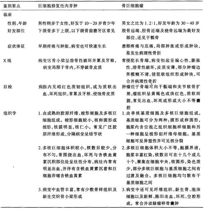
巨细胞修复性肉芽肿好发于颌面骨,下颌骨多于上颌骨。病变不穿破骨皮质。镜下可见卵圆形或梭形细胞,常见广泛胶原形成,分隔病变呈结节状趋势。多核巨细胞体积小,核数目少,分布不匀,常聚集于出血、坏死与含铁血黄素沉积部位,骨样组织及新生骨形成较常见。骨巨细胞瘤是由单核基质细胞与多核巨细胞所组成的潜在或低度恶性肿瘤。基质细胞为肿瘤细胞,并具有一定的异型性,该肿瘤中见大量多核巨细胞,其分布均匀。二者共同特点为病变组织内见大量多核巨细胞,因此,除了系统观察多核巨细胞形态、大小、分布之外,更要注意观察病变中其他细胞成分形态特点,方有助于二者的鉴别(表13-15)。
表13-15 巨细胞修复性肉芽肿与骨巨细胞瘤的鉴别要点
