网站首页  词典首页


请输入您要查询的字词:

 

字词 一、韧带样纤维瘤与纤维肉瘤的鉴别
类别 中英文字词句释义及详细解析
释义

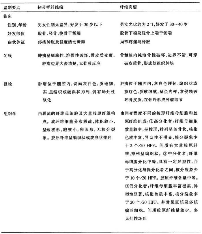
一、韧带样纤维瘤与纤维肉瘤的鉴别


韧带样纤维瘤是一种介于良、恶性之间的交界性肿瘤。纤维肉瘤是骨内原发性纤维组织源性恶性肿瘤。韧带样纤维瘤与高分化纤维肉瘤有时很难鉴别,二者鉴别主要靠细胞分化程度和胶原纤维数量而定。前者细胞稀疏,分化成熟,无异型性,间质有大量胶原纤维;后者肿瘤细胞丰富,异型性明显,有核分裂,细胞间胶原纤维少。

表13-11 韧带样纤维瘤与纤维肉瘤的鉴别要点

随便看

 

离鸟网收录3541549条中英文词条,其功能与新华字典、现代汉语词典、牛津高阶英汉词典等各类中英文词典类似,基本涵盖了全部常用中英文字词句的读音、释义及用法,是语言学习和写作的有利工具。

 

Copyright © 2004-2024 vtrois.com All Rights Reserved
更新时间:2026/4/21 18:45:07