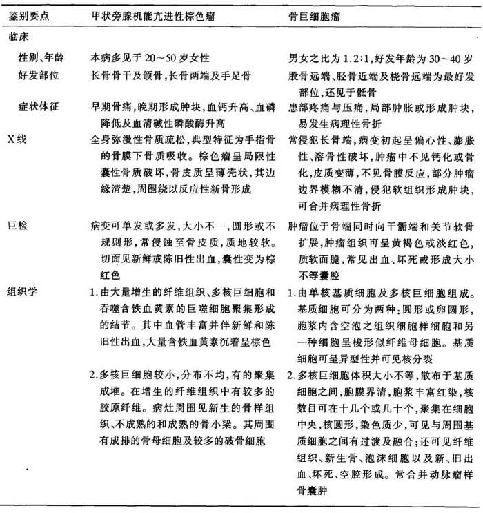
甲状旁腺机能亢进性棕色瘤是由于甲状旁腺腺瘤、增生和腺癌所致甲状旁腺激素(PTH)分泌过多所引起。PTH可促使破骨细胞增生活跃,吸收大量骨质致骨质疏松,继而引起反应性纤维组织增生,并常伴有囊性变,并在局部骨骼形成肿块,其中常见出血及丰富的含铁血黄素呈棕红色,但并非真性肿瘤。骨巨细胞瘤是由单核基质细胞与多核巨细胞所组成之潜在或低度恶性肿瘤。基质细胞为肿瘤细胞,并具有一定的异型性,该肿瘤中见大量多核巨细胞,其分布均匀,二者共同特点为病变组织内见大量多核巨细胞,系统观察多核巨细胞形态、分布及各种细胞成分有助于二者的鉴别(表13-13)。
表13-13 甲状旁腺机能亢进性棕色瘤与骨巨细胞瘤的鉴别要点
