网站首页  词典首页


请输入您要查询的字词:

 

字词 颅脑创伤的手术方案
类别 中英文字词句释义及详细解析
释义 颅脑创伤的手术方案

简介

1.结论

对于有绝对手术适应证的颅脑创伤患者,实施正确的手术方案是控制病情、保存和恢复神经功能、提高生存质量、挽救患者生命的重要治疗环节。

2.方法选择

(1)明确不同类型急性颅脑创伤的手术目的、采取相应的手术方案、把握各种手术原则。

(2)影像学指导下的手术入路选择,可以确保实现手术目的;紧急情况或暂不能进行CT检查时,遵循钻孔探查的原则,采取钻孔探查的方法。

(3)去骨瓣减压手术既可是急性期颅内血肿清除术方案中的一个步骤,也可作为颅脑创伤后顽固性颅内压升高的二线治疗方法之一。对符合适应证的患者,为了达到理想效果,应采用标准的减压术式。

一、概述

造成颅脑创伤的机械性过程和致伤条件不同,可以出现不同类型的急性颅脑创伤,包括头皮损伤、颅骨骨折、硬脑膜及静脉窦损伤、硬膜内外血肿、脑组织挫裂伤、脑内血肿、颅内血管和脑神经损伤等。各种创伤类型在同一患者身上可以单独出现,但更多时是重叠出现,创伤既可能是闭合性的,也可能是开放性的。

尽管颅脑创伤可能并非造成弥漫性的原发脑损害如弥漫性轴索损害,但足够严重的局灶性颅脑创伤所引起的占位效应及继发的脑水肿和脑肿胀会引起颅内压升高、脑灌注压降低,以及一系列瀑布式的病理生理的级联反应,造成广泛的神经元、胶质细胞、内皮细胞的凋亡与坏死。近20年来,由于对颅脑创伤复杂的病理生理和分子变化的认识不断深入,许多有效的监护治疗方法得以实施,明显降低了颅脑创伤的病死率和致残率,但对于绝对手术适应证的颅脑创伤患者,及时恰当的手术治疗对于减轻及阻断继发性脑损害至关重要,它往往是控制病情、保存神经功能、提高生存质量、挽救患者生命的重要治疗环节。不接受手术或拖延手术时机,只能任由伤情的恶化。

颅脑创伤的手术治疗大多数是颅脑创伤治疗框架中的早期治疗措施,正确的手术方案可以为后续治疗创造条件,甚至对预后具有决定性意义。涉及颅脑创伤手术的技术、技巧,实际上并无太多进展可讲述。本章中主要强调的是手术的标准与原则,意在建立一套具有可操作性的急性颅脑手术的技术规范。颅脑创伤手术方案的落实者应当是神经外科医生,至少是受过神经外科专业训练的外科医师;颅脑外伤手术的实施也应在神经外科中心或具备神经外科手术条件的中心医院进行。否则,很难完成标准的颅脑创伤手术,并准确达到手术目的,反而拖延了患者接受专业治疗的时间。

二、论点形成过程

通过MEDLINE检索1966~2001年的英文文献,关键词为“头外伤”、“手术”,经选择共发现相关文献71篇。查阅近20年来《中华神经外科杂志》、《中华创伤杂志》等主要核心期刊,发现涉及颅脑创伤手术操作的相关文献34篇。论点形成中尚参阅了国内外关于颅脑创伤的有关著作。

三、科学基础

关于颅脑创伤的手术方案,将分3个方面进行讨论:
❶ 不同类型颅脑创伤的手术方案;
❷ 颅脑创伤手术入路的选择;
❸ 去骨瓣减压术。

(一)不同类型颅脑创伤的手术方案

1.头皮缺损与撕脱

手术目的:保护或消灭创面,恢复与重建头皮血运,力争头皮存活。

手术方案取决于头皮缺损或撕脱的程度和创面的条件,以及受伤至治疗的时间。

(1)头皮缺损:对于直径小于1cm的头皮缺损,潜行分离帽状腱膜下层后可直接拉拢缝合;直径介于1~6cm的头皮缺损,通过辅助切口改变头皮缺损的形态以减少缝合张力;直径大于6cm的头皮缺损或颅骨裸露时,通过转移皮瓣修复。顶前部创面通常由颞顶后或颞枕部的皮瓣前移,颞顶部创面由枕动脉轴形皮瓣向前转移,顶枕部创面由颞顶部或颞枕部皮瓣向后转移。大面积头皮缺损也可通过头皮扩张术延期修复。

(2)撕脱头皮未完全离体:如果头皮血运良好,经剃发、清创及消毒后可直接缝合,负压引流,加压包扎。

(3)撕脱头皮完全离体:

❶ 头皮无严重挫伤、创面无严重污染,血管无严重撕拉损伤,且就诊时间为伤后2~3h,最长不超过6h,可通过显微外科技术,争取自体头皮再植术。血管吻合的顺序是先静脉后动脉。但如设备、技术及创面条件所限,无法行血管吻合术时,不应勉强,只要创面骨膜尚完整,可行薄层或中厚皮片一期植皮,否则因吻合失败反而失去一期植皮机会。

❷ 头皮连同骨膜一起撕脱,颅骨暴露面积较小时,可利用旋转皮瓣或筋膜转移覆盖暴露的颅骨,供应区皮肤缺损一期植皮或筋膜转移区择期二期植皮;颅骨暴露面积大时,行大网膜移植联合植皮术。当上述方案失败后,可切除颅骨外板或在颅骨上间隔1cm钻孔达板障,待肉芽生长后二期植皮。

❸ 撕脱头皮严重挫伤或污染,头部创面条件尚好时,可行薄层或中厚皮片一期植皮;头部创面严重挫伤或污染而无法植皮时,旋转皮瓣转移覆盖创面,供皮区头皮一期植皮;创面严重感染,只能换药,待感染控制、肉芽生长后行二期植皮。

2.颅骨骨折

手术目的:解除骨片对脑组织或静脉窦的压迫,清除插入脑组织或静脉窦的碎骨片,改善局部血液循环,修复硬膜及减少癫癎的发生率,力争骨片整复复位。严重的颅底骨折重点在颅底的修复与重建,防止脑脊液漏,解除碎骨片对脑神经的压迫或脑神经减压。

手术方案视凹陷或粉碎骨折的具体形式,或颅底骨折的严重性而定。

(1)颅盖骨骨折:单纯颅骨整复术可在局麻下完成,但对婴幼儿及其他不能配合的患者,或合并颅内血肿者应采用全麻。经典的凹陷骨折整复术是通过皮瓣切口,在靠近骨折区的颅骨上钻孔,采用撬起复位法。难撬起的凹陷骨折可通过钻孔咬除骨折区边缘,取出碎骨片;或在凹陷骨折周围颅骨上钻4个孔,保留骨瓣表面骨膜,将骨瓣锯下,整复后再重新固定。骨片刺入脑组织时,应当摘除骨片并对硬膜及脑组织仔细止血,缝合或修补硬膜。影响到硬膜窦的骨折,应在凹陷骨折四周钻孔后,咬通各骨孔,使凹陷骨折与周围颅骨孤立,然后再小心撬起凹陷的骨片,切勿用力拔除,以免造成进一步的静脉窦损伤;对静脉窦有损伤出血者,按静脉窦损伤手术处理。取下的凹陷骨折片或碎骨片力争使用医用胶粘合或丝线网织固定,并重新放回到缺损区,使颅骨缺损减至最小。骨缺损直径大于4cm时,如果伤口清洁,可一期使用修补材料修补颅骨,否则留待二期修补。对缺损区的硬膜要悬吊,不需留置引流。

(2)颅底骨折:颅底骨折可以引起脑脊液漏、脑神经损伤、下丘脑及垂体柄的损伤、颈内动脉的损伤。这其中大多需经保守治疗或先行保守治疗,血管的损伤可能需要颈动脉结扎或血管内治疗。

前颅底骨折是最常见的颅底骨折,也易于在急性期手术中发现并同时处理。脑脊液鼻漏一般需要先行保守治疗2~4周,如伤后有大量脑脊液外流,则应立即手术。冠状皮瓣单额或双额入路可修补一侧或双侧广泛的前颅底骨折,可用带蒂的骨膜-颞筋膜-颞肌联合修补颅底。借助内镜帮助的经筛或经蝶手术,可修补筛窦或蝶窦骨折造成的脑脊液漏。视神经减压术一般在伤后视力进行性下降的患者中施行,应在伤后3d内完成手术。经额视神经管减压术,应于硬膜内抬起额叶,磨除视神经管上壁减压,视神经肿胀明显时,切开神经鞘进一步减压。另外还可经鼻内筛窦或蝶窦行视神经减压术。

中颅底骨折常损伤面神经。多数人主张面神经减压术前应至少观察3个月,因为75%患者可完全康复,15%的患者可部分康复。对皮神经兴奋检查和肌电图确定已无神经再生希望的患者再行手术治疗。膝状神经节近端的面神经损伤,行中颅窝探查术;膝状神经节远端的损伤,行乳突探查术。手术以面神经减压或重建神经联系为目的。对于面神经损伤在茎乳孔远端者,行面-副神经或面-舌神经吻合术。面瘫时间过久,面肌无希望恢复时,可行整形手术。

3.静脉窦的损伤

手术目的:解除对静脉窦的压迫,防止静脉阻塞造成的神经功能缺损及颅内压升高,清除插入静脉窦内的碎骨片或异物,保证静脉回流的通畅。

手术方案:手术前必须充足备血(≥2000m1),手术体位是头部应稍高于心脏。术中必须暴露静脉窦损伤区的近段和远段以及两侧硬膜。

静脉窦出血的控制方法:静脉窦表面渗血以及小的破口,采用明胶海绵或棉片直接压迫;大的破口需在损伤窦区两侧作与硬膜平行的切口或缝线,通过使用血管钳阻断血流或直接拉拢缝线减少血流,便于进一步处理。

修补、结扎与重建:视破口的大小与整齐情况采取硬膜反转或自体肌肉筋膜覆盖缝合、医用胶粘合加固;对于大部或全部断裂的静脉窦,如位于矢状窦前1/3或非优势侧的横窦、乙状窦可采取结扎法,否则必须重建。优势侧的横窦、乙状窦的静脉优势血流一般位于右侧,在无血管造影资料支持的情况下,采用静脉窦临时阻断法可辅助判定优势静脉回流。术中压迫或阻断横窦15~30min,如无脑肿胀出现,提示该侧为非优势静脉回流,可以结扎。静脉窦的重建采用自体大隐静脉或人工血管吻合。

4.硬膜外血肿

手术目的:清除硬膜外血肿,解除占位效应;去除硬膜外出血的病因,消灭硬膜外死腔,防止术后血肿复发。

手术方案:急性硬膜外血肿的钻孔引流术对迅速挽救患者的生命有利。由于不能完全清除血肿,特别是急性期硬膜外血肿的血管自凝能力低,止血相对困难,已很少单独应用。

硬膜外出血可来自动脉(脑膜中动脉、脑膜前动脉、筛前或筛后动脉)或静脉(板障静脉、导血管或静脉窦)。约3/4的硬膜外血肿是由脑膜中动脉破裂引起的,因此颞部是硬膜外血肿最常见的部位。马蹄形颞瓣前支要低至颧弓,以便达颞窝至棘孔。开颅时宜首先在耳屏前2cm、颧弓上2cm的锁孔处钻孔,以使血肿涌出,达到降低颅内压的目的。其他部位的血肿根据血肿具体部位决定开颅方法。后颅窝硬膜外血肿多为枕骨骨折或静脉窦撕裂出血造成,选择开颅方法时应注意不要遗漏骑跨幕上、下的血肿。

硬膜外血肿的止血方法:如果为脑膜中动脉近端或棘孔出血,需使用混有棉絮丝的骨蜡填塞棘孔;骨折线的渗血要仔细封涂骨蜡;静脉窦出血按前列原则处理;已固著在硬膜表面的小血块,特别是静脉窦旁或颅顶深部的小血块,不必勉强清除;硬膜的弥漫性渗血使用单极电凝或棉片、明胶海绵压迫止血,点状的出血可使用双极电凝止血。

必须注意硬膜的张力、颜色,常规剪开2cm,冲洗检查有无血性脑脊液、硬膜下血肿、脑损伤等。

手术后必须悬吊硬膜。骨窗较大或硬膜塌陷严重者,应在骨瓣中央钻孔悬吊硬膜的中央区。硬膜外放置引流。硬膜外血肿清除术者必须还纳骨瓣,逐层关颅。

5.硬膜下血肿

手术目的:清除硬膜下血肿以解除占位效应,处理出血源,清除挫伤坏死的脑组织,视脑肿胀情况内外减压。

手术方案:硬膜下血肿大多来源于皮质挫裂伤的静脉或动脉出血,称为复合性硬膜下血肿;桥静脉撕裂所致为单纯性硬膜下血肿。一般采用额颞改良皮瓣或对应部位的马蹄形皮瓣,开颅要求暴露完全并兼顾可能的减压要求。有主张对额颞部的硬膜下血肿应采用标准的额颞大骨瓣开颅。游离骨瓣可以减少出血,尤其是有出血倾向时。如果患者伤情危重,可先在颞部锁孔部位钻孔,剪开硬膜以减压。硬膜张力高时可给予输注甘露醇、调节通气速率、进一步抬高床头、排除颈部受压因素等处理。骨瓣打开后硬膜的剪开应从脑功能相对静息的部位开始,硬膜张力高时可分几处剪开硬膜,使血块涌出,以免脑组织从切口疝出时损害脑功能。

血肿的清除与止血:手术清除血肿应采取生理盐水冲洗,吸引器轻柔吸除血块的方法。容易接近的血肿一定要清除,靠近硬膜窦的血块,如暴露不充分时,不要扰动。已无生机的挫伤脑组织要清除,合并的脑实质内血肿也要清除。要做到直视下止血,血块清除后,约1/3的病例可发现出血点。静脉出血多于动脉,出血部位常位于皮质表面,周围伴脑组织挫伤。动脉出血常在侧裂旁,一般是表浅的皮质动脉出血。后颅窝的硬膜下血肿出血来源多为小脑表面的表浅血管或注入横窦的桥静脉。可使用双极电凝止血,但侧裂血管最好不用电凝,而使用可吸收的氧化纤维素、明胶海绵压迫止血。低凝状态时要输注血小板或凝血因子。硬膜下放置引流不能替代良好的止血。

单纯性急性硬膜下血肿清除后,原则上应完整地缝合硬膜,使骨瓣复位。复合性硬膜下血肿,应根据术后脑张力和搏动情况,决定是否缝合硬膜。但多数情况下不应缝合硬膜,并在硬膜下留置引流,使骨瓣漂浮或去骨瓣减压。

6.脑挫裂伤与脑内血肿

手术目的:清除无生机的挫伤坏死的脑组织及合并的硬膜下血肿或脑实质内血肿,解除占位效应,缓解颅内高压。

手术方案:单纯脑挫裂伤一般用非手术治疗,但如果脑挫伤伴有出血、脑组织坏死和周围水肿,尤其出现在双额底及颞部,极易引起脑疝者应当手术。脑挫裂伤可以同时合并硬膜下血肿和脑实质内血肿,引起明显占位效应,也应早期手术。

挫伤坏死脑组织的清除与止血:使用吸引器轻柔地将挫伤及坏死的脑组织及出血清除。对于颞极的出血性挫伤,如果是优势半球,可切除的范围是前4cm的颞极组织,非优势半球为前6cm。符合手术指征的脑实质内血肿,应顺挫伤脑组织切开并轻柔地吸除凝血块,邻近血肿的挫烂脑组织也应一并切除。对明确的血管出血,使用双极电凝止血;白质的渗血通过棉片压迫止血。应当用生理盐水反复冲洗,手术创面可以使用可吸收的氧化纤维素(止血纤维)覆盖。对挫伤的脑组织有人主张只作外减压,而不清除病灶的本身。但是挫伤及坏死的脑组织可以引起脑水肿,引发脑实质出血,所以对可清除的挫伤及坏死组织,应当在手术中清除。对因保存脑功能原因而不能清除的挫伤组织,术后应给予强化的保守治疗方法。

术毕强调生理盐水对术区及蛛网膜下隙与脑池的冲洗,但如果存在脑肿胀,不要试图向颅底注水冲洗,那样会造成脑组织进一步的膨出。脑挫裂伤及脑实质内血肿清除后多数情况下硬膜不缝合,硬膜下置管,引流血性脑脊液及水肿液,减轻术后的脑血管痉挛。骨瓣视情况漂浮或去除。应强调严密缝合帽状腱膜、皮下、皮肤各层,防止伤口裂开或脑脊液漏。

7.开放性颅脑创伤

手术目的:彻底清创,去除坏死的头皮、肌肉、硬膜及脑组织,去除手术可接近区的脑内碎骨片及其他异物,去除血肿等占位性病变,止血和修复血管结构,严密缝合硬膜及头皮。

手术方案:开放性颅脑创伤涉及到头皮、颅骨、硬膜、脑组织的损伤,并具有伤情急、创伤重、病情变化快的特点。在开放性颅脑损伤中,对上述结构损伤的处理原则同已经叙述的原则,这里重点强调的是清创术和对伤道及异物的处理。

(1)清创术:通常清创要在伤后72h内完成。清创越早,感染率越低。争取早期一次彻底清创。清创顺序为从头皮至颅内伤道,清创范围根据暴力所致开放性伤的程度而定。对于局限于颅顶区的伤口或经颅底射入的穿透伤,CT检查未见形成颅内占位病变,且GCS>8分者,可行局部伤道清创术后直接缝合;GCS<8分者还应进行颅内压监护。

手术单的固定必须考虑可能要对头皮做附加切口的需要。对头皮的清创修剪不可过度,以免缝合困难。对伤道的判断是制定手术入路和手术方案的关键。颅脑火器伤的伤道可能是切线伤、盲管伤、反跳伤乃至贯通伤。对颅骨的处理,既可以是以伤口为中心的颅骨切除,也可以是颅骨开瓣。颅骨切除术最好用于无较大占位性病变或无重要血管及静脉窦损伤的病例。开颅术适用于损伤较广泛的患者,可以达到良好暴露、控制血管结构的损伤、清除颅内血肿的目的。贯通伤出口的处理除非出现血肿,一般行颅骨切除术就足够了,而不需开骨瓣。

伤道要用双氧水和滴加抗生素的生理盐水灌洗,深部伤道还应强调甲硝唑的灌洗,以防止厌氧菌的生长。灌洗过程中吸除积血,手术要求轻柔细致。清创术必须权衡术后良好的颅内压控制和神经功能的保存。颅脑火器伤的清创要求对直接和致伤物与空气接触的组织坏死区以及周围的脑挫裂伤区必须清除,而保留组织震荡反应区。在重要功能区和大血管周围清创,应注意不宜加重创伤和过度去除脑组织。

(2)异物的处理:大的插入性异物原则上术前不要撼动拔出。在充足备血、建立双条静脉通道及双台吸引器、准备好银夹、动脉瘤夹等止血器具后,方能在术中拔除。

颅脑火器伤中直径大于0.5cm的弹丸弹片易引起脑脓肿,应争取手术摘除。弹丸弹片在伤道内或其附近,手术中易于摘除或摘除后不造成严重的神经功能障碍或发生意外大出血者,在伤道清创或清除血肿的同时摘除弹丸弹片;如不符合上述条件则只行清创或血肿清除,对颅内滞留的弹丸弹片择期摘除。位于脑深部底面或重要结构处的弹丸弹片的摘除应首推择期立体定向术,以伤后2~3周手术为宜,原因为此段时间弹丸弹片周围纤维组织包绕少,易于摘除。金属铁类弹丸弹片可使用磁棒吸出,非铁类可用异物摘除钳摘除。

霰弹伤是一种特殊类型的颅脑火器伤,特点是多数弹丸同时射入颅内。弹丸在颅内分布范围取决于致伤距离,损伤类型多为盲管伤。射入口的皮肤损伤较重,尤以近距离伤者,局部皮肤呈蜂窝状,甚或缺损。手术应以弹道为中心,以利清除弹道内的碎骨片和挫伤坏死脑组织,弹丸不应强求如数取出,以免加重损害。

开放性颅脑损伤的硬膜在彻底清创后,脑组织塌陷、颅内压不高者,应力争修补缝合。贯通脑室的伤道必须缝合硬膜。修补材料可以用骨膜、颞筋膜,如果损伤广泛还可使用阔筋膜或人类冻干脑膜。但是如果伤道污染严重,伤道内仍存有未摘除的异物或碎骨片,可在伤道内留置引流。引流管一般于术后24~48h拔除,如若颅内出现感染,则引流放置时间应长些,可达3~5d。头皮损伤严重时,按照头皮缺损的处理原则处理。累及颅底的损伤必须注意颅底的修补与重建,防止脑脊液漏和脑膨出。

(二)颅脑创伤手术入路的选择

依手术部位的要求,一般采取头略高位,患者仰卧或侧卧。合并颈部损伤时要注意头颈部的固定。符合手术指征的急性颅内血肿,开颅手术切口依据血肿部位而定,包括冠状瓣、额颞瓣、颞顶瓣、顶枕瓣、后颅窝直线或倒钩切口、利用已有头皮裂伤的“S”形切口等。冠状皮瓣符合美容要求,但开颅较费时,对于前颅底的病变或追求修复颅底或视神经减压时,开颅一定要低,打开额窦也是必须的。需要对颅底进行修复时,对颅骨膜的分离要完整。颞顶瓣和顶枕瓣的前后和高低以CT指示而定。后颅窝采用中线或旁正中的直切口或倒钩形切口取决于血肿的位置及是否为跨中线病变,要注意跨横窦上下的血肿,不要遗漏。

存在双侧血肿,应根据临床症状、血肿体积和中线结构移位情况综合考虑是否需同时手术。若必须同时手术,应先清除硬膜外血肿,后清除硬膜下血肿,这样既可以尽快缓解颅内压,又能避免硬膜下血肿清除后颅内压下降造成的硬膜外血肿增大,避免加重脑移位。若双侧均是硬膜下血肿,应先清除体积大、造成中线偏移者,以免加重脑移位。

恰当的手术入路选择离不开以CT为代表的影像学检查的指导。影像学的帮助使得神经外科医生避免了盲目探查的尴尬,分清了手术的主次及对多发伤的处理程序,尽早发现迟发血肿,也为手术效果的评估增添了客观的指标,为各种伤情手术方案的合理制定积累了经验。但在不具备CT检查条件或病情危重来不及进行CT检查时,如可疑存在颅内血肿,应进行钻孔探查术。钻孔探查的同时必须做好开颅探查的准备。

钻孔侧的选择原则是瞳孔扩大侧、刺激发挺肢体的对侧。如果双瞳孔散大,应在瞳孔首先扩大侧钻孔,或经快速滴注甘露醇,瞳孔首先出现缩小侧的对侧钻孔。如无定位体征,选择额颞顶头皮外伤明显侧或枕部头皮伤的对冲部位钻孔。在钻孔探查过程中要注意骨折线的指示。钻孔探查的顺序为:最先钻孔要在颞区的锁孔(耳屏前2cm,颧弓上2cm),应当打开硬膜,检查硬膜下。如探查阴性,则压住伤口,探查对侧颞区。然后的顺序是同侧的额、顶,对侧的额、顶。标准的额部钻孔的位置是冠状缝前、眼位居中时瞳孔中线的对应位置;标准的顶部钻孔的位置是顶结节上。钻孔应当兼顾开颅皮瓣设计的需要。钻孔过程中一旦发现血肿,就转为正常开颅,清除血肿。无论探查成功与否,离开手术室后,都应设法进行CT检查。

(三)去骨瓣减压术

去骨瓣减压手术可以是急性期颅内血肿手术方案中的一个步骤,也可以作为颅脑创伤后顽固性颅高压的二线治疗方法之一。

对严重脑挫裂伤合并颅内血肿的患者,长期以来手术治疗的目的重在彻底的内外减压,以扩大颅腔容积,减轻脑移位和脑干受压,防止及缓解脑疝。在手术过程中,对内外减压的决策取决于血肿及挫伤的脑组织清除术后脑搏动是否恢复,是否有明显的脑肿胀或出现急性脑膨出。手术中出现急性脑膨出时,应探查同侧有无血肿,如同侧未发现血肿,应探查对侧。对侧发现血肿后应保护同侧术野,切忌强行关颅,行对侧血肿清除术。若无血肿或血肿清除后脑膨出仍不能消除,使用过度换气、脱水剂和激素,并将收缩压控制在90mmHg,及或将额极及颞极做适当切除,可逐渐消除术中膨出。脑膨出组织的切除是最后的选择。在上述措施后,进一步去除骨瓣减压,可以缓解术后颅压的再次升高,为后续治疗创造条件。有人主张对特重型颅脑损伤在彻底清除血肿和坏死组织后均应采用大骨瓣减压。

对于已经出现脑疝的患者,在血肿清除后脑搏动仍不恢复时,应当采取措施促使钩回疝的回复。以脑压板轻轻抬起颞叶,显露小脑幕裂孔缘,用生理盐水反复冲洗,借助流体冲刷漂浮作用,松动下疝的脑组织,同时用脑压板轻柔地上抬钩回及海马回,待大量脑脊液从小脑幕裂孔处涌出,表示颞叶疝已经复位;切开小脑天幕游离缘也可解除钩回嵌顿,复位脑疝。

去骨瓣减压术作为治疗创伤后顽固性颅内高压的方法,其有效性一直存有争议。这主要是因为相关的临床研究多数属分散病例的回顾性研究,缺乏随机对照,造成手术适应证不统一,手术时机不明确,远期效果不能肯定。几乎每位学者都认为要解决这些问题和争议,进行临床前瞻性随机对照研究实属必要。

当传统的降颅压措施治疗无效后,可供选择的二线治疗方法包括巴比妥昏迷、强化过度换气(PaCO2<4.0kPa)、亚低温治疗和去骨瓣减压手术。如果患者经历上述治疗后病情仍然恶化,则预后是致命的,任何进一步的治疗努力也都将是徒劳的。在美国及欧洲的颅压高治疗指南中,去骨瓣减压是作为二线治疗的最后选择。对比去骨瓣减压同其他二线治疗措施时可以发现,去骨瓣减压虽然不能逆转原发性脑损伤,但能够迅速降低颅内压,并发症的发生率也较低。巴比妥昏迷由于使用了大剂量的巴比妥会引起许多并发症,包括平均动脉压降低所致的脑灌注压下降、脑干反射和EEG减小或完全抑制,对心脏,肝脏功能的影响,白细胞下降,感染率提高和电解质失衡;强化过度换气造成的高碳酸血症可以造成血管痉挛,加重了原本已经存在的脑缺血;亚低温治疗造成无规律的药代动力学、生命体征参数的紊乱、凝血障碍和免疫抑制,而在应用时程、最佳温度控制、复温时机等方面也未取得完全一致的意见。

在去骨瓣减压的临床观察研究中比较一致的看法是,去骨瓣减压手术时机应选择在未出现不可逆性脑干损害之前进行;青年人的手术效果好于老年人,病情缓慢进展的患者减压效果好于快速进展的患者。ICP监护对去骨瓣减压的早期决断具有指导作用。此外,反映脑与脑干功能及脑血流的监护指标,如EEG、SEP、AEP、TCD也有助于客观地判断是否存在不可逆性的脑损害。如果患者双瞳孔已经散大固定,临床及监护指标表明脑干损伤已不可逆转,去骨瓣减压术也将是无效的。

传统的减压骨窗是双侧冠状瓣、额颞瓣骨窗或颞肌下减压骨窗。减压骨窗面积越大,越靠近颅底,减压效果越好。小骨窗容易增加继发性血肿和(或)脑组织缺血再灌注所致的脑膨出。骨窗大小以不超过皮瓣为宜,防止术后切口脑脊液漏,并为下一步颅骨修补创造条件。传统的额颞骨瓣不能充分显露颞极及脑的底部,难以彻底清除坏死脑组织及对出血来源的止血。近年来有人主张行标准的大骨瓣减压开颅,以充分显露额叶前部及颞叶底部,清除95%以上的单侧幕上颅内血肿,控制矢状窦桥静脉及岩静脉的撕裂出血,并能够达到充分减压的目的。标准的大骨瓣减压术的开颅方法为切口起自颧弓上耳屏前1cm,向后跨过耳至中线旁1cm,向前止于前额发际内。顶部骨瓣成形应旁开中线2~3cm。但越来越多的临床实践证明,去大骨瓣减压术会造成一些严重的并发症,比如脑组织在减压窗处嵌顿并形成脑穿通畸形;脑室内的脑脊液向减压窗方向流动,形成间质性脑水肿;硬膜敞开后癫癎发生率增加,手术创面渗血进入脑池和脑室系统引起脑积水,脑在颅腔内不稳定而引起再损伤,颅内感染、切口裂开机会增加等。现在主张在去骨瓣同时,强调采用人工硬脑膜、颞肌筋膜减张缝合硬脑膜或带蒂筋膜瓣修复硬脑膜,以减少手术后脑膨出、脑穿通畸形和脑脊液漏的发生率,利于防止上述并发症。

我国不同地区和单位对颅脑创伤的救治水平和监护设备条件还不很平衡,针对创伤后顽固性颅压高采取何种措施应在不违反救治原则的前提下,由经治医生自主决定,不必拘泥于二线抢救的程序而失去去骨瓣减压的手术时机。

四、小结

规范的颅脑创伤手术方案可以指导神经外科医生提高颅脑创伤的手术质量,改善颅脑创伤的救治水平。尽管大骨瓣减压术的作用仍有争议,但迄今的结论表明它仍是创伤后顽固性颅压高二线治疗的一个重要方法,关键是对适应证和手术时机的把握。

五、前景与展望

应当进行前瞻性的随机对照研究,以对大骨瓣减压术的效果进行客观评价,制定统一的手术适应证,明确最佳的手术时机,确立它在二线治疗中的地位。

六、主要依据

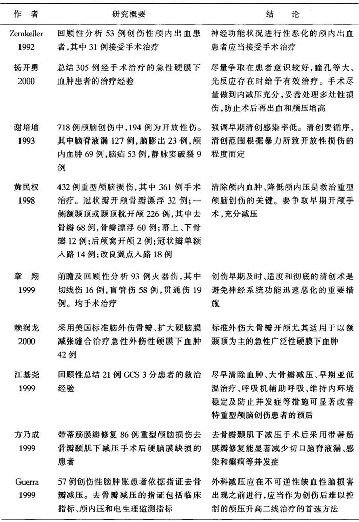
形成本章观点主要作者的研究概要及结论见表5-1。

表5-1 形成规范颅脑创伤手术方案观点主要作者的研究概要及结论

【参考文献】:

1 易声禹.重型颅脑损伤救治的几个关键问题的处理.中华神经外科杂志,1999,15(1):3

2 孟广远,邹云雯,邹方田.吻合血管及皮瓣移植修复头皮大面积缺损二例报告.中华神经外科杂志,1990,6(2):129

3 祝斐,朱炯明,陈文郁,等.硬膜外血肿的钻孔治疗.中华创伤杂志,1998,14(4):253

4 杨开勇,毛伯镛.305例急性硬膜下血肿的治疗.中华创伤杂志,2000,16(5):300

5 谢培增,董文度,袁驾南.颅脑开放性损伤的处理.中华神经外科杂志,1993,9(6):347

6 章翔,费舟,易声禹,等.颅脑火器伤的急救措施.中华创伤杂志,1999,15(4):247

7 雷鹏,张玉,武戈.24例颅内滞留弹丸弹片的摘除.中华创伤杂志,2000,16(9):576

8 黄思庆,高立达.颅脑霰弹伤.中华创伤杂志,1993,9(6):330

9 江基尧,董吉荣,朱诚,等.21例GCS3分特重型颅脑损伤患者救治经验.中华神经外科杂志,1999,15(1):7

10 黄民权,杨大金,杨朋范.重型颅脑伤432例临床分析.中华神经外科杂志,1998,14(4):46

11 曹春光,梁云峰,邢学有,等.扩大翼点入路直视下钩回海马回复位治疗特急性外伤性脑疝.中华神经外科杂志,1998,14(4):225

12 赖闰龙,郑丰任,许锦成.标准大骨瓣开颅术治疗急性外伤性硬膜下血肿42例.中华创伤杂志,2000,16(4):253

13 江基尧.介绍一种美国临床常用的标准外伤大骨瓣开颅术.中华神经外科杂志,1998,14:38

14 方乃成,马毅军,邵高峰,等.带蒂筋膜瓣修复在重型颅脑损伤颞肌下减压术中的应用价值.中华神经外科杂志,1999,15(2):125

15 Zumkeller M,Hollerhage HG,Proschl M,et al.The results of surgery for intracerebral hematomas.Neurosurg Rev.1992,15(1):33

16 Kunze E,Meixensberger J,Janka M,et al.Decompressive craniectomy in patients with uncontrollable intracranial hypertension.Acta Neurochir Suppl(Wien),1998,71:16

17 Kral T,Zentner J,Vieweg U,et al.Diagnosis and treatment of frontobasal skull fractures.Neurosurg Rev,1997,20(1):19

18 Meier U,Gartner F,Knopf W,et al.The traumatic dural sinus injury:a clinical study.Acta Neurochir(Wien),1992,119:91

19 Guerra WK,Gaab MR,Dietz H,et al.Surgical decompression for traumatic brain swelling:indications and results.J Neurosurg,1999,90(2):187

20 Wester K.Decompressive surgery for“pure”epidural hematomas:does neurosurgical expertise improve the outcome?Neurosurgery,1999,44(3):495

21 Polin RS,Shaffrey ME,Bogaev CA,et al.Decompressive bifrontal craniectomy in the treatment of severe refractory posttraumatic cerebral edema.Neurosurgery.1997,41(1):84

22 Munch E,Horn P,Schurer L,et al.Management of severe traumatic brain injury by decompressive craniectomy.Neurosurgery,2000,47(2):315

随便看

 

离鸟网收录3541549条中英文词条,其功能与新华字典、现代汉语词典、牛津高阶英汉词典等各类中英文词典类似,基本涵盖了全部常用中英文字词句的读音、释义及用法,是语言学习和写作的有利工具。

 

Copyright © 2004-2024 vtrois.com All Rights Reserved
更新时间:2026/4/18 12:34:41