网站首页  词典首页


请输入您要查询的字词:

 

字词 颅脑创伤患者营养支持
类别 中英文字词句释义及详细解析
释义 颅脑创伤患者营养支持

简介

1.结论

早期积极合理的营养支持不仅能够增加颅脑创伤患者的能量和氮摄入量,促进蛋白质合成,恢复氮平衡,而且可以降低感染率,促进神经功能恢复,降低死亡率和致残率,提高生存质量。

2.方法选择

营养支持有经胃肠外营养(PN)、胃肠内营养(EN)和经口三种。PN可选用周围静脉置管或中心静脉置管,以后者常用,包括锁骨下静脉和颈内静脉。EN包括鼻-胃管饲,鼻-十二指肠或鼻-空肠管饲、胃或空肠造瘘术及空肠导管穿刺术等,如短期使用,以鼻饲法最常用;如需长期营养支持(4周以上),以胃或空肠造瘘为首选;最好采用输液泵24h连续灌注恒速饲食。

3.时机

倾向早期建立营养支持通道。早期胃肠外营养多在伤后48h内开始,在胃肠道功能有所恢复时应及早从PN过渡到EN。早期经空肠行营养支持在受伤后36~72h开始进行。轻型颅脑创伤患者解除禁食后即可经口进食。

4.原则

高热量、高蛋白而不升高血糖。

一、概述

(一)颅脑创伤患者进行营养支持的基本原理

颅脑创伤特别是重度脑外伤的患者,机体处于高分解状态,全身代谢平衡严重紊乱,表现为:
❶ 高能量代谢:能量消耗和需求均增高;
❷ 高分解代谢:蛋白质分解代谢加快,组织成分的丢失,表现为高尿素和负氮平衡;
❸ 糖耐受力降低:对糖负荷的反应性降低,易出现高血糖。颅脑创伤后儿茶酚胺、肾上腺皮质激素、胰高血糖素等分解激素增多,促进肝糖原、肌糖原的分解,使能量消耗增加,脑创伤患者每天能量消耗为正常静息状态下的1~2.5倍;机体要维持高代谢状态,能量的需要量也相应增加,而能量需要增加势必要动员贮存脂肪以供给能量,因而出现脂肪消耗,体重下降。除分解激素外,创伤使糖原的异生作用增强,胰岛素的正常分泌受到抑制,另外,颅脑创伤后胰岛素受体数目减少,亲和力下降,即发生胰岛素抵抗,这些因素均可导致血糖升高,脑创伤后高血糖症能明显加重脑组织病理损害程度。机体的糖原储备十分有限。由于脑组织、红细胞和肾髓质所需的能量几乎都由葡萄糖供应,因此伤后体内葡萄糖来源转由体内蛋白质和脂肪的糖异生所供给;氮是蛋白质代谢的主要产物,创伤后数日内,尿素、肌酸、磷、钾等排出增加,呈负氮平衡状态,中等创伤时每日尿素氮排出量为10~15g,相当于50~1()0g蛋白质;严重创伤时每日尿素氮排出量可增至20~30g,相当于150~200g蛋白质,脑创伤后负氮平衡维持2~3周,尿素氮排出峰值在伤后10~14d。负氮平衡产生低蛋白血症,其潜在危险包括:
❶ 加重脑水肿;
❷ 延迟伤口愈合,阻碍脑组织结构和功能的恢复;
❸ 抗体产生受到影响,免疫功能降低,对感染的抵抗力下降,感染发生率增加;
❹ 长期蛋白质缺乏将严重影响肺功能及通气量;
❺ 营养不足时,除肌肉蛋白分解外,体内其他蛋白质如血浆蛋白、各种酶类也被消耗,以致影响全身各脏器的功能及机体内环境的稳定。因此,对于颅脑创伤患者,特别是重型颅脑创伤,营养支持治疗显得尤其重要,是一种不可缺少的治疗措施。影响颅脑创伤患者体内代谢反应的因素如下:昏迷程度(GCS)、多发性创伤、年龄、感染与发热、治疗操作、药物、卧床与活动等。

(二)PN与EN的利弊

国内外有关脑创伤后营养支持途径的争论集中在PN与EN的应用时机上。提倡早期PN的研究认为,伤后1~2d由于儿茶酚胺诱导糖原异生和肝糖原释放以及下丘脑受创伤影响,此时机体不能吸收外界营养物质,因此把营养支持安排在伤后48h进行符合临床病理机制;由于颅脑创伤早期有颅高压存在及下丘脑自主神经功能紊乱,常有呕吐和胃排空延迟等胃肠功能抑制现象,此时如给予胃肠营养不但营养不能吸收,反易因呕吐、反流造成误吸,诱发肺部感染,增加机体负担,因而此期给予PN是合适的。提倡早期EN的研究者认为,早期经空肠营养支持而不是传统的经鼻胃营养支持可以避免呕吐、反流等情况,从而消除伤后因胃排空延迟引起患者对EN的耐受性降低,早期经空肠营养对能量消耗和氮排出的补充作用与PN相当,感染发生率也相同,而PN时患者的住院费用却明显高于EN。由于长期使用PN的危重患者可出现肠源性饥饿综合征,表现为肠蠕动减慢,肠黏膜细胞减少,黏膜萎缩,肠腔内分泌型IgA明显减少,而肠道营养有利于维持肠黏膜细胞结构和功能的完整性,减少肠源性感染的发生。因此,在情况允许下应及早从PN过渡到EN。

(三)热能与氮需要量的计算

颅脑创伤患者热能需要量计算:每天热能需要总量(kJ)=基础能量消耗(BEE)×静息代谢消耗百分比系数(%RME);用Harris-Benedict公式计算BEE:男性BEE=4.18×[5.48×身高(cm)+11.51×体重(cm)-3.74×年龄(岁)-189],女性BEE=4.18×[2.95×身高(cm)+8.73×体重(kg)-1.94×年龄(岁)+252];用Clifton营养公式计算%RME:GCS≤7者%RME=152-14×GCS+0.4×心率+7×伤后天数;GCS≥8者%RME=90-3×GCS+0.9×心率。

颅脑创伤患者氮需要量可根据氮平衡公式计算:氮平衡(g/d)=蛋白质摄入量(g)÷6.25-(24h尿氮量+4g);实际上即使补充大量蛋白质和能量,颅脑创伤后近2周内也很难达到正氮平衡,但最好使氮平衡≥-10g/d。

(四)营养液的要求

PN最佳氮源是L-氨基酸溶液,应包括必需氨基酸和非必需氨基酸,两者比例约为1∶2。应激状态下可选用支链氨基酸。PN中最佳的非蛋白质能量来源应是葡萄糖和脂肪组成的双能源,两者的比例约为4∶6或5∶5,必要时加入适量外源性胰岛素。一般非蛋白质热量与氮之比为100~150∶1。维生素、微量元素应根据病情变化的需要给予全面、足量补充。

EN配方应根据患者代谢和营养状况、胃肠道功能及对水摄入的限制来选择。热能浓度多为6.27kJ/ml,蛋白质含量为25~83g/L,其热量分配为8%~22%,糖类含量38%~80%,根据需要可选择高脂肪(18%~68%)或低脂肪(0.2%~2%)。国外有专门配制的标准胃肠道营养液,每升含蛋白质42g、脂肪10.8g、糖类185g,并富含维生素和无机盐。胃肠道功能完全的患者可用聚合物膳食,一般由牛奶、鸡蛋、豆浆等配制,还可加入食盐和水,一般医院都能自行配制。混合奶配方:牛奶800ml,水150ml,葡萄糖200g,蛋黄100g,氯化钠5g,氯化钾2g,乳酸钙1g,酵母10g,维生素B1100mg,维生素C500mg,鱼肝油少许。除此之外,临床已多采用市售胃肠内营养制品,这些产品采用科学配方,营养成分较高,热量高,使用方便,尤其适合鼻饲法补充营养。还有专门针对高血糖的营养制品。如肠的同化作用不全,则采用要素饮食。国产营养支持用要素饮食每100g粉剂中含葡萄糖71.8g、氨基酸18.8g,脂肪4.4g及各种维生素、微量元素。

(五)药物调控

现代观点认为,随著脑创伤患者营养支持的不断完善,对代谢反应的某些方面应用药物进行调控,如利用生物工程技术生产的重组人生长激素、胰岛素样生长因子Ⅰ等,在促进氮平衡、提高血浆蛋白水平、增强免疫及其他营养成分的补充上具有积极的作用和意义。

二、论点形成过程

输入英文主题词“head injury”和“nutrition”,检索MEDLINE 1985~2000年的文献,输入中文主题词为“颅脑创伤”和“营养”,检索中国生物医学文献光盘数据库1980~2000的文献,共发现相关外文文献37篇、中文文献22篇,对提到有关颅脑创伤和营养支持的基础与临床研究进行全面复习和分析,并对有关书籍相应章节进行阅读。

三、科学基础

国外于20世纪60~70年代开始关于颅脑创伤后代谢变化的研究,相应的营养支持应用大多在20世纪70年代晚期及80年代;我国对颅脑创伤后的代谢及营养支持的临床研究和应用起步相对较晚,开始于20世纪80~90年代。经过不断的探索,国内外的研究一致认为颅脑创伤后早期建立营养通道并进行合理的营养支持对患者的预后起重要作用。

(一)非瘫痪者补充140%RME,瘫痪者再提供另需100%营养支持

至今已有多篇文章报道颅脑伤后能量需求量,采用间接热能仪测定技术测量氧利用率及已知1L氧所产生的热量消耗。由于能耗存在年龄、性别、体表面积的差异,代谢消耗以患者正常静息状态下的百分比来表示,这些数值在标准表格上均可查到。大多研究测量单纯颅脑伤昏迷患者RME资料表明,所产生的代谢消耗比预计值增加120%~250%,平均为140%。仅有Young和Deutsch资料未用激素治疗的患者,其结果与颅脑伤激素治疗患者的热能资料是一致的。

研究发现颅脑伤患者以给予潘龙或巴比妥盐镇静后肌肉松弛,能使患者能量代谢消耗从正常值的160%下降至100%~120%,这一结果提示代谢消耗的增加主要受肌张力影响。既使肌肉松弛,一些患者的能耗仍较正常值增高20%~30%。伤后2周能耗增加似乎与神经病变过程无关。伤后高代谢期限尚不清楚。有些观点认为病理性的能量需求增加是由肌张力增高所致,且由于病情改善使正常活动需求增加而导致内环境改变。由于每个患者个体差异及急性颅脑伤患者营养需求量差异,建议常规应用热能仪。但由于方法繁杂,很少在临床上作为常规应用。对于25岁70kg男性,其RME为7106kJ/24h,而50岁50kg女性,为5016kJ/24h,故对70kg男性而言设计补充热能需求量为10032kJ/24h。

三组前瞻性临床随机研究对热能摄入与患者预后的关系进行评估。Rapp结果显示伤后2周严重营养不足与7d中按测定热能给予足够的营养进行比较,前者死亡率升高。Young随后的研究显示伤后3d早期给予充足的营养(胃肠外途径)与伤后9d后期给予饮食(胃肠道),死亡率无明显差异,但伤后3个月早期补充营养患者预后好于后期补足营养患者,伤后6个月随访则无差异。Hadley将45例颅脑伤患者随机分为胃肠和胃肠外营养两组,虽然热能摄入量无区别,但胃肠外组获氮摄入优于胃肠道营养组。

颅脑伤7d后需获得充足的热能,一般伤后72h内就开始给予营养支持,这是因为不论是空肠或胃给予饮食,伤后2~3d需逐渐增加静脉高营养亦需从低于RME水平开始,3d内逐渐增加。不论以何种方式获得充足的营养、饮食通常始于伤后72h内。

(二)应用胃肠或胃肠外营养方式,其中15%热能用于蛋白质合成

氮平衡的含义是氮摄入与排出间的差,尿中测得的每克氮(加之粪便中丢失)表明有6.25g蛋白质被分解代谢。正常人与外伤患者最适蛋白利用极大地依赖于所获得的热能摄入。每克蛋白质分解只产生16.72kJ热量(相反每克脂肪可产生33.44kJ),正常情况下其只提供10%或更少的热卡。重型颅脑伤后不但能量需求大幅增加,而且氮的排出也增加,蛋白质提供的热能高达30%。正常禁食者氮的分解代谢降至3~5g/d,而重型颅脑伤禁食患者每天持续丢失的氮达14~25g,氮排出的高峰出现于伤后第2周,至第3周氮排出减低,3周后才达到氮平衡。有2篇文章提到激素对氮排出作用的问题并提出颅脑伤后氮排出的增加不是由于给予激素所致。

从下列研究结果提示氮丢失的潜在危害性:体重较术前减轻30%的患者胃手术的死亡率会增加10倍。卧床禁食患者体重减轻10%~15%不会产生明显后果,而体重下降30%会有很大危害性。颅脑伤后禁食患者平均氮丢失为0.2g氮/(kg·d)(70kg男性约丢失14g氮),为正常人每日丢失量的2~3倍。临床颅脑伤患者每日氮丢失可高达25g,这样氮丢失将造成肌肉在7d内减轻10%,所以伤后2~3周时间的禁食可使体重减轻30%。

临床前瞻性双盲对照研究尚未阐明营养补充对颅脑伤患者预后是否有确切影响。研究发现高蛋白饮食可以维持相对的氮平衡。配对两组颅脑伤昏迷患者给予热能替代摄入分别为(17.6±3.6)g氮/d(低蛋白组)和(29±5.3)g氮/d(高蛋白组),以替代消耗热能的140%。研究证明低蛋白组患者氮平衡为负(9.2±6.7)g/d,高蛋白组为负(5.3±5.0)g/d,提示每天摄入高氮(>17g/d)伤后有不足50%的氮得以保留,故每天摄入氮使氮丢失少于10g的量为15~17g或0.3~0.5g氮/(kg·d),约占每日饮食记录209kJ/kg中热能组分的20%。对多数高代谢患者胃肠饮食中20%比例是合成蛋白质量,也是胃肠外营养中氨基酸的含量,通常情况下补足热能的15%用于合成蛋白质。

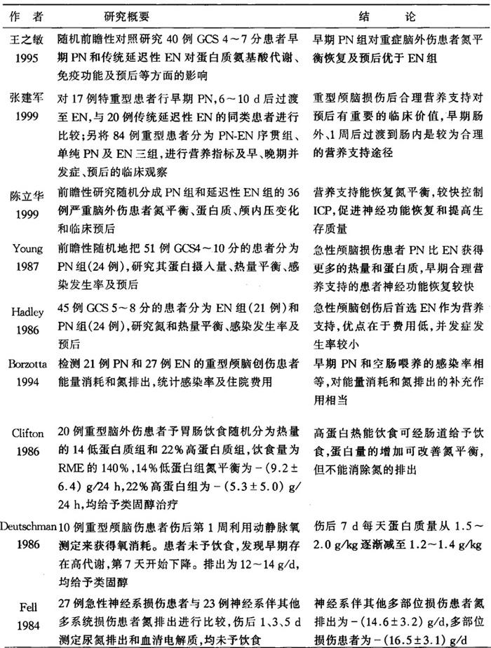
提倡早期PN的研究发现,PN对颅脑创伤患者负氮平衡、免疫功能和预后的影响优于EN。王之敏等将40例GCS4~7分的脑创伤患者进行随机前瞻性对照研究,比较早期PN(伤后24~48h)和传统延迟性EN(伤后6d鼻饲)对患者蛋白质或氨基酸代谢、免疫功能及预后等方面的影响,结果PN组获得较高的氮平衡,其血清氨基酸、转铁蛋白、前清蛋白和纤维连接蛋白及CD4+细胞均高于EN组;PN组的死亡率明显低于EN组,且伤后3个月的生存质量优于EN组。张建军等对GCS≤5分的17例特重型患者实施早期PN,6~10d后逐渐过渡至EN,与20例采用传统延迟性EN的同类患者进行比较,另将84例GCS≤8分的重型患者分为PN-EN序贯组、单纯PN及EN3组,结果发现特重型及重型患者能从早期的PN途径中获得较充分的能量和氮源,血糖控制程度、血清总蛋白、白蛋白等指标均优于EN组;早期胃肠外、1周后过渡至胃肠内序贯营养支持的早、晚期并发症较少,预后也好。陈立华等将36例严重脑外伤者随机分成PN组和延迟性EN组,前瞻性研究两组氮平衡、蛋白质、颅内压变化和临床预后,结果显示PN组较EN组获得较高的能量和氮摄入,血清白蛋白也高于EN组,而颅内压较EN组降低较快,伤后10dPN组的GCS高于EN组,伤后1个月PN组的生存质量优于EN组。Young等对伤后24h内入院的51例GCS4~10分的患者进行前瞻性研究,将其随机地分为PN组和EN组,在研究的18d中,PN组每天获得的累计平均蛋白质摄入量为(1.35±0.12)g/kg,明显高于EN组的(0.91±0.9)g/kg,P=0.004;累计热量平衡PN组为(75.6±5.13)%,EN组为(59±4.26)%,P=0.02;EN组负氮平衡于伤后1周时明显低于PN组,P=0.002;两组感染发生率(如肺炎、泌尿系感染、败血症)、淋巴细胞计数和白蛋白水平无显著差异;在预后上,PN组GCS变化好于EN组,PN组GCS平均增加4分,而EN组平均增加3分,P=0.02;3个月后恢复良好率PN组为43.5%,EN组为17.9%,P=0.05。

Hadley等将45例GCS5~8分的患者分为EN组(21例)和PN组(24例),入院48h内开始营养支持,结果发现在早期PN患者有可能比EN患者获得更多的热量和氮,反映了伤后或术后胃肠内功能的暂时失调;全部PN和EN患者于12d后达到了热量平衡,PN组平均每天的氮摄入及氮丢失都高于EN组,分别为P<0.01和P<0.001,但两者在体重减轻、血浆白蛋白水平、感染发生率、氮平衡和最后的预后上都无区别。Borzotta等用公认公式检测21例PN和27例EN的重型颅脑创伤患者能量消耗和氮排出,发现能量消耗在两组都升高到了(10032±2220)kJ/d,并在超过4周的时间里维持在预期能量消耗的(135±26)%~(146±42)%;PN组和EN组氮排出在第2周达到峰值,分别为(33.4±10)g/d和(31.2±7.5)g/d;在能量、氮的补充及白蛋白、转铁蛋白水平上两组取得了相同的效果,感染发生率也基本相等,而惟一区别在于PN组的住院费用明显增多。

四、小结

资料表明颅脑伤禁食者氮丢失导致每周体重下降15%。非双盲对照研究表明,RME的100%~140%为营养替代,其中15%~20%为热能,可减少氮丢失。前瞻性双盲随机研究提示颅脑伤后禁食1周会增加患者死亡率。这些资料强烈支持颅脑伤患者必须在伤后1周内给予营养支持。至于哪一种营养补充方式更优尚无完全定论。根据颅脑伤患者氮丢失以及补充营养对氮保留的效果,目前认为颅脑伤患者在伤后第7天内必须给予全量充足的营养支持,这样能提高手术成功率,促进患者康复,显著改善治疗效果。

五、前景与展望

随著对颅脑创伤后代谢反应及其机制的深入研究,脑创伤患者的营养支持治疗将不断完善,开拓新的方向。

六、主要依据

形成伤后营养支持观点主要作者的研究概要及结论见表20-1。

表20-1 形成本章观点主要作者的研究概要及结论

【参考文献】:

1 江基尧,朱诚主编.现代颅脑损伤学.上海:第二军医大学出版社,1999.410

2 黎介寿主编.临床肠外及肠内营养支持.北京:人民军医出版社,1993.280

3 刘明铎主编.实用颅脑损伤学.北京:人民军医出版社,1992.344

4 王之敏,惠国桢.早期胃肠外营养对重症脑外伤预后及氮代谢的影响.中华神经外科杂志,1995,11:344

5 张建军,谢仁龙,顾水均,等.重型颅脑损伤后肠外与肠内营养价值比较.中国危重病急救医学,1999,11:613

6 陈立华,刘运生,马建荣,等.胃肠外营养支持对重型颅脑外伤颅内压及氮平衡的影响.中华创伤杂志,1999,15:178

7 Behrman SW,Kudsk KA,Brown RO,et al.The effect of growth hormone on nutritional markers in enterally fed immobilized trauma patients.J Parenter Enteral Nutr,1995,19:41

8 Borzotta AP,Pennings J,Papasadero B,et al.Enteral versus parenteral nutrition after severe closed head injury.J Trauma,1994,37:459

9 Bruder N,Dumont jC,Francois G.Evolution of energy expenditure and nitrogen excretion in severe head-injured patients.Crit Care Med,1991,19(11):43

10 Clifton GL,Robertson CS,Hodge S,et al.The metabolic response to severe head injury.J Neurosurg,1984,60(11):687

11 Clifton GL,Robertson CS,Contant DF.Enteral hyperalimentation in head injury.J Neurosurg,1985,62(1):186

12 Clifton GL,Robertson CS,Choi SC.Assessment of nutritional requirements of head injured patients.J Neurosurg,1986,64(11):895

13 Combs DJ,Ott L,McAninch PS,et al.The effect of total parenteral nutrition on vasogenic edema development following cold injury in rats.J Neurosurg,1989,70:623

14 DeDeyne C,DeJongh R,Merckx L,et al.Early enteral feeding in cranial trauma.Ann Fr Anesth Reanim,1998,17:192

15 Deitrick JE,Whedon GD,Shorr E.Effects of immobilization upon various metabolic and physiologic functions of normal men.Am J Med,1948,4(11):3

16 Deutschman CS,Konstantinides FN,Raup S,et al.Physiological and metabolic response to isolated closed head injury.J Neurosurg,1986,64(1):89

17 Dickerson RN,Guenter PA,Gennarelli TA,et al.Increased contribution of protein oxidation to energy expenditure in head-injured patients.J Am Coll Nutr,1990,9(1):86

18 Dominioni L,Trocki O,Mochizuki H,et al.Prevention of severe postbum hypermetabolism and catabolism by immediate intragastric feeding.J Bum Care Rehabil,1984,5(1):106

19 Duke JH Jr,Jorgensen SD,Broell JR.Contribution of protein to caloric expenditure following injury.Surgery,1970,68:168

20 Fell D,Benner B,Billings A,et al.Metabolic profiles in patients with acute neurosurgical injuries.Crit Care Med,1984,12:649

21 Gadisseux P,Ward JD,Young HF,et al.Nutrition and the neurosurgical patient.J Neurosurg,1984,60:219

22 Grahm TW,Zadrozny DB,Harrington T.Benefits of early jejunal hyperalimentation in the head-injured patient.Neurosurgery,1989,25:729

23 Hadley MN,Grahm TW,Harrington T,et al.Nutritional support and neurotrauma:A critical review of early nutrition in forty-five acute head injury patients.Neurosurgery,1986,19:367

24 Haider W,Lackner F,Schliek W,et al.Metabolic changes in the course of severe acute brain damage.Eur J Intens Care Med,1975,1:19

25 Hausmann D,Mosebach KO,Caspari R.Combined enteral-parenteral nutrition versus total parenteral nutrition in brain-injured patients.A comparative study.Intens Care Med,1985,1 1(1):80

26 Inoue S,Epstein MD,Alexander JW.Prevention of yeast translocation across the gut by a single enteral feeding after bum surgery.J Parenteral Enteral Nutr,1989,13A:565

27 Jenkins M,Gottschlich M,Alexander JW,et al.Effect of immediate enteral feeding on the hypermetabolic response following severe bum injury.J Parenteral Enteral Nutr,1989,13(Suppl 1):128

28 Kaufman HH,Bretaudiere JP,Rowlands Bl,et al.General metabolism in head injury Neurosurgery,1987,20:254

29 Kirby DF,Clifton GL,Turner H,et al.Early enteral nutrition after brain injury by percutaneous endoscopic gastrojejunostomy.J Parenteral Enteral Nutr,1991,15:298

30 Kudsk KA,Stone JM,Carpenter G,et al.Enteral and parenteral feeding influence mortality after hemoglobin-E coli peritonitis in normal rats.J Trauma,1983,23:605

31 Kudsk KA,Mowatt Larssen C,Bukar J,et al.Effect of recombinant human insulin-like growth factor Ⅰ(IGF-Ⅰ)and early total parenteral nutrition on immune depression following head injury.Arch Surg,1994,129:66

32 Lam AM,Winn HR,Cullen BF,et al.Hyperglycemia and neurological outcome in patient with head injury.J Neurosurg,1991,75:545

33 Long CL,Schaffel N,Geiger JW.Metabolic response to injury and protein needs from indirect calorimetry and nitrogen balance.J Parenteral Enteral Nutr,1979,3:452

34 McGonigal MD,Lucas CE,Ledgerwood AM.Feeding jejunostomy in patients who are critically ill.Surg Gynecol Obstet,1989,168:275

35 Moore R,Najarian MP,Konvolinka CW.Measured energy expenditure in severe head trauma.J Trauma,1989,29:1633

36 Norton JA,Ott LG,McClain C,et al.Intolerance to enteral feeding in the brain-injured patient.J Neurosurg,1988,68:62

37 Ott L,Young B,McClain C.The metabolic response to brain injury.J Parenteral Enteral Nutr,1987,11:488

38 Ott LG,Schmidt JJ,Young AB,et al.Comparison of administration of two standard intravenous amino acid formulas to severely brain-injured patients.Drug Intell Clin Pharm,1988,22:763

39 Ott L,Young B,Phillips R,et al.Altered gastric emptying in the head-injured patient relationship to feeding intolerance.J Neurosurg,1991,74:738

40 Phillips R,Ott L,Young B,et al.Nutritional support and measured energy expenditure of the child and adolescent with head injury.J Neurosurg,1987,67:846

41 Piek J,Lumenta CB,Bock WJ.Protein and amino acid metabolism after severe cerebral trauma.Intens Care Med,1985,11:192

42 Piek J,Brachwitz K,Bock WJ.The energy consumption of·patients wth craniocerebral trauma and spontaneous intracranial hemorrhage in the early postoperative post-traumatic phase.Anasth Intensivther Notfallmed,1988,23:325

43 Rapp RP,Young B,Twyman D,et al.The favorable effect of early parenteral feeding on survival in head injured patients.J Neurosurg,1983,58:906

44 Roberts PR.Nutrition in the head-injured patient.New Horiz,1995,3:506

45 Robertson CS,Goodman JC,Narayan R,et al.The effect of glucose administration on carbohydrate metabolism after head injury.J Neurosurg,1991,74:43

46 Robertson CS,Clifton GL,Goodman JC.Steroid administration and nitrogen excretion in the head injured patient.J Neurosurg,1985,63:714

47 Robertson CS,Clifton GL,Grossman RG.Oxygen utilization and cardiovascular function in head injured patients.Neurosurgery,1984,15:307

48 Saxe JM,Ledgerwood AM,Lucas CE,et al.Lower escophageal sphincter dysfunction precludes safe gastric feeding after head injury.J Trauma,1994,37:581

49 Sacks GS,Brown RO,Teague D,et al.Early nutrition support modifies immune function in patients sustaining severe head injury.J Parenter Enteral Nutr,1995,19:387

50 Studley HO.Percentage of weight loss:A basic indicator of surgical risk in patients with chronic peptic ulcer.JAMA,1936,106:458

5l Sunderland PM,Heilbrun MP.Estimating energy expenditure in traumatic brain injury:comparison of indirect calorimetry with predictive formulas.Neurosurgery,1992,31:146

52 Young B,Ott L,Norton J,et al.Metabolic and nutritional sequelae in the non-steroid treated head injury patient.Neurosurgery,1985,17:784

53 Young B,Ott L,Haack D,et al.Effect of total parenteral nutrition upon intracranial pressure in severe head injury.J Neurosurg,1987,67:76

54 Young B,Ott L,Twyman D,et al.The effect of nutritional support on outcome from severe head injury.J Neurosurg,1987,67:668

55 Young B,Ott L,Phillips R,et al.Metabolic management of the patient with head injury.Neurosurg Clin North Am,1991,2:301

56 Young B,Ott L,Yingling B,et al.Nutrition and brain injury.J Neurotrauma,1992,9(Suppl 1):375

57 Waters DC,Hoff JT,Black KL.Effect of parenteral nutrition on cold-induced vasogenic edema in cats.J Neurosurg,1986,64:460

随便看

 

离鸟网收录3541549条中英文词条,其功能与新华字典、现代汉语词典、牛津高阶英汉词典等各类中英文词典类似,基本涵盖了全部常用中英文字词句的读音、释义及用法,是语言学习和写作的有利工具。

 

Copyright © 2004-2024 vtrois.com All Rights Reserved
更新时间:2026/4/20 21:40:41